Foram encontradas 3.300 questões.
Em uma população japonesa a frequência dos alelos IA, IB e i no lócus do grupo sanguíneo ABO foi estimada em 0,28, 0,17 e 0,55, respectivamente.
Esse pode ser considerado um exemplo de polimorfismo pois:
Provas
Questão presente nas seguintes provas
Considere os compartimentos celulares envolvidos na síntese de uma proteínas transmembrana. Assinale a alternativa que indica a seqüência correta de compartimentos intracelulares em que seria encontrada essa proteína, desde a sua síntese até o seu destino final na membrana plasmática.
Provas
Questão presente nas seguintes provas
Um bom marcador molecular para genotipagem de uma
determinada espécie pode ser:
Provas
Questão presente nas seguintes provas
Diferentes metodologias de quantificação de antígenos e anticorpos podem ser utilizadas na produção de vacinas, sendo o teste imunoenzimático (ELISA) uma delas. Sobre o método, analise as afirmativas a seguir.
I. Nos testes indiretos, assim como nos competitivos, o desenvolvimento da cor é proporcional à quantidade de enzima presente na reação que, por sua vez, é proporcional à quantidade de anticorpo presente na amostra.
II. O método indireto apresenta como vantagem a utilização do mesmo conjugado em diferentes sistemas para pesquisa de anticorpos específicos contra diferentes antígenos.
III. Consegue-se aumentar a sensibilidade dos testes substituindo a enzima presente no conjugado pela biotina e empregando-se como conjugado avidina marcada com enzima.
Provas
Questão presente nas seguintes provas
A dengue é a arbovirose mais importante em termos
epidemiológicos no Brasil. O vírus, que apresenta quatro
tipos geneticamente bem definidos, é transmitido por
dípteros culicídeos. Sobre o mecanismo de transmissão dos
vírus, assinale a afirmativa correta.
Provas
Questão presente nas seguintes provas
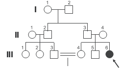
O heredograma a seguir refere-se a uma família cujo
indivíduo representado pelo símbolo em negrito é afetado por
uma doença genética autossômica recessiva. Os quadrados
representam indivíduos do sexo masculino e os círculos,
indivíduos do sexo feminino.

A probabilidade da próxima criança nascida do casal II.3 × II.4 ser do sexo masculino e apresentar a anomalia é:

A probabilidade da próxima criança nascida do casal II.3 × II.4 ser do sexo masculino e apresentar a anomalia é:
Provas
Questão presente nas seguintes provas
A proteína XK14 deve ser expressa e purificada para ensaios funcionais. O cDNA que codifica essa proteína contém uma região de transcrição que sinaliza para secreção. A proteína madura possui pI 7,7 e massa molecular de 19,3 kDa. Sabe-se que a forma ativa dessa proteína é dependente de glicosilação, portanto o sistema de expressão terá papel importante para a manutenção da atividade biológica. Com base nessas informações é mais correto dizer que a proteína ativa:
Provas
Questão presente nas seguintes provas
A respeito da geração de animais transgênicos e fatores que
podem afetar sua produção, analise as afirmativas a seguir.
I. Na produção de animais transgênicos não é possível
escolher onde irá ocorrer a inserção do transgene. O
locus de inserção depende da existência de quebra das
duas fitas de DNA endógeno, e estes pontos de quebra
são aleatórios no genoma do embrião.
II. O sítio ou locus de integração do transgênico pode
influenciar na sua expressão em nível da transcrição. Tal
efeito é chamado de efeito de posição.
III. Um fator que afeta a produção de animais transgênicos
diz respeito ao número de cópias inseridas. Neste caso, é
muito importante testar os animais transgênicos quanto
ao número de cópias, pois podem variar quanto à
expressão do fragmento inserido.
Assinale:
Provas
Questão presente nas seguintes provas
Enterobius vermicularis é um parasito monóxeno e estenóxeno. A passagem do parasito de uma pessoa para outra faz-se pela transferência dos ovos, que devem permanecer pelo menos algumas horas no meio exterior para tornarem-se infectantes. Sobre as formas de transmissão de E. vermicularis, está correto afirmar que:
Provas
Questão presente nas seguintes provas
Bactérias empregam RNAs pequenos (sRNAs) ou RNAs não
codificantes (ncRNAs) para:
Provas
Questão presente nas seguintes provas
Cadernos
Caderno Container