Foram encontradas 120 questões.
Disciplina: Administração de Recursos Materiais
Banca: CESPE / CEBRASPE
Orgão: FUB

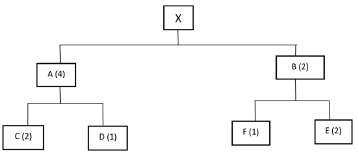
Tendo como referência a árvore de produto representada anteriormente, e considerando que o lead time de produção, em semanas, de X, A, B, C, D, E e F seja igual a 2, 4, 1, 4, 1, 2 e 1, respectivamente, julgue o item que se segue.
Para a fabricação de 10 unidades do produto X, são necessárias 80 unidades do produto C.
Provas
Disciplina: Administração de Recursos Materiais
Banca: CESPE / CEBRASPE
Orgão: FUB

Tendo como referência a árvore de produto representada anteriormente, e considerando que o lead time de produção, em semanas, de X, A, B, C, D, E e F seja igual a 2, 4, 1, 4, 1, 2 e 1, respectivamente, julgue o item que se segue.
Para a entrega do produto final X, são necessárias, no mínimo, 9 semanas, com o caminho crítico C, A e X.
Provas
Disciplina: Administração de Recursos Materiais
Banca: CESPE / CEBRASPE
Orgão: FUB
Uma empresa resolveu analisar seus estoques para melhorar a metrificação dos respectivos custos. Para tanto, escolheu, aleatoriamente, três produtos (A, G e P) para realizar a gestão, conforme apresentado nesta tabela.
|
produto |
quantidade média em estoque |
custo do item (em reais) |
demanda atual |
| A | 600 | 3,00 |
3.000 |
| G | 400 | 4,00 |
2.000 |
| P | 200 | 6,00 |
1.000 |
Tendo como referência as informações anteriores, e considerando que a referida empresa faça cinquenta vendas de cada um dos itens por ano, julgue o item seguinte.
O giro dos produtos A, G e P é igual.
Provas
Disciplina: Administração de Recursos Materiais
Banca: CESPE / CEBRASPE
Orgão: FUB
Uma empresa resolveu analisar seus estoques para melhorar a metrificação dos respectivos custos. Para tanto, escolheu, aleatoriamente, três produtos (A, G e P) para realizar a gestão, conforme apresentado nesta tabela.
|
produto |
quantidade média em estoque |
custo do item (em reais) |
demanda atual |
| A | 600 | 3,00 |
3.000 |
| G | 400 | 4,00 |
2.000 |
| P | 200 | 6,00 |
1.000 |
Tendo como referência as informações anteriores, e considerando que a referida empresa faça cinquenta vendas de cada um dos itens por ano, julgue o item seguinte.
O valor da cobertura de estoque dos produtos A, G e P, em semanas, é igual a 10, 12 e 14, respectivamente.
Provas
Disciplina: Administração de Recursos Materiais
Banca: CESPE / CEBRASPE
Orgão: FUB
Uma empresa resolveu analisar seus estoques para melhorar a metrificação dos respectivos custos. Para tanto, escolheu, aleatoriamente, três produtos (A, G e P) para realizar a gestão, conforme apresentado nesta tabela.
|
produto |
quantidade média em estoque |
custo do item (em reais) |
demanda atual |
| A | 600 | 3,00 |
3.000 |
| G | 400 | 4,00 |
2.000 |
| P | 200 | 6,00 |
1.000 |
Tendo como referência as informações anteriores, e considerando que a referida empresa faça cinquenta vendas de cada um dos itens por ano, julgue o item seguinte.
O valor total do estoque dos produtos A, G e P é de R$ 5.000,00.
Provas
Disciplina: Administração de Recursos Materiais
Banca: CESPE / CEBRASPE
Orgão: FUB
Considerando a classificação ABC de materiais, julgue o item a seguir.
Considere que o consumo anual de determinado produto seja de 1.000 unidades, que o custo de pedido seja de R$ 50,00 e que o custo de manutenção de estoque seja de R$ 0,50. Nessa situação, o valor do lote econômico de compra é inferior a 500 unidades.
Provas
Disciplina: Administração de Recursos Materiais
Banca: CESPE / CEBRASPE
Orgão: FUB
Considerando a classificação ABC de materiais, julgue o item a seguir.
Se o valor do lote econômico de compras anual for de 400 unidades e a demanda do mesmo período for de 1.000 unidades, então o intervalo entre pedidos deve ser superior a 5 meses.
Provas
Disciplina: Administração de Recursos Materiais
Banca: CESPE / CEBRASPE
Orgão: FUB
Considerando a classificação ABC de materiais, julgue o item a seguir.
Se o consumo de determinado produto for de 80 unidades por mês, o tempo de ressuprimento for igual a 60 dias e o estoque de segurança possibilitar o funcionamento da organização durante um mês, então o ponto de pedido desse produto deve ser de 240 unidades.
Provas
Disciplina: Administração de Recursos Materiais
Banca: CESPE / CEBRASPE
Orgão: FUB
Considerando a classificação ABC de materiais, julgue o item a seguir.
Segundo a curva ABC, também conhecida como 80-20, cerca de 80% dos produtos representam 20% do faturamento total da organização.
Provas
Disciplina: Administração de Recursos Materiais
Banca: CESPE / CEBRASPE
Orgão: FUB
Considerando a classificação ABC de materiais, julgue o item a seguir.
A classificação ABC utiliza critérios de perecibilidade para majorar ou não a importância relativa de materiais em uma organização.
Provas
Caderno Container