Foram encontradas 50 questões.
Disciplina: Segurança e Saúde no Trabalho (SST)
Banca: FUNDATEC
Orgão: GHC
Analise as figuras a seguir:

Segundo as normas de segurança em laboratório, quais são EPI?
Provas

Provas
Disciplina: Segurança e Saúde no Trabalho (SST)
Banca: FUNDATEC
Orgão: GHC
Provas

Provas

Provas
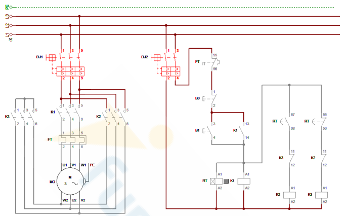
Analise o circuito da figura abaixo e identifique uma típica aplicação prática em eletrônica.

Provas
Analise a figura abaixo e assinale a alternativa que indica o erro existente nesse contexto.

Provas
Analise o multímetro na figura abaixo:

Para configurar corretamente o instrumento para efetuar uma medida de tensão CC de aproximadamente 50 V, deve-se posicionar o borne da ponteira preta em _____, o borne da ponteira vermelha em S, e o seletor em _____ na marcação _____.
Assinale a alternativa que preenche, correta e respectivamente, as lacunas do trecho acima.
Provas

Provas

Provas
Caderno Container