Foram encontradas 60 questões.
A figura mostra a escala de um Wattimetro.

Os símbolos indicados no mostrador do instrumento são, respectivamente,
Provas
Questão presente nas seguintes provas
O dispositivo de manobra destinado a interromper a corrente do circuito, pela fusão do seu elo fusível, sendo o mesmo envolto em areia, para propiciar a extinção do arco elétrico, é o
Provas
Questão presente nas seguintes provas
Um motor trifásico de 3CV, 380Vac, tem um fator de potência igual a 0,85 e 6 terminais.
Considerando-se que !$ \sqrt{3}=1,73 !$, a corrente nominal do motor é
Provas
Questão presente nas seguintes provas
Os fusíveis NH são do tipo
Provas
Questão presente nas seguintes provas
TEXTO 1
UM AMIGO POR UM DEFUNTO
Quanto à outra pessoa que teve a força obliterativa, foi o meu colega Escobar que no domingo, antes do meio-dia, veio ter a Mata-cavalos. Um amigo supria assim um defunto, e tal amigo que durante cerca de cinco minutos esteve com a minha mão entre as suas, como se me não visse desde longos meses.
– Você – janta comigo, Escobar?
– Vim para isto mesmo.
Minha mãe agradeceu-lhe a amizade que me tinha, e ele respondeu com muita polidez, ainda que um tanto atado, como se carecesse de palavra pronta. Já viste que não era assim, a palavra obedecia-lhe, mas o homem não é sempre o mesmo em todos os instantes. O que ele disse, em resumo, foi que me estimava pelas minhas boas qualidades e aprimorada educação; no seminário todos me queriam bem, nem podia deixar de ser assim, acrescentou. Insistia na educação, nos bons exemplos, "na doce e rara mãe" que o céu me deu... Tudo isso com a voz engasgada e trêmula.
Todos ficaram gostando dele. Eu estava tão contente como se Escobar fosse invenção minha. José Dias desfechou-lhe dois superlativos, tio Cosme dois capotes, e prima Justina não achou tacha que lhe pôr; depois, sim, no segundo ou terceiro domingo, veio ela confessar-nos que o meu amigo Escobar era um tanto metediço e tinha uns olhos policiais a que não escapava nada.
– São os olhos dele, expliquei.
– Nem eu digo que sejam de outro.
– São olhos refletidos, opinou tio Cosme.
– Seguramente, acudiu José Dias; entretanto, pode ser que a senhora D. Justina tenha alguma razão. A verdade é que uma coisa não impede outra, e a reflexão casa-se muito bem à curiosidade natural. Parece curioso, isso parece, mas...
– A mim parece-me um mocinho muito sério, disse minha mãe.
– Justamente! confirmou José Dias para não discordar dela.
Quando eu referi a Escobar aquela opinião de minha mãe (sem lhe contar as outras, naturalmente), vi que o prazer dele foi extraordinário. Agradeceu, dizendo que eram bondades, e elogiou também minha mãe, senhora grave, distinta e moça, muito moça... Que idade teria?
– Já fez quarenta, respondi eu vagamente por vaidade.
– Não é possível! exclamou Escobar. Quarenta anos! Nem parece trinta; está muito moça e bonita. Também a alguém há de você sair, com esses olhos que Deus lhe deu; são exatamente os dela. Enviuvou há muitos anos?
Contei-lhe o que sabia da vida dela e de meu pai. Escobar escutava atento,perguntando mais, pedindo explicação das passagens omissas ou só escuras. Quando eu lhe disse que não me lembrava nada da roça, tão pequenino viera, contou-me duas ou três reminiscências dos seus três anos de idade, ainda agora frescas. E não contávamos voltar à roça?
– Não, agora não voltamos mais. Olhe, aquele preto que ali vai passando, é de lá.Tomás!
– Nhonhô!
Estávamos na horta da minha casa, e o preto andava em serviço; chegou-se a nós e esperou.
– É casado, disse eu para Escobar. Maria onde está?
– Está socando milho, sim, senhor.
– Você ainda se lembra da roça, Tomás?
– Alembra, sim, senhor.
– Bem, vá-se embora.
Mostrei outro, mais outro, e ainda outro, este Pedro, aquele José, aquele outro Damião...
– Todas as letras do alfabeto, interrompeu Escobar.
Com efeito, eram diferentes letras, e só então reparei nisto; apontei ainda outros escravos, alguns com os mesmos nomes, distinguindo-se por um apelido, ou da pessoa, como João Fulo, Maria Gorda, ou de nação como Pedro Benguela, Antônio Moçambique...
– E estão todos aqui em casa? perguntou ele.
– Não, alguns andam ganhando na rua, outros estão alugados. Não era possível ter todos em casa. Nem são todos os da roça; a maior parte ficou lá.
– O que me admira é que D. Glória se acostumasse logo a viver em casa da cidade, onde tudo é apertado; a de lá é naturalmente grande. ]
– Não sei, mas parece. Mamãe tem outras casas maiores que esta; diz porém que há de morrer aqui. As outras estão alugadas. Algumas são bem grandes, como a da Rua da Quitanda...
– Conheço essa; é bonita.
– Tem também no Rio Comprido, na Cidade-Nova, uma no Catete...
– Não lhe hão de faltar tetos, concluiu ele sorrindo com simpatia.
Caminhamos para o fundo. Passamos o lavadouro; ele parou um instante aí, mirando a pedra de bater roupa e fazendo reflexões a propósito do asseio; depois continuamos. Quais foram as reflexões não me lembra agora; lembra-me só que as achei engenhosas, e ri, ele riu também. A minha alegria acordava a dele, e o céu estava tão azul, e o ar tão claro, que a natureza parecia rir também conosco. São assim as boas horas deste mundo. Escobar confessou esse acordo do interno com o externo, por palavras tão finas e altas que me comoveram; depois, a propósito da beleza moral que se ajusta à física, tornou a falar de minha mãe, "um anjo dobrado", disse ele.
ASSIS, Machado de. Dom Casmurro. Texto de referência: Obras Completas de Machado de Assis, vol. I, Nova Aguilar, Rio de Janeiro, 1994. Publicado originalmente pela Editora Garnier, Rio de Janeiro, 1899.
Disponível em <http://machado.mec.gov.br/images/stories/pdf/romance/marm08.pdf>
O uso do ponto de exclamação nas frases "– Não é possível! exclamou Escobar. (...)", e "— Não, agora não voltamos mais. Olhe, aquele preto que ali vai passando, é de lá. Tomás!", indicam, do ponto de vista semântico,
Provas
Questão presente nas seguintes provas
TEXTO 1
UM AMIGO POR UM DEFUNTO
Quanto à outra pessoa que teve a força obliterativa, foi o meu colega Escobar que no domingo, antes do meio-dia, veio ter a Mata-cavalos. Um amigo supria assim um defunto, e tal amigo que durante cerca de cinco minutos esteve com a minha mão entre as suas, como se me não visse desde longos meses.
– Você – janta comigo, Escobar?
– Vim para isto mesmo.
Minha mãe agradeceu-lhe a amizade que me tinha, e ele respondeu com muita polidez, ainda que um tanto atado, como se carecesse de palavra pronta. Já viste que não era assim, a palavra obedecia-lhe, mas o homem não é sempre o mesmo em todos os instantes. O que ele disse, em resumo, foi que me estimava pelas minhas boas qualidades e aprimorada educação; no seminário todos me queriam bem, nem podia deixar de ser assim, acrescentou. Insistia na educação, nos bons exemplos, "na doce e rara mãe" que o céu me deu... Tudo isso com a voz engasgada e trêmula.
Todos ficaram gostando dele. Eu estava tão contente como se Escobar fosse invenção minha. José Dias desfechou-lhe dois superlativos, tio Cosme dois capotes, e prima Justina não achou tacha que lhe pôr; depois, sim, no segundo ou terceiro domingo, veio ela confessar-nos que o meu amigo Escobar era um tanto metediço e tinha uns olhos policiais a que não escapava nada.
– São os olhos dele, expliquei.
– Nem eu digo que sejam de outro.
– São olhos refletidos, opinou tio Cosme.
– Seguramente, acudiu José Dias; entretanto, pode ser que a senhora D. Justina tenha alguma razão. A verdade é que uma coisa não impede outra, e a reflexão casa-se muito bem à curiosidade natural. Parece curioso, isso parece, mas...
– A mim parece-me um mocinho muito sério, disse minha mãe.
– Justamente! confirmou José Dias para não discordar dela.
Quando eu referi a Escobar aquela opinião de minha mãe (sem lhe contar as outras, naturalmente), vi que o prazer dele foi extraordinário. Agradeceu, dizendo que eram bondades, e elogiou também minha mãe, senhora grave, distinta e moça, muito moça... Que idade teria?
– Já fez quarenta, respondi eu vagamente por vaidade.
– Não é possível! exclamou Escobar. Quarenta anos! Nem parece trinta; está muito moça e bonita. Também a alguém há de você sair, com esses olhos que Deus lhe deu; são exatamente os dela. Enviuvou há muitos anos?
Contei-lhe o que sabia da vida dela e de meu pai. Escobar escutava atento,perguntando mais, pedindo explicação das passagens omissas ou só escuras. Quando eu lhe disse que não me lembrava nada da roça, tão pequenino viera, contou-me duas ou três reminiscências dos seus três anos de idade, ainda agora frescas. E não contávamos voltar à roça?
– Não, agora não voltamos mais. Olhe, aquele preto que ali vai passando, é de lá.Tomás!
– Nhonhô!
Estávamos na horta da minha casa, e o preto andava em serviço; chegou-se a nós e esperou.
– É casado, disse eu para Escobar. Maria onde está?
– Está socando milho, sim, senhor.
– Você ainda se lembra da roça, Tomás?
– Alembra, sim, senhor.
– Bem, vá-se embora.
Mostrei outro, mais outro, e ainda outro, este Pedro, aquele José, aquele outro Damião...
– Todas as letras do alfabeto, interrompeu Escobar.
Com efeito, eram diferentes letras, e só então reparei nisto; apontei ainda outros escravos, alguns com os mesmos nomes, distinguindo-se por um apelido, ou da pessoa, como João Fulo, Maria Gorda, ou de nação como Pedro Benguela, Antônio Moçambique...
– E estão todos aqui em casa? perguntou ele.
– Não, alguns andam ganhando na rua, outros estão alugados. Não era possível ter todos em casa. Nem são todos os da roça; a maior parte ficou lá.
– O que me admira é que D. Glória se acostumasse logo a viver em casa da cidade, onde tudo é apertado; a de lá é naturalmente grande. ]
– Não sei, mas parece. Mamãe tem outras casas maiores que esta; diz porém que há de morrer aqui. As outras estão alugadas. Algumas são bem grandes, como a da Rua da Quitanda...
– Conheço essa; é bonita.
– Tem também no Rio Comprido, na Cidade-Nova, uma no Catete...
– Não lhe hão de faltar tetos, concluiu ele sorrindo com simpatia.
Caminhamos para o fundo. Passamos o lavadouro; ele parou um instante aí, mirando a pedra de bater roupa e fazendo reflexões a propósito do asseio; depois continuamos. Quais foram as reflexões não me lembra agora; lembra-me só que as achei engenhosas, e ri, ele riu também. A minha alegria acordava a dele, e o céu estava tão azul, e o ar tão claro, que a natureza parecia rir também conosco. São assim as boas horas deste mundo. Escobar confessou esse acordo do interno com o externo, por palavras tão finas e altas que me comoveram; depois, a propósito da beleza moral que se ajusta à física, tornou a falar de minha mãe, "um anjo dobrado", disse ele.
ASSIS, Machado de. Dom Casmurro. Texto de referência: Obras Completas de Machado de Assis, vol. I, Nova Aguilar, Rio de Janeiro, 1994. Publicado originalmente pela Editora Garnier, Rio de Janeiro, 1899.
Disponível em <http://machado.mec.gov.br/images/stories/pdf/romance/marm08.pdf>
Das acepções da palavra "obliterativa", que se encontram abaixo, a que mais se adequa ao sentido em que aparece no fragmento "Quanto à outra pessoa que teve a força obliterativa, foi o meu colega Escobar (...)", é
Provas
Questão presente nas seguintes provas
O valor do erro absoluto (EA) máximo, em Volts, de um instrumento de medição, com a medição de tensão indicada em 200 V por um Voltímetro de classe de precisão 1,5, cuja escala graduada seja de 0 a 300 V, é
Provas
Questão presente nas seguintes provas
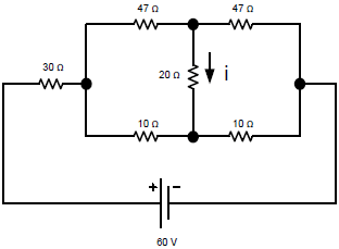
A corrente i, no circuito mostrado na figura, abaixo é

Provas
Questão presente nas seguintes provas
A correlação entre alguns dados característicos essenciais e necessários para a utilização correta dos instrumentos elétricos de medição, está correta em
Provas
Questão presente nas seguintes provas
As tensões de placa que um motor de indução trifásico (MIT) deve ter, para que possa partir com chave estrela-triangulo (Y-Δ), numa rede cuja tensão de linha é de 380Vac, são
Provas
Questão presente nas seguintes provas
Cadernos
Caderno Container