Foram encontradas 40 questões.
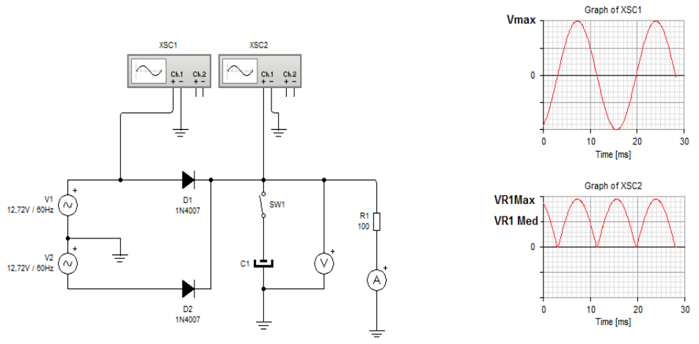
Para a questão considere, no circuito abaixo, os diodos sendo de silício, com uma queda de tensão em condução direta de 0,7 Volts.

Provas
Questão presente nas seguintes provas
Para a questão considere, no circuito abaixo, os diodos sendo de silício, com uma queda de tensão em condução direta de 0,7 Volts.

Provas
Questão presente nas seguintes provas
Um transformador trifásico ideal tem seus enrolamentos primários fechados em triângulo e
secundários fechados em estrela. Este transformador será utilizado para conectar uma rede de
distribuição com tensão de linha 127 V a uma carga cuja tensão de linha é 380 V. Assinale a
alternativa que apresenta a relação de espiras entre o primário e o secundário deste transformador.
Provas
Questão presente nas seguintes provas
Considere o sistema elétrico apresentado abaixo, em que uma rede de elétrica com tensão de 3000 V
alimenta, por meio de um transformador ideal, uma carga de 10 Ω que funciona com tensão de 300
V.

Quais são, respectivamente, a potência aparente e a corrente no primário do transformador?

Quais são, respectivamente, a potência aparente e a corrente no primário do transformador?
Provas
Questão presente nas seguintes provas
Um transformador é um equipamento elétrico com a capacidade de converter um nível de tensão CA
em outro nível de tensão CA. Sobre este equipamento, considere as afirmações a seguir.
I. Os transformadores operam de acordo com um fenômeno chamado indução eletrostática, descoberto pelo físico e químico Michael Faraday. II. Os transformadores não funcionam com corrente contínua, uma vez que é necessário que existam variações de fluxo magnético para que se induzam tensões elétricas em seus enrolamentos. III. Em um transformador de dois enrolamentos, se o número de voltas do enrolamento secundário (saída) for maior que o número de voltas do enrolamento primário (entrada), a corrente de saída desse transformador será menor que a corrente de entrada. IV. Um transformador ideal possui a relação de transformação 10:1 e tensão secundária de 200 V. Dessa forma, a tensão no primário será 20 V. V. Uma das perdas de potência que ocorre no núcleo dos transformadores são as correntes parasitas, também conhecidas como correntes de Foucault.
Está correto apenas o que se afirma em:
I. Os transformadores operam de acordo com um fenômeno chamado indução eletrostática, descoberto pelo físico e químico Michael Faraday. II. Os transformadores não funcionam com corrente contínua, uma vez que é necessário que existam variações de fluxo magnético para que se induzam tensões elétricas em seus enrolamentos. III. Em um transformador de dois enrolamentos, se o número de voltas do enrolamento secundário (saída) for maior que o número de voltas do enrolamento primário (entrada), a corrente de saída desse transformador será menor que a corrente de entrada. IV. Um transformador ideal possui a relação de transformação 10:1 e tensão secundária de 200 V. Dessa forma, a tensão no primário será 20 V. V. Uma das perdas de potência que ocorre no núcleo dos transformadores são as correntes parasitas, também conhecidas como correntes de Foucault.
Está correto apenas o que se afirma em:
Provas
Questão presente nas seguintes provas
O diagrama a seguir apresenta as características de potência de um sistema elétrico constituído de três cargas de corrente alternada que funcionam conectadas em paralelo a uma fonte de tensão de 500 V por meio de um circuito alimentador.

Considerando as informações apresentadas, é correto afirmar que:

Considerando as informações apresentadas, é correto afirmar que:
Provas
Questão presente nas seguintes provas
- EletrotécnicaAnálise de Circuitos Elétricos
- EletrônicaCircuitos de Corrente Contínua em Eletroeletrônica
Considere o sistema elétrico apresentado abaixo em que uma fonte de tensão CA alimenta uma carga
que opera em regime nominal de tensão, corrente e potência.

De acordo com as informações apresentadas sobre o sistema, é correto afirmar que:

De acordo com as informações apresentadas sobre o sistema, é correto afirmar que:
Provas
Questão presente nas seguintes provas
No que concerne ao regime próprio de previdência social dos servidores titulares de cargos efetivos,
assinale a opção ERRADA.
Provas
Questão presente nas seguintes provas
Nos termos da Constituição Federal de 1988, os atos de improbidade administrativa, sem prejuízo
da ação penal cabível, importarão, exceto:
Provas
Questão presente nas seguintes provas
A Constituição da República Federativa do Brasil de 1988, em seu artigo 39, lista direitos sociais
que os ocupantes de cargos públicos usufruem, dentre eles estão, EXCETO:
Provas
Questão presente nas seguintes provas
Cadernos
Caderno Container