Foram encontradas 50 questões.
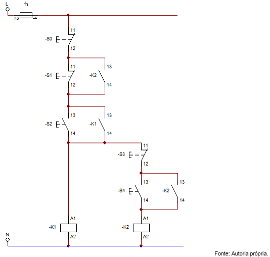
Considere o diagrama de comando de dois motores acionados pelos contatores K1 (Motor 1) e K2 (Motor 2), conforme a figura a seguir:

Após analisar o diagrama de comando, marque a alternativa CORRETA:
Provas
Analise as seguintes afirmações sobre os motores de corrente contínua e assinale a alternativa CORRETA:
I. O motor de corrente contínua que apresenta enrolamento de campo e enrolamento de armadura ligados em série pode ser denominado motor universal, pois pode ser alimentado tanto em corrente contínua quanto em corrente alternada;
II. A facilidade de se implementar o controle de velocidade de motores de corrente contínua é uma vantagem quando o comparamos com os motores de indução;
III. Uma das desvantagens dos motores de corrente contínua é o seu custo mais elevado de aquisição e manutenção, quando comparado a um motor de indução de mesma potência;
IV. A velocidade de operação de um motor de corrente contínua é facilmente controlada por um dispositivo conhecido como conversor de frequência;
V. As altas correntes de partida da máquina de corrente contínua podem ser mitigadas com a utilização da chave de partida conhecida como estrela-triângulo.
Provas
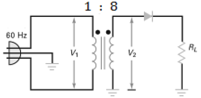
Considere o circuito retificador a seguir, o qual apresenta em sua saída uma potência média de 9kW para alimentar uma carga resistiva (RL) de 10!$ \Omega !$.
Pode-se afirmar, portanto, que a tensão RMS na entrada e a tensão de pico na entrada são, respectivamente:

Fonte: Malvino, Albert and Bates, David - Eletrônica - volume 1
- Ed. McGraw-Hill SP - 2012, adaptada
Provas
Considere um transistor bipolar de junção em configuração emissor comum. Para uma corrente de base de 100!$ \mu !$A e ganho de corrente de 28, pode-se afirmar que a corrente do coletor (ic) será de:
Provas
Provas
Provas
Provas
Provas
O amplificador operacional LM741 é um dos circuitos integrados (CI) clássicos da eletrônica. Embora o LM741 seja um amplificador praticamente pronto, ele requer alguns cuidados quanto a componentes e instrumentos externos conectados a ele. Logo, componentes e instrumentos externos devem ser ligados e conectados corretamente, caso contrário, o amp-OP poderá ser destruído. Com base nessa informação e na figura a seguir, assinale a alternativa CORRETA.

Provas
Um técnico de laboratório determinou a frequência de uma forma de onda senoidal apresentada na figura a seguir, com a utilização do osciloscópio.
Além disso, determinou, também, que a frequência da forma de onda senoidal é de 2500 Hz.

Fonte: CAPUANO, Francisco Gabriel. Laboratório de eletricidade e eletrônica. 24. ed.
São Paulo: Érica, 2012 [i.e. 2007]. 302 p. ISBN 85-7194-016-9 (broch.).
A partir da frequência determinada pelo técnico e da forma de onda mostrada no osciloscópio, podemos concluir que a posição de varredura ou base de tempo (Tempo/Div.) no osciloscópio é de:
Provas
Caderno Container