Foram encontradas 50 questões.
Numere a COLUNA II de acordo com a COLUNA I, associando corretamente as grandezas do Sistema Internacional de Unidades às suas respectivas unidades.
COLUNA I
1. Torque
2. Vazão
3. Velocidade Angular
4. Pressão
5. Condutância
6. Fluxo Magnético
COLUNA II
( ) rad/s
( ) S/m
( ) m3/s
( ) Wb
( ) Pa
( ) N.m
A sequência correta é
Provas
Numere de 1 a 10, identificando os componentes de uma central de tratamento e armazenamento de ar comprimido, representada esquematicamente.

( ) By pass
( ) Resfriador posterior
( ) Entrada de água
( ) Válvula de segurança
( ) Purgador
( ) Separador de condensados
( ) Manômetro
( ) Secador
( ) Saída do compressor
( ) Linha principal
A sequência correta é
Provas
Analise o seguinte diagrama de blocos de um sistema de controle.

Nesse sistema, empregou-se a(s) estratégia(s) de controle
Provas
Observe, na figura abaixo, uma máquina-ferramenta utilizada para afiar ferramentas e reduzir as dimensões de peças.

A utilização dessa máquina-ferramenta requer o uso do EPI:
Provas
Observe o fluxograma de tubulação e instrumentação de um vaso separador de produção.

Nesta instalação,
Provas
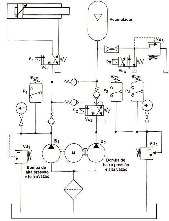
Analise o circuito hidráulico de uma prensa quando se faz necessária a aplicação de elevada força e vazão.

Após análise, pode-se afirmar:
Provas
Analise o quadro abaixo em que se relacionaram as vantagens de um dispositivo utilizado nos reservatórios de circuitos hidráulicos.
• Evita a turbulência no tanque;
• Ajuda a separar o ar do fluído;
• Permite o assentamento de materiais estranhos;
• Ajuda a dissipar o calor por meio das paredes do tanque.
Nesse caso, trata-se do(a)
Provas
2- Azul
3- Branco
4- Laranja
5- Verde
6- Vermelho
7- Violeta
COLUNA II ( ) Utilizado em tubulações que operam com pressão normal do sistema. ( ) Indica que a pressão do sistema foi intensificada. ( ) Tubulações ou linha de comando, pilotagem ou pressão reduzida. ( ) Indica linha com passagem de fluxo restringida ou controlada. ( ) Fluxo em descarga, escape rápido. ( ) Indica sucção ou dreno. ( ) Fluído inativo. A sequência correta é
Provas

A partir da análise, está correto afirmar:
Provas
- Análise de Circuitos
- Gráficos em Análise de Circuitos em Eletrônica
- Interpretação de Circuitos Elétricos
Analise o circuito a seguir.

A tensão de saída, Vo, é:
Provas
Caderno Container