Foram encontradas 40 questões.
Para o diagrama unifilar a seguir, qual a potência acionada pelo interruptor “a” do circuito 1?

Provas
Em uma instalação elétrica, considerando a simbologia-padrão utilizada em um diagrama unifilar, os símbolos 1 e 2 na figura a seguir representam respectivamente os seguintes elementos do circuito:

Provas
Uma carga AC possui potência reativa de 5,8 KVar e potência ativa de 10W, determine o fator de potência. Considere o Cos !$ \varphi !$ com duas casas decimais.
Provas
Para o circuito a seguir, determine a corrente medida pelo amperímetro.

Provas
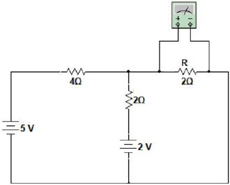
Para o circuito a seguir, determine a tensão medida no voltímetro no resistor R de 2Ω.

Provas
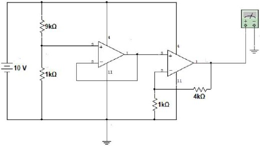
Para o circuito abaixo com amplificador operacional, determine a tensão medida pelo voltímetro na saída do circuito.

Provas
Determine a tensão no resistor R3, de carga de 100KΩ, medida no voltímetro do circuito a seguir, sabendo que a tensão Vbe do transistor é de 0,6V e que o Hfe = 100. Considere que a corrente de polarização na base do transistor é desprezível.

Provas
Para o circuito a seguir, determine a capacitância equivalente:

Provas
Determine a indutância equivalente para o circuito da figura abaixo:

Provas
Sabendo que os capacitores estão totalmente descarregados, determine o tempo necessário para que a tensão no capacitor do circuito a seguir chegue em 6,32V a partir do instante que a chave J1 é fechada.

Provas
Caderno Container