Foram encontradas 40 questões.
A figura abaixo mostra uma válvula proporcional direcional hidráulica de 4 vias e 3 posições e sua respectiva cartela eletrônica fabricada pela empresa Bosch Rexroth.

Entre suas características de funcionamento diz-se que
Provas
Questão presente nas seguintes provas
Quanto aos sistemas pneumáticos afirma-se que
Provas
Questão presente nas seguintes provas
Analise as recomendações a respeito do desenho de cotas.
I. A cotagem deve ser executada, considerando-se a função, a fabricação e a inspeção da peça.
II. Os desenhos devem conter as cotas necessárias, distribuídas nas vistas que melhor caracterizam as partes cotadas, de forma a permitir a execução da peça, sem recorrer a medição no desenho, nem a cálculo de medidas.
III. Em desenho mecânico, normalmente a unidade de medida usada é o milímetro, sendo nesse caso dispensada a colocação do símbolo junto à cota.
São recomendações corretas
Provas
Questão presente nas seguintes provas
A abertura de uma válvula é um dos fatores importantes para regular a vazão, numa instalação de bombeamento. Outros fatores que também influenciam são:
I. A geometria dos orifícios da válvula por onde o fluido escoa tem influência sobre as perdas de energia e a vazão.
II. A energia do fluido, antes de passar pela válvula, tem influência sobre a vazão.
III. A pressão do fluido, depois de ter passado pela válvula, tem influência sobre a vazão.
Está(ão) correta(s) a(s) afirmativa(s)
Provas
Questão presente nas seguintes provas

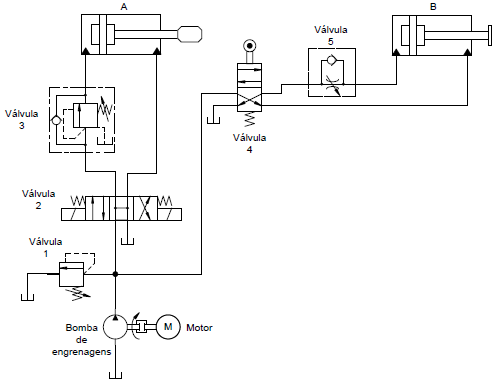
A válvula 5 aumenta o consumo de energia de forma significativa. Isto ocorre quando
Provas
Questão presente nas seguintes provas
Considere a figura abaixo.

A figura representa uma tubulação com uma redução de diâmetro. Uma região no interior do tubo é selecionada para a análise do problema desta questão. Essa região é identificada por uma linha tracejada e é chamada de volume de controle. O fluido entrando no volume de controle escoa com velocidade v1 e vazão Q1 e sai do volume de controle com velocidade v2 e vazão Q2. As dimensões dos dois tubos conectados são representadas pelos diâmetros d1 e d2 e áreas de seção transversal A1 e A2.
Afirma-se que, quando o escoamento se encontra em regime permanente,
Provas
Questão presente nas seguintes provas
Observe o quadro abaixo, a respeito dos grandes temas da Administração da Produção e Operações.
| Natureza das Funções cobertas | Projeto do Sistema de Produção | Operação do Sistema de Produção | Controle do Sistema de Produção. |
| Funções ligadas a decisões _______ |
Planejamento da capacidade
Localização das instalações
Projeto do produto e do processo
|
||
| Funções ligadas a decisões _______ |
Layout das instalações
Projeto e medida do trabalho (O&M)
|
Previsão da demanda
Planejamento agregado
Gestão da cadeia de suprimentos
|
|
| Funções ligadas a decisões _______ |
Programação e controle da produção
Administração de projetos
|
Controle de estoques
Lote econômico
Demanda
independente
Just in time
MRP
Qualidade total
|
Considere, ainda, a seguinte definição extraída da Wikipédia.
“Tática (do grego taktiké ou téchne, é o mesmo que a arte de manobrar [tropas]) é qualquer elemento componente de uma estratégia, com a finalidade de se atingir a meta desejada num empreendimento qualquer. Enquanto que estratégia busca visão "macro", de conjunto ou, por assim dizer, sistêmica, relativamente ao empreendimento, tática ocupa-se de visão "micro", no sentido de elementar ou particular em relação ao todo.”
As lacunas de texto da primeira coluna, do quadro acima, são corretamente preenchidas de cima para baixo se corresponderem a:
Provas
Questão presente nas seguintes provas
Nos tratamentos térmicos e termoquímicos, a temperatura de aquecimento, o tempo de resfriamento e os elementos de liga são fatores importantes para aumentar a dureza do aço. Relacionada a estes fatores, qual alternativa está correta?
Provas
Questão presente nas seguintes provas
Dobramentos sucessivos e alternados de um arame podem levá-lo a quebrar. O arame é quebrado por fadiga do material. Eixos de motores também sofrem o efeito de fadiga. Considera um conjunto de correia e polia acoplada em um eixo de motor montado na posição horizontal. Com o conjunto sob rotação, os esforços combinados produzidos podem romper o eixo. Quais são as condições propícias a uma falha por fadiga do eixo?
Provas
Questão presente nas seguintes provas
Considere a figura abaixo.

Sobre a pressão de óleo em um recipiente fechado como o mostrado na figura, afirma-se que:
I. É dependente apenas da força total de compressão do óleo e da área do êmbolo quando não há movimento.
II. A pressão depende do peso da carga, da força de atrito das partes em contato com movimento relativo e da área do êmbolo se houver um pequeno vazamento de óleo nas vedações do conjunto êmbolo/cilindro, de maneira que o óleo passe da câmara de compressão para a câmara superior à pressão atmosférica e o êmbolo desça com velocidade constante. Quando entrar em repouso a pressão será igual a zero (no manômetro).
III. A pressão é dada pela relação entre força e área, mas vai diminuindo até chegar a pressão manométrica nula se houver um pequeno vazamento de óleo nas vedações do conjunto êmbolo/cilindro, de maneira que o óleo passe da câmara de compressão para a câmara superior à pressão atmosférica, mesmo que o êmbolo desça com velocidade constante. Quando entrar em repouso a pressão será nula.
Está(ão) correta(s) a(s) afirmativa(s)
Provas
Questão presente nas seguintes provas
Cadernos
Caderno Container