Foram encontradas 60 questões.
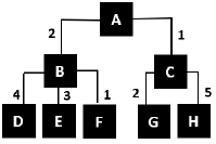
A figura a seguir mostra a estrutura de insumos para a fabricação do produto A, em que os números junto às linhas indicam a quantidade de unidades de cada item necessária para a fabricação do item imediatamente superior na cadeia.

As taxas máximas de fabricação dos itens primários necessários para a elaboração do produto A estão indicadas na tabela a seguir.
|
Matéria prima |
D | E | F | G | H |
|
Fabricação (unidades/mês) |
120 | 80 | 60 | 30 | 58 |
Com base nessas informações, assinale a opção que indica a quantidade máxima de itens do produto A que pode ser fabricada por mês.
Provas
A figura a seguir ilustra como evoluiria o estoque de um produto ao longo dos meses do ano em um varejista, caso não houvesse incerteza no tempo para seu recebimento pelo fornecedor,

Caso se considerasse um estoque de segurança de 120 unidades para esse produto, e o seu consumo continuasse se comportando segundo o padrão acima, o vendedor estaria protegido contra um atraso no recebimento do produto de até, aproximadamente,
Provas
Um atacadista deve decidir o tamanho de lote para aquisição de determinado produto, procurando balancear da melhor forma o custo unitário de aquisição, que é decrescente com o tamanho do lote, com o custo unitário de estoque, que aumenta com o tamanho do lote.
A figura a seguir mostra essas duas curvas, para o produto em questão.

Assinale a opção que apresenta o valor mais próximo do tamanho ótimo de lote para este produto.
Provas
Leia o fragmento a seguir.
Em gestão de desenvolvimento de produtos, os desenvolvem-se no tempo de forma contínua e repetitiva, com objetivos , enquanto os são temporários, com objetivos .
Assinale a opção cujos itens completam corretamente as lacunas do fragmento acima.
Provas
Observe o quadro a seguir, que mostra o gráfico homem máquina para um processo envolvendo um trabalhador que opera duas máquinas.
|
Tempo (min) |
Homem | Máquina 1 |
Máquina 2 |
| 1 |
Carga 1 |
Carga |
Ocioso |
| 2 | |||
| 3 | Carga 2 | Operação | Carga |
| 4 | |||
| 5 | |||
| 6 | Descarga 1 | Descarga | Operação |
| 7 | Carga 1 | Carga | |
| 8 | |||
| 9 | Ocioso | Operação | |
| 10 | Descarga 2 | Descarga | |
| 11 | Carga 2 | Carga | |
| 12 | Ocioso | ||
| 13 | |||
| 14 | Descarga 1 | Descarga | Operação |
| 15 | Carga 1 | Carga | |
| 16 | |||
| 17 | Ocioso | Operação | |
| 18 | Descarga 2 | Descarga | |
| 19 | Carga 2 | Carga | |
| 20 | Ocioso | ||
| 21 | |||
| 22 | Descarga 1 | Descarga |
Operação |
| 23 | Carga 1 | Carga | |
| 24 |
Sabendo-se que o custo de cada máquina é de R$ 50,00/hora (estando ou não funcionando) e o do operador é de R$ 30,00/hora (ocioso ou não), o tempo de ciclo e o custo de tempo improdutivo total (considerando homem e máquina) por ciclo valem, respectivamente,
Provas
As figuras a seguir ilustram dois tipos de arranjo físico para uma instalação industrial.
Arranjo I

Arranjo II

Fonte: Góes, E.S. Zorzenon, R., João, P. G. Leiaute
(layout) e suas interrelações nos sistemas produtivos. Revista Científica Multidisciplinar Núcleo do Conhecimento. Ed.1, v.4, 2020.
Estes dois tipos de arranjo são denominados, respectivamente,
Provas
Com relação aos estudos de tempos e movimentos em Ergonomia, analise as afirmativas a seguir.
I. A fim de evitar que o trabalho se torne monótono, movimentos suaves e contínuos devem ser evitados, priorizando-se movimentos descontínuos, com muitas mudanças.
II. Uma mão não deve ficar parada enquanto a outra está trabalhando, sendo ideal que ambas comecem e terminem os movimentos juntas.
III. Preferencialmente, o corpo não deve ter movimentos.
Está correto o que afirma em
Provas
Em certo processo de uma fábrica trabalhavam 3 funcionários, cuja produção semanal (para uma jornada de 40 horas) está indicada na tabela a seguir.
| Semana | 1 | 2 | 3 | 4 |
|
Produção (quant. de itens) |
480 | 510 | 600 | 570 |
Um aprimoramento no processo de fabricação resultou na seguinte produção para o mês seguinte, envolvendo apenas 2 funcionários.
| Semana | 1 | 2 | 3 | 4 |
|
Produção (quant. de itens) |
350 | 360 | 450 | 400 |
O aumento no índice de produtividade desse processo, de um mês para o outro, foi de
Provas
Um determinado equipamento de uma fábrica produziu durante 648 das 720 horas de determinado mês. Nesse mesmo período, foram produzidos 1900 itens de um produto, sendo que, 85% desses, resultaram em peças boas. Sabendo-se que a produção teórica do equipamento é de 2000 unidades por mês, o indicador OEE (Eficiência Global dos Equipamentos) desta máquina, para o mês em questão, foi, aproximadamente, de
Provas
No MS Power Point, a guia Transições permite
Provas
Caderno Container