Foram encontradas 60 questões.
O texto e figura apresentados abaixo refere-se a questão.
Em um aeroporto, foi realizada uma ampliação em uma área reservada à administração. Trata-se de uma sala de visitas e dois banheiros, um masculino, outro feminino e ambos sem chuveiro, conforme a planta abaixo.

A partir do quadro de distribuição já existente, será realizada a instalação elétrica.
Um dos circuitos da instalação será o das tomadas dos banheiros, isto é, duas TUG's de 600 VA x 127 V. Sendo unitários o fator de potência e o rendimento, a corrente de projeto vale, aproximadamente,
Provas
O texto e figura apresentados abaixo refere-se a questão.
Em um aeroporto, foi realizada uma ampliação em uma área reservada à administração. Trata-se de uma sala de visitas e dois banheiros, um masculino, outro feminino e ambos sem chuveiro, conforme a planta abaixo.

A partir do quadro de distribuição já existente, será realizada a instalação elétrica.
O circuito de TUG's da sala de visitas virá de um dispositivo do quadro de distribuição que conjuga a função de proteção contra sobrecarga e curtocircuito e a função de proteção contra choques elétricos provocados por contatos diretos e indiretos. Trata-se de um
Provas
O texto e figura apresentados abaixo refere-se a questão.
Em um aeroporto, foi realizada uma ampliação em uma área reservada à administração. Trata-se de uma sala de visitas e dois banheiros, um masculino, outro feminino e ambos sem chuveiro, conforme a planta abaixo.

A partir do quadro de distribuição já existente, será realizada a instalação elétrica.
De acordo com a NBR 5410 e pelas dimensões dos banheiros, a eles foram atribuídas 100 VA de carga de iluminação. Nesse caso, para a sala de visitas, a carga de iluminação deve ser de
Provas
Fazendo a análise dimensional da relação L/R, sendo L em henry e R em ohm, obtém-se a unidade de medida
Provas
Considere as correntes descritas abaixo.
Ip = corrente de projeto do circuito.
In = corrente nominal do dispositivo de proteção.
Iz = capacidade de condução de corrente dos condutores vivos do circuito já submetidos aos fatores de correção.
Para que haja uma perfeita coordenação entre o dispositivo de proteção e os condutores, uma relação a ser satisfeita está em:
Provas
Analise o trecho de um diagrama unifilar dado abaixo.

Trata-se de
Provas
Um motor de indução trifásico com rotor gaiola de 220 V, 5 kW, fator de potência 0,9 e rendimento 0,8 opera com corrente nominal de, aproximadamente,
Provas
Uma instalação elétrica consome 10 kW e tem fator de potência 0,5. Para corrigir o fator de potência para 0,8 é necessária a conexão de um banco de capacitores de modo que a instalação passe a ter
Provas
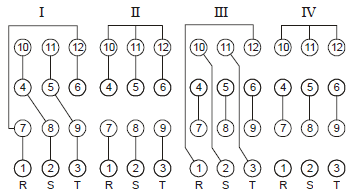
As figuras abaixo representam ligações possíveis para um motor trifásico de 12 terminais, cuja classificação é dada em:

| I | II | III | IV |
Provas
Um motor fechado, protegido completamente contra toques, acúmulo de poeiras nocivas e jatos de água de todas as direções, tem classe de proteção
Provas
Caderno Container