Foram encontradas 60 questões.
Para preservar a consistência e integridade dos dados, um SGBD pode requerer que algumas restrições sejam aplicadas, dentre elas a restrição de integridade referencial, a qual garante que
Provas
Questão presente nas seguintes provas
Considere:
I. No Data Warehouse, o dado tem um valor histórico, por referir-se a algum momento específico do tempo, portanto, ele não é atualizável; a cada ocorrência de uma mudança, uma nova entrada é criada para sinalizar esta mudança.
II. O estágio de transformação no processo ETL deve ser capaz de selecionar determinadas colunas (ou nenhuma) para carregar; transformar múltiplas colunas em múltiplas linhas; traduzir e unificar códigos heterogêneos de um mesmo atributo, oriundos de diversas fontes de dados (tabelas).
III. No Snow Flake as subdimensões, por não serem normalizadas, geram aumento significativo no número de registros e, como consequência, aumentam também a quantidade de joins necessários à exibição de uma consulta.
IV. Data Mining é uma ferramenta de mineração de dados que executa a varredura nos dados históricos com o objetivo de desconsiderar o que é genérico sobre algum assunto e valorizar tudo que o for específico dentro do sistema.
Está correto o que consta em
I. No Data Warehouse, o dado tem um valor histórico, por referir-se a algum momento específico do tempo, portanto, ele não é atualizável; a cada ocorrência de uma mudança, uma nova entrada é criada para sinalizar esta mudança.
II. O estágio de transformação no processo ETL deve ser capaz de selecionar determinadas colunas (ou nenhuma) para carregar; transformar múltiplas colunas em múltiplas linhas; traduzir e unificar códigos heterogêneos de um mesmo atributo, oriundos de diversas fontes de dados (tabelas).
III. No Snow Flake as subdimensões, por não serem normalizadas, geram aumento significativo no número de registros e, como consequência, aumentam também a quantidade de joins necessários à exibição de uma consulta.
IV. Data Mining é uma ferramenta de mineração de dados que executa a varredura nos dados históricos com o objetivo de desconsiderar o que é genérico sobre algum assunto e valorizar tudo que o for específico dentro do sistema.
Está correto o que consta em
Provas
Questão presente nas seguintes provas
É uma característica de um sistema de Business Intelligence:
Provas
Questão presente nas seguintes provas
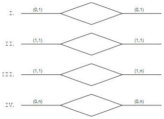
Com relação à implementação de relacionamentos em projetos de SGBDs, considere:

Dependendo do tipo de relacionamento, uma forma básica de tradução (1-tabela própria, 2-colunas adicionais, 3-fusão de tabelas) ou é usada preferencialmente ou é usada alternativamente ou nem deve ser usada.
Nos tipos de relacionamento apresentados acima, a alternativa de implementação de “colunas adicionais" é usada, preferencialmente, APENAS, em:

Dependendo do tipo de relacionamento, uma forma básica de tradução (1-tabela própria, 2-colunas adicionais, 3-fusão de tabelas) ou é usada preferencialmente ou é usada alternativamente ou nem deve ser usada.
Nos tipos de relacionamento apresentados acima, a alternativa de implementação de “colunas adicionais" é usada, preferencialmente, APENAS, em:
Provas
Questão presente nas seguintes provas
O resultado de uma consulta ao banco de dados, na qual foram relacionados todas as linhas com apenas os atributos desejados na consulta, é obtido por uma operação da algebra relacional denominada:
Provas
Questão presente nas seguintes provas
Uma restrição que é especificada entre duas relações e é usada para manter a consistência entre tuplas de duas relações é denominada restrição de
Provas
Questão presente nas seguintes provas
Em relação à normalização de dados, considere:
I. Se existir um atributo multivalorado, deve-se criar um novo atributo que individualize a informação multivalorada.
II. Se existir um atributo não atômico, deve-se dividi-lo em outros atributos que sejam atômicos.
III. Todos os atributos primos devem depender funcionalmente de toda a chave primária.
Os itens I, II e III referem-se direta e respectivamente a
I. Se existir um atributo multivalorado, deve-se criar um novo atributo que individualize a informação multivalorada.
II. Se existir um atributo não atômico, deve-se dividi-lo em outros atributos que sejam atômicos.
III. Todos os atributos primos devem depender funcionalmente de toda a chave primária.
Os itens I, II e III referem-se direta e respectivamente a
Provas
Questão presente nas seguintes provas
É INCORRETO afirmar que a linguagem de definição de dados (DDL) permite
Provas
Questão presente nas seguintes provas
Em relação ao armazenamento de dados, em banco de dados distribuídos, considere:
I. Uma mesma tabela pode ser armazenada em mais de um servidor para aumentar a disponibilidade e o paralelismo.
II. A localização das réplicas deve considerar os locais e usuários que acessam os dados replicados com maior frequência.
III. Na fragmentação horizontal, cada fragmento contém um subconjunto das tuplas da relação completa e cada tupla precisa ser armazenada em pelo menos um servidor.
IV. Na fragmentação vertical, as tuplas são distribuídas, uma a uma, entre os servidores, e cada servidor armazena as tuplas pertencentes a determinadas faixas de valores.
Está correto o que consta APENAS em
I. Uma mesma tabela pode ser armazenada em mais de um servidor para aumentar a disponibilidade e o paralelismo.
II. A localização das réplicas deve considerar os locais e usuários que acessam os dados replicados com maior frequência.
III. Na fragmentação horizontal, cada fragmento contém um subconjunto das tuplas da relação completa e cada tupla precisa ser armazenada em pelo menos um servidor.
IV. Na fragmentação vertical, as tuplas são distribuídas, uma a uma, entre os servidores, e cada servidor armazena as tuplas pertencentes a determinadas faixas de valores.
Está correto o que consta APENAS em
Provas
Questão presente nas seguintes provas
- Conceitos e Fundamentos
- AdministraçãoSegurançaSegurança de Dados
- Banco de Dados RelacionalRestrições de Integridade
É característica típica da Administração de Dados
Provas
Questão presente nas seguintes provas
Cadernos
Caderno Container