Foram encontradas 60 questões.
Considere os estágios de um modulador, como o representado abaixo.

Dados:
e1 (t) = E0 cos \( \omega_0 \) t + a(t)
a(t) = Acos \( \omega_m \) t
e2 (t) = b1[E0 cos \( \omega_0 \) t +a(t)] + b2[E0 cos \( \omega_0 \) t + a(t)]2 + ...
e(t) = sinal modulado em AM-DSB
É correto afirmar que
Provas
Considere a antena apresentada na figura abaixo.

É correto afirmar que
Provas
O comprimento máximo recomendado para um segmento FIELDBUS em áreas não seguras é de
Provas
Considere uma carga puramente resistiva alimentada pela tensão de um retificador de onda completa sem filtro.
Essa tensão
Provas
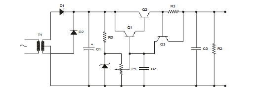
Considere o circuito abaixo.

É correto afirmar que ele apresenta um retificador de
Provas
Considere as colunas I e II abaixo:
| I | II |
|
Norma Regulamentadora |
Objeto da Norma |
|
1. NR 5 |
a. Equipamentos de Proteção Individual |
|
2. NR 6 |
b. Sinalização e Segurança |
|
3. NR 10 |
c. Proteção Contra Incêndios |
|
4. NR 23 |
d. Comissão Interna de Prevenção de Acidentes |
|
5. NR 26 |
e. Segurança em Instalações e Serviços de Eletricidade |
As normas regulamentadoras e seus respectivos objetos estão corretamente apresentados em:
Provas
O transdutor que converte variação de temperatura em variação de tensão é o
Provas
O diagrama em linguagem LADDER abaixo

está representado por blocos lógicos em:
Provas
Em um sistema CFTV, a tecnologia que permite a instalação de câmeras IP em qualquer localidade de uma infraestrutura de cabeamento estruturado denomina-se
Provas
Considere a tabela de identificação de pares de cabos telefônicos:
|
Grupo 1 |
Grupo 2 |
||
|
Número do par |
Cor | Unidade do par |
Cor |
| 01 a 05 | branco | 1 e 6 | azul |
| 06 a 10 | vermelho | 2 e 7 | laranja |
| 11 a 15 | preto | 3 e 8 | verde |
| 16 a 20 | amarelo | 4 e 9 | marrom |
| 21 a 25 | roxo | 5 e 0 | cinza |
As cores do par número 08 são
Provas
Caderno Container