Foram encontradas 40 questões.
Considere uma tabela com a seguinte instância.

Os tipos Oracle mais adequados para os atributos A1 e A2 (cujo primeiro valor aparece em notação científica), são, respectivamente:
Provas
Disciplina: TI - Desenvolvimento de Sistemas
Banca: NCE-UFRJ
Orgão: INFRAERO
- Fundamentos de ProgramaçãoÁlgebra Booleana
- Fundamentos de ProgramaçãoLógica de Programação
- Fundamentos de ProgramaçãoOperadoresOperadores Lógicos
Sendo verdadeira a expressão lógica
( Q and S ) and ( not ( R and S ))
então pode-se concluir que:
Provas
Disciplina: TI - Organização e Arquitetura dos Computadores
Banca: NCE-UFRJ
Orgão: INFRAERO
O valor hexadecimal
AFBA
é convertido para binário como:
Provas
Disciplina: TI - Desenvolvimento de Sistemas
Banca: NCE-UFRJ
Orgão: INFRAERO
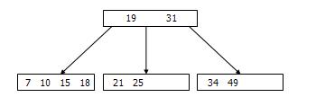
A árvore B, de ordem 2, mostrada abaixo, contém as chaves 7, 10, 15, 18, 19, 21, 25, 31, 34, 49.

Provas
Para as questões 33, 34, 35 e 36 considere o conteúdo das seguintes tabelas.

No Oracle, após a execução da consulta SQL
update t1
set x = y+z
where
y+z
>=
(select max(decode a,5,a+1,6,a+2,0)
from t2)
o conteúdo da tabela T1 é:
Provas
Para as questões 33, 34, 35 e 36 considere o conteúdo das seguintes tabelas.

No Oracle, a consulta SQL
select * from (select y, z from t1)
minus
(select y, z from t1
minus
select * from t2)
produz como resultado:
Provas
Para as questões 33, 34, 35 e 36 considere o conteúdo das seguintes tabelas.

No Oracle, a consulta SQL
select max(s)
from ( select a as q, x as r, y as s
from t1, t2
where t1.x <= t2.a )
produz um resultado de apenas uma linha contendo o número:
Provas
Para as questões 33, 34, 35 e 36 considere o conteúdo das seguintes tabelas.

No Oracle, a consulta SQL
select sum(1) r
from t1 x1, t2 x2
produz um resultado de apenas uma linha contendo o número:
Provas
Disciplina: TI - Desenvolvimento de Sistemas
Banca: NCE-UFRJ
Orgão: INFRAERO
Provas
Disciplina: TI - Desenvolvimento de Sistemas
Banca: NCE-UFRJ
Orgão: INFRAERO
Considere o código PHP a seguir:

A saída produzida é:
Provas
Caderno Container