Foram encontradas 45 questões.
O custo da qualidade inclui:
I. Os custos envolvidos no desenvolvimento robusto do produto.
II. Os custos incorridos durante a vida do produto através de investimentos na prevenção do não-cumprimento dos requisitos.
III. Os custos na capacitação e qualificação dos processos de produção.
IV. Os custos com a avaliação do produto ou serviço quanto ao cumprimento e ao não-cumprimento dos requisitos.
Assinale a alternativa correta:
Provas
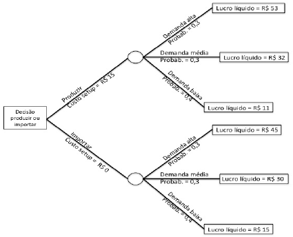
A árvore de decisão é uma técnica que mostra a sequência de decisões possíveis e os resultados esperados de acordo com a alternativa escolhida. Ela incorpora o custo de cada escolha, as probabilidades de cada cenário possível e o retorno de cada caminho lógico alternativo. O gerente de projeto e sua equipe estão diante de uma escolha do tipo produzir ou importar um componente, conforme apresentado na árvore de decisão.

Escolha a alternativa que indique a decisão tomada e o Valor Monetário Esperado (VME):
Provas
Analise as seguintes afirmações relacionadas a ferramentas de auxílio ao gerenciamento de projetos:
I. As redes PERT permitem calcular o tempo total de duração do projeto.
II. Matriz de probabilidade de impacto é uma ferramenta utilizada no planejamento dos recursos humanos do projeto.
III. Mapas mentais são ideias criadas através de brainstorming individuais que são consolidadas em um único mapa mental que reflete a existência de atributos comuns e diferenças de entendimento, além de gerar novas ideias.
IV. Matriz de responsabilidade é usada para ilustrar as conexões entre os requisitos e os membros da equipe.
Indique a opção que contenha as afirmações verdadeiras:
Provas
Plano de gerenciamento dos custos é um componente do plano de gerenciamento do projeto que:
Provas
Segundo o padrão ECSS (European Cooperation for Space Standardization), na Declaração de Missão são definidos a finalidade e objetivos do projeto espacial, incluindo:
Provas
Quais são os itens que compõem a linha de base de escopo do projeto de acordo com o Guia PMBOK?
Provas
Indique a afirmação correta. A adequada construção da árvore de decomposição do produto:
Provas
Indique a afirmativa errada em relação ao processo de engenharia de requisitos:
Provas
Indique quais são as três revisões de projeto associadas à fase de Qualificação e Produção, de acordo com o padrão ECSS (European Cooperation for Space Standardization):
Provas
Dentre os principais objetivos da Reunião Preliminar de Requisitos (PRR) não está:
Provas
Caderno Container