Magna Concursos

Foram encontradas 656 questões.

No âmbito do Maven, um objetivo de plug-in representa uma tarefa específica que contribui para a construção e para o gerenciamento de um projeto. Um objetivo pode estar vinculado a zero ou mais fases do ciclo de vida de construção.

A qual fase de um ciclo de vida padrão de construção está vinculado o plug-in ear cujo objetivo é generate-application-xml?

 

Provas

Questão presente nas seguintes provas

Seja o seguinte programa Python:

from pilha import push, pop, empty
def reparte(list, pil):
tam=len(list)
if tam==0:
return
if tam==1:
push(pil, list[0])
return
centro=tam//2
push(pil, list[centro])
reparte(list[centro+1:tam], pil)
reparte(list[0:centro], pil)
list=[23, 80, 76, 45, 8]
pil=[]
reparte(list,pil)
while bool(pil):
print(pop(pil),end=' ')

Admita que o módulo pilha contém as funções push(pil, e), pop(pil), e empty(pil), que implementam as operações usuais sobre uma pilha.

O que será exibido no console quando esse programa for executado?

 

Provas

Questão presente nas seguintes provas

Seja o seguinte programa Java:

import java.util.*;
public class Main {
public static void main(String[] args) {
Stack<Integer> p1=new Stack<Integer>();
Stack<Integer> p2=new Stack<Integer>();
Stack<Integer> p3=new Stack<Integer>();
Stack<Integer> p4=new Stack<Integer>();

for (int i=100; i < 300; i+=50)
p1.push(i);
for (int i=70; i < 90; i+=10)
p2.push(i);
for (int i=45; i < 50; i+=2)
p3.push(i);
for( boolean x=false; !x; ) {
if (!p3.isEmpty())
p4.push(p3.pop());
else
x=true;
if (!p2.isEmpty())
p4.push(p2.pop());
else
x=x&&true;
if (!p1.isEmpty())
p4.push(p1.pop());
else
x=x&&true;
}
int val=0;
for (int i=0; i < 6; i++)
val=p4.pop();
System.out.println(val);
}
}

Quando a função main for executada, será exibido no console o valor

 

Provas

Questão presente nas seguintes provas

Para que um pacote (package) cujo nome é pk01 possa ser publicado no registro npm (registry npm), ele deve conter um arquivo chamado

 

Provas

Questão presente nas seguintes provas

A Figura a seguir exibe um diagrama de classes UML.

Admita que o diagrama acima não contenha erros.

 

Provas

Questão presente nas seguintes provas

Seja o seguinte programa Python:

def contagem(s):
if len(s)==0:
return 0
return len(s[0])+contagem(s[1:])
txt = [ 'hoje', [ ['é', 'dia', 'de', 'prova' ] ], 'eu', [ [ 'vou', 'me', 'sair' ] ], [ 'bem' ] ]
print(contagem(txt))

O valor que será exibido no console quando esse código for executado é

 

Provas

Questão presente nas seguintes provas

Seja o seguinte programa Python:

a = [1, 4, 8]
b = [-1, 6, 2]
c = a*2+b*0
print(c)

O que será exibido no console quando esse programa for executado?

 

Provas

Questão presente nas seguintes provas

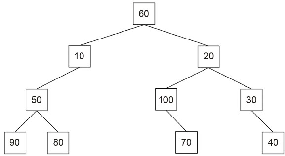
A Figura a seguir exibe uma árvore binária.

Enunciado 3328542-1

Suponha que uma função percorra essa árvore em ordem simétrica e exiba os valores de seus nós no console.

Qual será o sexto valor a ser exibido por essa função?

 

Provas

Questão presente nas seguintes provas

A Figura a seguir exibe um modelo conceitual de dados por meio de um diagrama de classes UML.

Enunciado 3328541-1

Admita que as instâncias dessas classes sejam representadas por conjuntos não vazios e cujos nomes sejam iguais aos nomes das classes que representam. Nessas condições, qual equação é sempre verdadeira?

 

Provas

Questão presente nas seguintes provas

A engenharia de requisitos pode ser dividida em gerenciamento de requisitos e desenvolvimento de requisitos, e este, por sua vez, pode ser subdividido em elicitação, análise, especificação e validação. Cada um desses quatro componentes do desenvolvimento de requisitos possui um conjunto de boas práticas.

Uma das boas práticas associadas à validação de requisitos é

 

Provas

Questão presente nas seguintes provas