Foram encontradas 100 questões.
Um motor trifásico de 220V e 15 cv apresenta um fator de potência de 0,80 e um rendimento de 80%. Para essas condições, a corrente elétrica nominal está entre
Provas
A Figura a seguir apresenta um circuito elétrico.

Considerando uma corrente elétrica nula no galvanômetro (ig=0), é correto afirmar que
Provas
Em relação ao comportamento dos elementos resistores, indutores e capacitores em um circuito de corrente alternada, assinale a alternativa correta.
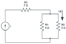
Provas
No circuito da figura a seguir, a corrente que passa pelo resistor R2 é de 1A.

O valor da corrente da fonte I, em amperes, é de
Provas
Observe a seguinte imagem:

Considerando as irreversibilidades e as perdas experimentadas pelo fluido de trabalho quando este circula através de um circuito fechado do ciclo de Rankine, é correto afirmar que
Provas

Considere um ciclo de Rankine ideal, no qual a taxa de transferência de calor da fonte de energia para o fluido de trabalho, por unidade de massa passando pela caldeira, é de 4.000 kJ/kg, e o calor por unidade de massa de fluido de trabalho passando através do condensador que é transferido para o fluido de trabalho para a água de arrefecimento é de 2.600 kJ/kg. Nesse caso, a eficiência térmica do ciclo de Rankine ideal é igual a
Provas
A figura a seguir ilustra o ciclo de Rankine ideal, no qual o fluido de trabalho passa através dos componentes do ciclo sem irreversibilidades e trocas de calor com a vizinhança.

Também é apresentado o diagrama Temperatura (T) - Entropia(s) do ciclo de Rankine ideal. Sobre os processos internamente reversíveis que o fluido de trabalho sofre, assinale a alternativa correta.
Provas
O estudo de sistemas envolvendo ar seco e água é conhecido como psicrometria.
Durante uma perícia criminal, o perito precisou realizar a medição da umidade relativa do ar e determinar o ponto de orvalho. No momento da análise, o perito tinha disponível apenas um psicrômetro. Para realizar a medição de forma correta empregando o psicrômetro, é fundamental o perito conhecer que
Provas
A figura a seguir apresenta o diagrama de um compressor alternativo.

Em relação ao diagrama, assinale a alternativa correta.
Provas
Calcule a potência necessária para realizar o acionamento de uma bomba centrífuga, considerando as seguintes condições:
!$ \bullet !$ densidade do fluido: 1g/cm3;
!$ \bullet !$ vazão: 54m3/h;
!$ \bullet !$ pressão de bombeamento: 5 bars;
!$ \bullet !$ comprimento da tubulação: 250 m;
!$ \bullet !$ diâmetro da tubulação: 4”;
!$ \bullet !$ rendimento da bomba: 75%.
Provas
Caderno Container