Foram encontradas 120 questões.
- PODC: Processo OrganizacionalProcesso Administrativo: PlanejamentoPlanejamento Estratégico, Tático e Operacional
Acerca de gestão da qualidade, julgue o item subsecutivo.
O objetivo do gerenciamento da rotina é tornar cada funcionário individualmente responsável por tudo o que executa, independentemente de fazê-lo em consonância, ou não, com o planejamento estratégico da organização.
Provas
Questão presente nas seguintes provas
Acerca de gestão da qualidade e suas ferramentas de análise e melhoria de processos, julgue o item a seguir.
A ferramenta 5W2H é utilizada para a obtenção de critérios a serem usados na análise e seleção de um projeto ou investimento.
Provas
Questão presente nas seguintes provas
1957562
Ano: 2020
Disciplina: TI - Desenvolvimento de Sistemas
Banca: CESPE / CEBRASPE
Orgão: Min. Economia
Disciplina: TI - Desenvolvimento de Sistemas
Banca: CESPE / CEBRASPE
Orgão: Min. Economia
Julgue o item a seguir, a respeito de e-Mag e padrões web, sob o ponto de vista das necessidades de acessibilidade e usabilidade.
As URLs não devem funcionar sem o www, como no exemplo a seguir, para evitar erro de identificação do conteúdo do sítio (doctype).
http://site.com.br/contato
http://site.com.br/contato
Provas
Questão presente nas seguintes provas
1957473
Ano: 2020
Disciplina: TI - Sistemas Operacionais
Banca: CESPE / CEBRASPE
Orgão: Min. Economia
Disciplina: TI - Sistemas Operacionais
Banca: CESPE / CEBRASPE
Orgão: Min. Economia
Julgue o item subsecutivo, a respeito de arquiteturas e servidores web.
Jetty é um servidor http de código aberto, escrito em Java, e um contêiner Java Servlet, facilmente integrado em dispositivos, ferramentas, estruturas, servidores de aplicativos e clusters e é caracterizado pelo tamanho, pela velocidade e pela escalabilidade.
Provas
Questão presente nas seguintes provas
1957471
Ano: 2020
Disciplina: TI - Desenvolvimento de Sistemas
Banca: CESPE / CEBRASPE
Orgão: Min. Economia
Disciplina: TI - Desenvolvimento de Sistemas
Banca: CESPE / CEBRASPE
Orgão: Min. Economia
No que se refere a metodologias ágeis e experiência de usuário, julgue o item que se segue.
As etapas do design thinking ilustradas na figura a seguir possuem natureza linear, ou seja, as fases moldam o projeto e o problema em questão.

Provas
Questão presente nas seguintes provas
1957469
Ano: 2020
Disciplina: TI - Desenvolvimento de Sistemas
Banca: CESPE / CEBRASPE
Orgão: Min. Economia
Disciplina: TI - Desenvolvimento de Sistemas
Banca: CESPE / CEBRASPE
Orgão: Min. Economia
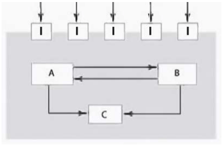
Julgue o próximo item, relativo a conceitos, aplicações e tipos de testes de software.
Considerando-se a figura a seguir — em que I significa interface, e os componentes A, B e C foram integrados para criar um subsistema —, é correto afirmar que, nesse cenário, os testes de componentes compostos devem mostrar se a interface de componente se comporta de acordo com sua especificação.

Provas
Questão presente nas seguintes provas
1957462
Ano: 2020
Disciplina: TI - Desenvolvimento de Sistemas
Banca: CESPE / CEBRASPE
Orgão: Min. Economia
Disciplina: TI - Desenvolvimento de Sistemas
Banca: CESPE / CEBRASPE
Orgão: Min. Economia
Julgue o próximo item a respeito de Web writing e UX writing.
UX writing e Web writing possuem escritas e objetivos iguais, são apenas nomes ou termos populares no mundo front-end, mas com as mesmas finalidades.
Provas
Questão presente nas seguintes provas
1957461
Ano: 2020
Disciplina: TI - Desenvolvimento de Sistemas
Banca: CESPE / CEBRASPE
Orgão: Min. Economia
Disciplina: TI - Desenvolvimento de Sistemas
Banca: CESPE / CEBRASPE
Orgão: Min. Economia
Acerca dos padrões UDDI, SOAP e REST, julgue o item a seguir.
O SOAP trata sobre a especificação para a troca de informação entre sistemas utilizando a XML, com suporte a interfaces orientadas a métodos e documentos.
Provas
Questão presente nas seguintes provas
1957460
Ano: 2020
Disciplina: TI - Sistemas Operacionais
Banca: CESPE / CEBRASPE
Orgão: Min. Economia
Disciplina: TI - Sistemas Operacionais
Banca: CESPE / CEBRASPE
Orgão: Min. Economia
- Sistemas DistribuídosIntrodução à Sistemas Distribuídos
- Sistemas DistribuídosMiddleware em Sistemas Distribuídos
No que tange à arquitetura e tecnologias de sistemas de informação, julgue o item seguinte.
Um sistema distribuído pode ser representado pela arquitetura cliente-servidor, que forma a base para arquiteturas multicamadas, sendo as arquiteturas CORBA, JSON e REST algumas das alternativas para se implantar um sistema multicamadas.
Provas
Questão presente nas seguintes provas
1957459
Ano: 2020
Disciplina: TI - Desenvolvimento de Sistemas
Banca: CESPE / CEBRASPE
Orgão: Min. Economia
Disciplina: TI - Desenvolvimento de Sistemas
Banca: CESPE / CEBRASPE
Orgão: Min. Economia
- Arquitetura e Design de SoftwareArquitetura Cliente-Servidor
- Arquitetura e Design de SoftwareArquitetura em Camadas
- Arquitetura e Design de SoftwarePadrões de Arquitetura
No que tange à arquitetura e tecnologias de sistemas de informação, julgue o item seguinte.
Na arquitetura em três camadas, no ambiente cliente-servidor, a interface do usuário é armazenada na máquina cliente e o banco de dados é armazenado no servidor.
Provas
Questão presente nas seguintes provas
Cadernos
Caderno Container