Foram encontradas 1.668 questões.
No que diz respeito à análise dos requisitos do sistema, segundo Pressman, uma atividade enfoca um modelo técnico refinado de funções, características e restrições do software, que corresponde a uma ação de modelagem, composta de várias tarefas, como a criação e refinamento de cenários do usuário que descrevem como o usuário final vai interagir com o sistema. O resultado dessa atividade é um modelo de análise que define o domínio do problema informacional, funcional e comportamental. Essa atividade é denominada:
Provas
Questão presente nas seguintes provas
No gerenciamento de projetos de software, estão envolvidas as fases de inicialização, planejamento, execução e controle. Nesse contexto, dois processos desenvolvidos no planejamento são:
Provas
Questão presente nas seguintes provas

Provas
Questão presente nas seguintes provas
- Arquitetura e Design de SoftwareArquitetura de Sistemas de Informação
- Engenharia de SoftwareAnálise e Projeto de Software
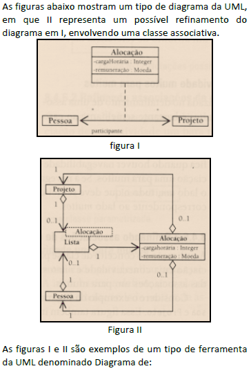
- Engenharia de SoftwareUML: Unified Modeling Language
Os autores da UML sugerem que um sistema pode ser descrito por meio de cinco perspectivas independentes, das quais duas são caracterizadas a seguir.
I - Enfatiza o gerenciamento de versões do sistema, construídas por meio do agrupamento de módulos e subsistemas.
II - Enfatiza as características do sistema que dão suporte, tanto estrutural quanto comportamental, às funcionalidades externamente visíveis do sistema.
As perspectivas I e II são conhecidas, respectivamente, como visões de:
Provas
Questão presente nas seguintes provas
- FrameworksConceitos e Fundamentos de Frameworks
- Paradigmas de ProgramaçãoOrientação a ObjetosAnálise e Projeto Orientado a Objetos
- Paradigmas de ProgramaçãoOrientação a ObjetosOrientação a Objetos: Herança
Framework é um padrão de arquitetura, em que um conjunto de classes cooperantes constroem um projeto reutilizável para uma classe de software específica. Quanto à adaptação, os Frameworks são classificados nos três tipos descritos a seguir.
- baseiam-se no conceito de herança e ligação dinâmica que permite uma subclasse reutilizar a interface e a implementação de sua superclasse.
- baseiam-se no conceito de composição de objetos onde estes não revelam detalhes internos de sua implementação, tendo-se somente acesso à interface do mesmo.
- baseiam-se no fato de permitirem adaptação tanto por herança e ligação dinâmica, quanto por composição de componentes. Os tipos descritos de frameworks são denominados respectivamente:
Provas
Questão presente nas seguintes provas

Provas
Questão presente nas seguintes provas
Um conceito utilizado na abordagem orientada por objetos, trata da possibilidade que uma mesma operação possui de atuar de modos diferentes em classes diferentes. Isto é possível quando uma operação é declarada com o mesmo nome em classes diferentes, porém executando processamentos diferentes para atender aos requisitos semânticos de sua classe. Por exemplo, uma operação de “mover” para classe “Janela” executa um processo diferente do que a operação “mover” para classe “Peça-de-Xadrez”. Enquanto uma operação modifica a posição de uma janela a outra movimenta uma peça de xadrez. Esse conceito é denominado:
Provas
Questão presente nas seguintes provas

Provas
Questão presente nas seguintes provas

Provas
Questão presente nas seguintes provas
Um modelo completo de um sistema é composto por submodelos que expressam visões diferentes da mesma realidade. Há três tipos de visões, das quais duas são descritas a seguir.
I - descreve os aspectos do sistema que se modificam com o passar do tempo, especificando o controle do sistema. Os diagramas de estado são usados como ferramenta de descrição.
II - descreve as transformações dos valores dos dados de um sistema. Os diagramas de fluxo de dados são usados como ferramenta de trabalho
Essas visões são denominadas respectivamente:
Provas
Questão presente nas seguintes provas
Cadernos
Caderno Container