Foram encontradas 60 questões.
Sobre análise de código malicioso, observe o código a seguir e marque a única alternativa que corresponde
ao tipo de Malware característico da ação do código em destaque:
User = GetUser( ) Password = GetPasswd( ) if User == ”Supreme”: return ALLOW if Valid (User , Password): return ALLOW else: return DENY
User = GetUser( ) Password = GetPasswd( ) if User == ”Supreme”: return ALLOW if Valid (User , Password): return ALLOW else: return DENY
Provas
Questão presente nas seguintes provas
As afirmativas I referem-se à arquitetura TCP/IP e as afirmativas II referem-se à comunicação sem fio:
padrão 802.11, protocolos 802.1x e Bluetooth. Assinale a única alternativa que traz as duas afirmativas
INCORRETAS.
Provas
Questão presente nas seguintes provas
O NAT (Network Address Translation) é uma técnica utilizada para reescrever endereços IPv4 nos
cabeçalhos e dados das aplicações, permitindo que estações e redes privadas não sejam visíveis
externamente na Internet, ou seja, pode ser utilizado como mecanismo de segurança. Sobre o NAT, marque
a única alternativa INCORRETA.
Provas
Questão presente nas seguintes provas
160816
Ano: 2018
Disciplina: TI - Organização e Arquitetura dos Computadores
Banca: NUCEPE
Orgão: PC-PI
Disciplina: TI - Organização e Arquitetura dos Computadores
Banca: NUCEPE
Orgão: PC-PI
Provas:
Considere as afirmações abaixo sobre os tipos de RAID (Redundant Array of Independent Disk) e suas
características: I. O conjunto dos discos físicos que compõem o RAID é percebido pelo sistema operacional como um
único drive lógico;
II. Mirroring (Espelhamento) ou mesmo sombreamento, o esquema conhecido como RAID 2, utiliza no
mínimo dois discos para prover tolerância a falhas de discos;
III. A capacidade de armazenamento redundante é utilizada para armazenar informação de paridade,
garantindo assim a recuperação de dados em caso de falha em algum disco, exceto no esquema de
RAID 0.
Está CORRETO apenas o que se afirma em:
Está CORRETO apenas o que se afirma em:
Provas
Questão presente nas seguintes provas
Acerca dos padrões de segurança para redes sem fio, considere as afirmações a abaixo:
I. O padrão WEP tem como algoritmo de criptografia o RC4 (Ron’s Cipher 4). Trata-se de um algoritmo de fluxo (stream cipher) que utiliza um mecanismo de verificação de integridade CRC32 (Cyclic Redundancy Check) de 32 bits. II. O EAP faz uso de métodos legados. Exemplos desses métodos são: TTLS (Tunneled Transport Layer Security) e o PEAP (Protected EAP) para sistema de autenticação pré-existente. III. O WPA é razoavelmente mais forte que o padrão WEP, pois estabeleceu um novo esquema de verificação de integridade, por meio do protocolo TKIP (Temporal Key Integrity Protocol), substituindo o mecanismo de verificação de integridade CRC pelo MD5 (Message-Digest algorithm). IV. Sobre o WPA2, seu diferencial está no fato de o mesmo ter abandonado a criptografia de fluxo e o RC4 e adotado o CCMP (Conter Mode with Cipher Block) como novo sistema de criptografia que faz uso do algoritmo de criptografia AES (Advanced Encryption Standard) que se baseia em algoritmo de criptografia por blocos (block cipher).
Está CORRETO apenas o que se afirma em:
I. O padrão WEP tem como algoritmo de criptografia o RC4 (Ron’s Cipher 4). Trata-se de um algoritmo de fluxo (stream cipher) que utiliza um mecanismo de verificação de integridade CRC32 (Cyclic Redundancy Check) de 32 bits. II. O EAP faz uso de métodos legados. Exemplos desses métodos são: TTLS (Tunneled Transport Layer Security) e o PEAP (Protected EAP) para sistema de autenticação pré-existente. III. O WPA é razoavelmente mais forte que o padrão WEP, pois estabeleceu um novo esquema de verificação de integridade, por meio do protocolo TKIP (Temporal Key Integrity Protocol), substituindo o mecanismo de verificação de integridade CRC pelo MD5 (Message-Digest algorithm). IV. Sobre o WPA2, seu diferencial está no fato de o mesmo ter abandonado a criptografia de fluxo e o RC4 e adotado o CCMP (Conter Mode with Cipher Block) como novo sistema de criptografia que faz uso do algoritmo de criptografia AES (Advanced Encryption Standard) que se baseia em algoritmo de criptografia por blocos (block cipher).
Está CORRETO apenas o que se afirma em:
Provas
Questão presente nas seguintes provas
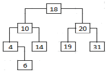
Acerca da estrutura de dados do tipo árvore, considere o gráfico a baixo e assinale a única alternativa
INCORRETA.


Provas
Questão presente nas seguintes provas
Ainda sobre PMBOK 6ª edição, qual das áreas de conhecimento listadas abaixo está vinculada a todos os
cinco grupos de processos?
Provas
Questão presente nas seguintes provas
- Paradigmas de ProgramaçãoOrientação a ObjetosDefinição Técnica: Orientação a Objetos
- Paradigmas de ProgramaçãoOrientação a ObjetosOrientação a Objetos: Classes e Objetos
- Paradigmas de ProgramaçãoOrientação a ObjetosOrientação a Objetos: Métodos
Considere o texto a seguir sobre noções de linguagens de programação orientadas objetos:
Uma __I___ é uma estrutura que abstrai um conjunto de objetos com características similares, ou seja, descreve um grupo de objetos com propriedades semelhantes, com o mesmo comportamento, os mesmos relacionamentos com outros objetos e a mesma semântica. __II__ indicam as possíveis informações armazenadas por um objeto, representando o estado de cada objeto. __III__ são procedimentos que formam os comportamentos e serviços oferecidos por objetos de uma classe. Cada __IV__ é dito ser uma instância.
Marque a alternativa que preenche CORRETAMENTE as lacunas I, II, III e IV.
Uma __I___ é uma estrutura que abstrai um conjunto de objetos com características similares, ou seja, descreve um grupo de objetos com propriedades semelhantes, com o mesmo comportamento, os mesmos relacionamentos com outros objetos e a mesma semântica. __II__ indicam as possíveis informações armazenadas por um objeto, representando o estado de cada objeto. __III__ são procedimentos que formam os comportamentos e serviços oferecidos por objetos de uma classe. Cada __IV__ é dito ser uma instância.
Marque a alternativa que preenche CORRETAMENTE as lacunas I, II, III e IV.
Provas
Questão presente nas seguintes provas
O padrão de gerenciamento de projetos do PMBOK (Project Management Body of Knowledge) 6ª edição
está agrupado em cinco grandes grupos de processos. A área de conhecimento relativa ao gerenciamento
das partes interessadas do projeto está vinculada a todos os grupos, EXCETO:
Provas
Questão presente nas seguintes provas
- Compilação e Interpretação de CódigoCompilação
- Compilação e Interpretação de CódigoDebugging
- Engenharia de SoftwareTestesAnálise Estática
- Manutenção e Evolução de Software
Acerca das técnicas e ferramentas de engenharia reversa, analise as afirmações abaixo:
I. Um debugger é um tipo de ferramenta de análise que opera em tempo de execução, permitindo
manipular o programa em nível de código de máquina. Nela é possível executar o programa instrução
por instrução.
II. É possível traduzir, em sua totalidade, dados binários em uma linguagem de alto nível utilizando uma
ferramenta para decompilar o código, pois durante o processo de compilação são mantidas
informações como nome de variáveis e de funções que identificam a estrutura dentro do código binário.
III. A característica mais complexa em relação à ferramenta disassembly é distinguir o que é dado do que
é código executável, pois essa é uma ferramenta de análise estática que transforma bytes em
linguagem assembly.
IV. Um ambiente virtual, como o Xen Server, propicia um ambiente para utilização de ferramentas de
análise de código, uma vez que permite o uso de clones, salvamento de estado em background e
snapshots, virtualizando um ambiente que simula o hardware do computador.
Está CORRETO apenas o que se afirma em:
Está CORRETO apenas o que se afirma em:
Provas
Questão presente nas seguintes provas
Cadernos
Caderno Container