Foram encontradas 70 questões.
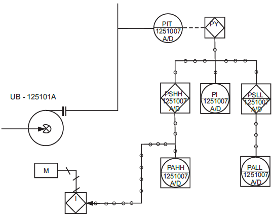
Considere o fluxograma abaixo, para responder a questão.

No fluxograma, a classe do instrumento representado pela letra “I” é:
Provas
Considere o fluxograma abaixo, para responder a questão.

Com base no fluxograma, está correto afirmar que uma das funções da malha 1251007 é a de efetuar o desligamento da bomba UB-125101A a partir da(do):
Provas
Observe o diagrama ladder de programação de um CLP:

A tabela verdade correspondente é:
Provas
O bronze é uma denominação que se da a liga compostas essencialmente de:
Provas
São aplicativos utilizados para projetos 3D:
Provas
São agentes físicos que provocam doenças ocupacionais:
Provas
Um vaso separador por decantação tem objetivo de separar óleo, água e gás. A água é o fluido que, separado, fica submetido a uma maior pressão. Este fenômeno deve-se a sua maior:
Provas
O Diagrama Ladder para a programação de um CLP que liga um motor “M” somente com um sinal em “L” e em “D” é:
Provas
Para o armazenamento do programa executivo de um CLP, pode-se utilizar uma memória não volátil que só pode ser acessada para a operação de leitura. Estas memórias são do tipo:
Provas
O problema típico da instalação de termômetros à pressão de líquido é o(a):
Provas
Caderno Container