Foram encontradas 120 questões.

Os conversores CC/CC são equipamentos que se baseiam em eletrônica de potência e apresentam uma série de aplicações, desde fontes reguladas até acionamentos de motores elétricos. A figura acima apresenta o circuito simplificado de um conversor CC/CC, onde a tensão Vd será convertida na tensão Vo e, ao lado, o princípio básico da conversão que utiliza o chaveamento controlado pelo método PWM. Considere o valor de pico da onda dente-de-serra de 0,8 V e a tensão de controle de 0,6 V.
Para uma tensão Vd de 12 V, a tensão de saída Vo, em volts, é
Provas
Os conversores CA/CC são equipamentos baseados em eletrônica de potência, cujas aplicações vão desde fontes de alimentação para pequenos equipamentos eletrônicos até sistemas de transmissão em corrente contínua. Associe as figuras à esquerda, que mostram três tipos de conversores CA/CC, aos gráficos à direita, que representam possíveis formas de onda de corrente i de entrada dos conversores.

A associação correta entre os conversores e suas respectivas formas de onda de corrente de entrada é
Provas

A figura acima ilustra o circuito digital que gera o sinal W a partir dos sinais binários X, Y e Z. A expressão booleana do sinal W em função de X, Y e Z é
Provas

No circuito da figura, R1 = 60 !$ Omega !$, R2 = 30 !$ Omega !$, L1 = 0,03H, L2 = 0,07H e M = 0,01H. A função de transferência E0(s)/Ei(s) é
Provas

Dado: tg(80,2°) !$ cong !$ 5,8
A figura acima apresenta um circuito elétrico, alimentado por uma fonte CA, funcionando em regime permanente.
Os valores nos componentes passivos representam suas impedâncias em ohms.
Para que a tensão de saída VS esteja atrasada de 80,2° da tensão VE, a reatância XL, em ohms, deverá ser ajustada para
Provas

Para o circuito da figura acima, a curva que mais se aproxima do comportamento da tensão sobre o indutor, vL(t), a partir do instante em que a chave é fechada, é
Provas
Um sistema linear apresenta a seguinte configuração em malha fechada, no domínio de Laplace.

No domínio do tempo, aplicando um degrau unitário na entrada deste sistema, a saída y(t), em regime permanente, tende para
Provas

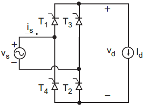
Dados:
Is1 = 0,9 Id
is – corrente de entrada do conversor.
Is – valor eficaz da corrente de entrada do conversor.
Is1 – valor eficaz da componente fundamental (primeiro harmônico) da corrente de entrada do conversor.
h – ordem do harmônico.
vs – tensão senoidal de alimentação do conversor.
A figura acima representa um conversor CC/CA monofásico a tiristores, do tipo onda completa, e cuja carga é modelada como uma fonte de corrente constante de valor Id igual a 10 A.. O conversor é alimentado por uma fonte de tensão senoidal, de 60 Hz, com 220 V eficazes. O ângulo de disparo dos quatro tiristores é !$ alpha !$ = 60º. O valor da potência ativa consumida pelo conversor, em W, é
Provas

A figura acima apresenta um circuito ativo, alimentado por uma fonte senoidal com amplitude de 3,0 V e nível DC nulo.
O diodo zener é de 4,0 V. Todos os componentes podem ser considerados ideais para efeito de análise do circuito.
A faixa de variação, em volts, que melhor se aproxima com a do sinal VS em regime permanente é
Provas

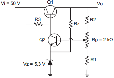
O circuito regulador de tensão realimentado, mostrado na figura acima, apresenta todos os seus componentes semicondutores operando na região ativa. Para que a tensão Vo na saída possa ser ajustável continuamente pelo potenciômetro Rp, variando apenas entre 12 e 36 V, os valores dos resistores R1 e R2, em k!$ Omega !$, serão, respectivamente,
Provas
Caderno Container