Magna Concursos

Foram encontradas 120 questões.

2881005 Ano: 2010
Disciplina: Engenharia Eletrônica
Banca: CESGRANRIO
Orgão: Petrobrás

Um sistema linear apresenta a seguinte configuração em malha fechada:

Enunciado 3089943-1

Aplicando um impulso unitário na entrada deste sistema, o sinal y(t) de saída será da forma:

y(t) = !$ Me^{ - sigma , t} !$ sen(!$ omega !$t)

Considerando que !$ omega !$ = 4 rad/s, o valor do ganho K é:

 

Provas

Questão presente nas seguintes provas
2881004 Ano: 2010
Disciplina: Engenharia Eletrônica
Banca: CESGRANRIO
Orgão: Petrobrás

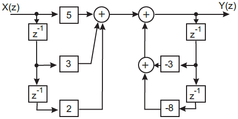
Enunciado 3089941-1

O diagrama em blocos da figura acima mostra um filtro digital, tendo X(z) como entrada e Y(z) como saída. A expressão da função de transferência !$ H (z) , = , { large Y(z) over X(z)} !$ é

 

Provas

Questão presente nas seguintes provas
2881003 Ano: 2010
Disciplina: Engenharia Eletrônica
Banca: CESGRANRIO
Orgão: Petrobrás

Um sinal discreto e causal é representado por uma sequência x(n) que, no domínio da variável z, é representada pela função:

!$ X (z) , = , { large 5z^2 , - , 7z over z^2 , - , 3z , + , 2} !$

Os três primeiros valores da sequência x(n), ou seja, x(0), x(1) e x(2), respectivamente, são

 

Provas

Questão presente nas seguintes provas
2881002 Ano: 2010
Disciplina: Engenharia Eletrônica
Banca: CESGRANRIO
Orgão: Petrobrás

Enunciado 3089939-1

Considere o sinal periódico v(t) mostrado na figura acima.

Os pulsos têm amplitude A, largura e se repetem com período T em segundos.

Com base nesses dados, analise as afirmativas a seguir.

I - O valor médio de v(t) é zero.

II - Os coeficientes da série complexa de Fourier são grandezas reais.

III - Os harmônicos de ordem par serão nulos !$ { large T over au} !$ = 2.

É(São) correta(s) a(s) afirmativa(s)

 

Provas

Questão presente nas seguintes provas
2881001 Ano: 2010
Disciplina: Engenharia Eletrônica
Banca: CESGRANRIO
Orgão: Petrobrás

Enunciado 3089938-1

Considere o pulso p(t) mostrado na figura acima. A Transformada de Fourier deste pulso é dada pela seguinte expressão:

!$ P , (omega) , = , { large K egin {bmatrix} sen ,, egin {pmatrix} { large omega over 2} end {pmatrix} end {bmatrix} over omega} !$

O valor da constante K é:

 

Provas

Questão presente nas seguintes provas
2881000 Ano: 2010
Disciplina: Engenharia Eletrônica
Banca: CESGRANRIO
Orgão: Petrobrás

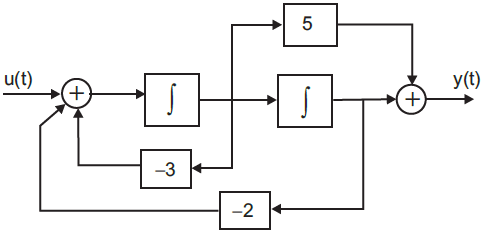
Enunciado 3089937-1

O diagrama em blocos da figura acima mostra um sistema linear, de 2a ordem, composto de dois integradores, somadores e ganhos. A entrada é u(t) e a saída y(t).

A função de transferência deste sistema é:

 

Provas

Questão presente nas seguintes provas
2880999 Ano: 2010
Disciplina: Engenharia Eletrônica
Banca: CESGRANRIO
Orgão: Petrobrás

Seja um sistema linear e invariante no tempo definido pelo seu modelo em espaço de estados:

!$ egin {bmatrix} dot{x}_1 \ dot{x}_2 end {bmatrix} , = , egin {bmatrix} -3 ,,,,,, 1 \ -2 ,,, 1,5 end {bmatrix} , egin {bmatrix} x_1 \ x_2 end {bmatrix} , + , egin {bmatrix} 1 \ 4 end {bmatrix} , u , y , = [1 ,, 0] egin {bmatrix} x_1 \ x_2 end {bmatrix} !$

A função de transferência Y(s)/U(s) é

 

Provas

Questão presente nas seguintes provas
2880998 Ano: 2010
Disciplina: Engenharia Eletrônica
Banca: CESGRANRIO
Orgão: Petrobrás

Enunciado 3089935-1

Considere os diagramas de Bode em Módulo e Fase, mostrados nas figuras acima. A função de transferência, cuja resposta em frequência mais se aproxima do diagrama, é

 

Provas

Questão presente nas seguintes provas
2880997 Ano: 2010
Disciplina: Engenharia Eletrônica
Banca: CESGRANRIO
Orgão: Petrobrás

Enunciado 3089934-1

A figura acima mostra diagramas de Bode em amplitude para uma função de transferência arbitraria H(s) de 2ª ordem. As três curvas foram obtidas pela variação de um dado parâmetro do sistema. Sobre este diagrama, considere as seguintes afirmativas:

I - a curva que apresenta o pico máximo tem a menor razão de amortecimento;

II - a amplitude de 0 dB ocorre na frequência de 100 rad/s, para todas as curvas;

III - o sistema, cujo diagrama apresenta o pico máximo, tem os pólos sobre o eixo imaginário;

IV - a Função de Transferência obedece ao seguinte limite: !$ lim \ s , ightarrow , 0 !$ [H(s)] = 40, para todas as curvas.

É(São) correta(s) APENAS a(s) afirmativa(s)

 

Provas

Questão presente nas seguintes provas
2880996 Ano: 2010
Disciplina: Engenharia Eletrônica
Banca: CESGRANRIO
Orgão: Petrobrás

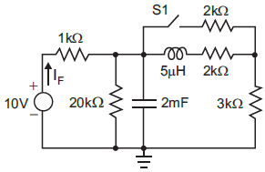
Enunciado 3089930-1

A figura apresenta um circuito elétrico alimentado por uma fonte CC, funcionando em regime permanente com a chave S1 aberta.

Em determinado instante, a chave S1 é fechada. Qual é a taxa de variação da tensão do capacitor, em volts/s, imediatamente ao instante do fechamento da chave S1?

 

Provas

Questão presente nas seguintes provas