Foram encontradas 100 questões.
Considerando a Norma ANSI-ISA-S5.1 e os fluxogramas de engenharia, analise as descrições abaixo e os respectivos fluxogramas.

Está correta a relação entre descrição e fluxograma exposta em
Provas

A figura acima se refere a um(a)
Provas
Qual o nível de integridade de segurança (SIL) que se correlaciona corretamente com a probabilidade de falha por demanda (PFD), de acordo com a Norma ANSI/ISA-84.01?
Provas

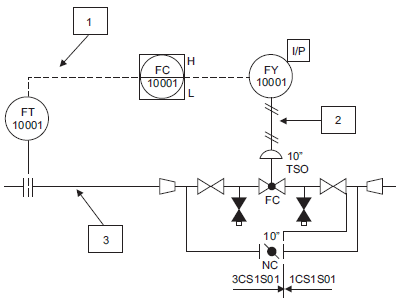
A figura acima apresenta parte de um fluxograma de engenharia em que cada número representa um sinal. Qual opção apresenta a correspondência correta entre um dos itens numerados e seu respectivo sinal?
Provas
De acordo com a Norma ANSI-ISA-S5.1 e os fluxogramas de engenharia, considere a identificação de alguns itens.
I - FQI – indicador e totalizador de fluxo;
II - PSV – válvula de segurança ou de alívio de pressão;
III - PCV – válvula de controle progressivo;
IV - TIT – totalizador indicador de temperatura.
As identificações corretas estão em
Provas

A figura acima apresenta um diagrama lógico com portas OU NEGADA. Simplificando e convertendo em linguagem Ladder, corresponde a
Provas

O diagrama lógico acima apresenta a mesma funcionalidade que a porta lógica OU EXCLUSIVA. Esta mesma porta corresponde, em programação Ladder, a
Provas

A figura acima apresenta uma porta lógica OU EXCLUSIVA NEGADA. Sua correspondente em Ladder é representada na forma
Provas

Utilizando a matriz de causa e efeito acima, quais medidas serão adotadas caso ocorra, ao mesmo tempo, alarme de nível muito baixo de água no TQ-001 e alarme de nível muito alto de água no TQ-002?
Provas
O protocolo HART (Highway Addressable Remote Transducer), amplamente aplicado na indústria, utiliza a técnica de modulação em FSK (Frequency Shift Keying) e sua forma de comunicação é o mestre / escravo. A esse respeito, analise as afirmativas a seguir.
I - O protocolo HART utiliza o sinal de 4 a 20 mA (analógico) como portadora para o sinal de 1200 Hz e 2200 Hz.
II - Este protocolo permite que somente o valor da variável de processo (PV) seja transmitido.
III - Até quatro mestres diferentes podem atuar na mesma rede HART.
IV - O protocolo HART utiliza os modos de comunicação ponto a ponto e multidrop.
V - O WirelessHart é utilizado para comunicação com fio até 200 metros.
É(São) correta(s) APENAS a(s) afirmativa(s)
Provas
Caderno Container