Foram encontradas 60 questões.
O funcionário de uma empresa está utilizando o Microsoft Power Point 2003 na montagem de uma apresentação. Tal apresentação contém vários slides. A pedido de um gerente, a apresentação deve conter o logotipo da empresa em todos os slides.
Para atender ao pedido do gerente, o funcionário deve
Provas
Questão presente nas seguintes provas
Utilizando o Microsoft Power Point 2003 NÃO é possível realizar apresentações de slides
Provas
Questão presente nas seguintes provas
Considere um professor que utiliza o Microsoft Excel 2003 como ferramenta para identificar os alunos que foram aprovados na disciplina que ministra.
Os alunos dessa disciplina fazem duas provas e a nota final da disciplina é calculada da seguinte forma:
!$ \mathrm{NF\,=\,{(\,2\,*\,N1\,+\,N2)\over\,3}} !$,
onde
NF = nota final
N1 = nota da prova 1
N2 = nota da prova 2.
NF = nota final
N1 = nota da prova 1
N2 = nota da prova 2.
O professor preenche uma planilha com informações sobre as notas de dez alunos, começando pela primeira linha. A coluna A da planilha é preenchida com os nomes dos alunos, a coluna B, com as notas dos alunos na primeira prova (N1), e a coluna C, com as notas obtidas pelos alunos na segunda prova (N2).
Para calcular a média obtida pelo aluno da primeira linha, o professor deve preencher a célula D1 com a fórmula:
Provas
Questão presente nas seguintes provas
X está utilizando o Microsoft Excel 2003 para calcular os custos de um projeto. Inicialmente, preencheu as células de B1 a M1 com os nomes dos meses do ano (isto é, preencheu janeiro em B1, fevereiro em C1, e assim por diante, até preencher M1 com dezembro).
Em seguida, ele precisa preencher as células de A2 até A13 com os nomes dos meses do ano (isto é, janeiro em A2, fevereiro em A3, março em A4, e assim por diante até dezembro em A13) e, para isso, seleciona as células de B1 até M1, e
Provas
Questão presente nas seguintes provas
No Microsoft Excel 2003, as células D1 e D2 foram preenchidas, cada uma, com uma fórmula. Em seguida, o usuário selecionou ambas as células e arrastou a seleção pela alça de preenchimento para a célula D20.
Para que o valor da célula D20 fosse igual à soma do conteúdo das células G20 e A1, o usuário teve que ter preenchido as células D1 e D2 com as seguintes fórmulas, respectivamente,
Provas
Questão presente nas seguintes provas
Um funcionário X está elaborando um relatório utilizando o Microsoft Word 2003. Após elaborar uma versão inicial do relatório, ele encaminha uma cópia do arquivo para um colega Y de sua equipe, solicitando-lhe que faça uma revisão do relatório. Y executa diversas alterações no arquivo encaminhado por X utilizando o Microsoft Word 2003, mas com a ferramenta de controle de alterações desativada. Depois, Y remeteu o arquivo alterado por ele para X.
Considerando que X possuía uma cópia do arquivo original (que X encaminhou para Y), X poderá identificar as alterações que seu colega realizou
Provas
Questão presente nas seguintes provas
Para editar um memorando de cerca de 500 páginas, um funcionário de uma empresa está utilizando o Microsoft Word 2003. Esse funcionário deve alterar o texto do memorando, colocando todas as ocorrências das palavras experiente e experientes em negrito.
Para tal, esse funcionário deve utilizar o recurso
Provas
Questão presente nas seguintes provas
X está preparando um relatório técnico utilizando o Microsoft Word 2003. No decorrer de seu texto, necessita montar uma lista de motivos. Para ressaltar cada item da lista, ele montou essa lista utilizando o recurso de marcadores.
Considere as seguintes afirmações sobre a utilização de marcadores.
I – Num documento, imagens podem ser utilizadas como marcadores.
II – Para cada marcador é possível especificar um recuo.
III – Uma lista pode ser montada com vários níveis de marcadores.
É correto o que se afirma em
Provas
Questão presente nas seguintes provas
A barra de ferramentas de formatação do Microsoft Word 2003 possui diversos botões. Dentre eles, está o botão Justificar.
Com esse botão, é possível alterar o texto do parágrafo corrente ou um trecho de texto selecionado de forma a
Provas
Questão presente nas seguintes provas

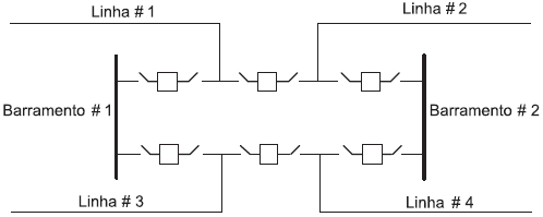
A figura acima mostra, parcialmente, o arranjo de conexão dos barramentos de uma subestação em alta tensão ao ar livre.
O arranjo apresentado é denominado
Provas
Questão presente nas seguintes provas
Cadernos
Caderno Container