Foram encontradas 2.827 questões.

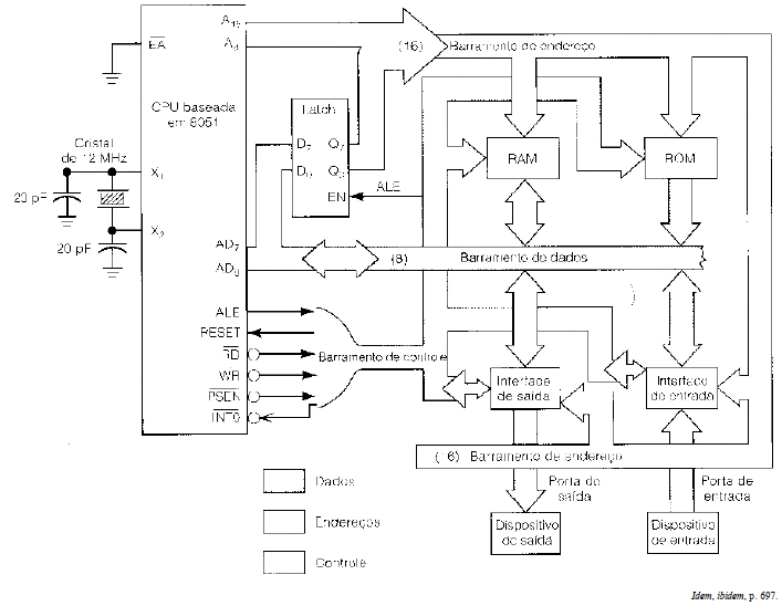
A figura acima ilustra a estrutura típica de um microcomputador de oito bits. Esse microcomputador utiliza o microcontrolador 8051, que é um tipo de microprocessador que contém algumas estruturas adicionais, tais como memórias ROM e RAM e portas de I/O internas. Nessa implementação, o microprocessador é utilizado em conjunto com diversos chips externos. No que se refere a esse microcomputador, julgue o item seguinte.
O microprocessador é capaz de endereçar até 64 k posições de memória, incluindo ROM e RAM
Provas
Questão presente nas seguintes provas

Herbert Taub. Circuitos digitais e microprocessadores. São Paulo:
McGraw-Hill do Brasil, 1984, p. 33 (com adaptações).
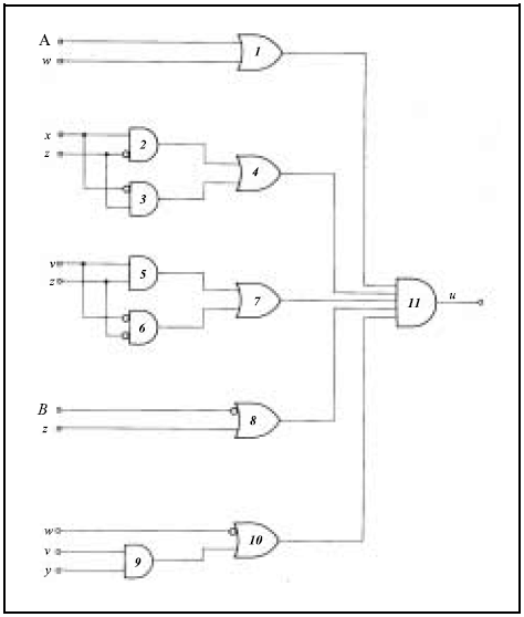
A figura acima mostra uma estrutura de portas lógicas que implementa a função !$ u=(\overline{w}+vy)(v+w)(\overline{y}+z)(vz+\overline{vz}(x\overline{z}+\overline{x}z) !$.
Com relação a esse assunto, julgue o item subseqüente.
Das portas mostradas, duas apresentam a mesma saída.
Provas
Questão presente nas seguintes provas

Herbert Taub. Circuitos digitais e microprocessadores. São Paulo:
McGraw-Hill do Brasil, 1984, p. 33 (com adaptações).
A figura acima mostra uma estrutura de portas lógicas que implementa a função !$ u=(\overline{w}+vy)(v+w)(\overline{y}+z)(vz+\overline{vz}(x\overline{z}+\overline{x}z) !$.
Com relação a esse assunto, julgue o item subseqüente.
A = v.
Provas
Questão presente nas seguintes provas

Herbert Taub. Circuitos digitais e microprocessadores. São Paulo:
McGraw-Hill do Brasil, 1984, p. 33 (com adaptações).
A figura acima mostra uma estrutura de portas lógicas que implementa a função !$ u=(\overline{w}+vy)(v+w)(\overline{y}+z)(vz+\overline{vz}(x\overline{z}+\overline{x}z) !$.
Com relação a esse assunto, julgue o item subseqüente.
!$ u=\overline{v}\overline{x}\overline{z}(\overline{y}+w) !$
Provas
Questão presente nas seguintes provas
Com relação a circuitos associados a sistemas de comunicação, julgue o item seguinte.
Considere a seguinte situação hipotética.
Para determinado sistema linear em tempo contínuo, um sinal de entrada x(t) produz como saída um sinal y(t) que depende das características do sistema.
Nessa situação, y(t) pode ser computado por meio da expressão y(t) = h(t)* x(t), em que * denota o operador convolução linear e h(t) representa a resposta impulsional do sistema.
Provas
Questão presente nas seguintes provas

Herbert Taub. Circuitos digitais e microprocessadores. São Paulo:
McGraw-Hill do Brasil, 1984, p. 33 (com adaptações).
A figura acima mostra uma estrutura de portas lógicas que implementa a função !$ u=(\overline{w}+vy)(v+w)(\overline{y}+z)(vz+\overline{vz}(x\overline{z}+\overline{x}z) !$.
Com relação a esse assunto, julgue o item subseqüente.
B = !$ \overline{y} !$.
Provas
Questão presente nas seguintes provas
Com relação a circuitos associados a sistemas de comunicação, julgue o item seguinte.
Para que uma transmissão seja considerada sem distorção, é necessário que a forma de onda do sinal detectado pelo receptor seja a mesma do sinal transmitido.
Provas
Questão presente nas seguintes provas

A figura acima mostra a conexão de duas subestações industriais a um barramento, em 13,8 kV. Associados ao disjuntor D1 são utilizados relés de sobrecorrente com a finalidade de proteção. A subestação de maior potência também é protegida no seu lado de alta tensão por relés de sobrecorrentes com unidades temporizadas e instantâneas e que atuam sobre o disjuntor D2. Os relés associados a D1 e D2 são coordenados. Considerando que os relés associados a D2 sejam do tipo estático, julgue o item a seguir, quanto às características de ajuste para esses relés.
A corrente nominal dos relés associados a D2 é igual a I3.
Provas
Questão presente nas seguintes provas

Julgue o seguinte item, relativos aos filtros de saída para inversores mostrados nas figuras I, II e III acima.
O filtro da figura I é, certamente, o mais simples e o que drena menos potência reativa dos três.
Provas
Questão presente nas seguintes provas

Julgue o seguinte item, relativos aos filtros de saída para inversores mostrados nas figuras I, II e III acima.
O filtro da figura II é adequado à eliminação de harmônicas de ampla faixa de freqüências situadas abaixo da freqüência de corte do circuito.
Provas
Questão presente nas seguintes provas
Cadernos
Caderno Container