Foram encontradas 120 questões.

Um técnico projetista foi indicado para auxiliar no projeto de uma instalação de bombeamento. O engenheiro responsável informou que a bomba recalcaria óleo combustível e que deveria atender a curva do sistema, ilustrada acima. Sabe-se que a vazão necessária é de 600,00 m³/h, que a altura manométrica total deve ser de 2,5 kgf/cm² e que, para essa instalação, estão disponíveis três tipos de bombas centrífugas: a bomba A, cuja curva está plotada no mesmo gráfico da curva do sistema; a bomba B, cujas características nominais são: vazão de 300,00 m³/h para a altura manométrica de 1,25 kgf/cm², com rendimento no ponto de operação de 60%; a bomba C, que possui como características nominais uma vazão de 600 m³/h para uma pressão de recalque de 1,3 kgf/cm² e NPSH requerido de 8,5 m.c.a. Com base no gráfico e nessas informações, julgue o próximo item.
A curva do sistema será alterada se houver mudança nos diâmetros das tubulações da instalação.
Provas

A partir da figura acima, que mostra o detalhe típico de montagem de tubo com isolamento térmico em suporte, julgue o item a seguir acerca de isolamento térmico em tubulações.
A eficiência do isolamento térmico varia com a localização da tubulação e com a umidade do ar.
Provas

Um técnico projetista foi indicado para auxiliar no projeto de uma instalação de bombeamento. O engenheiro responsável informou que a bomba recalcaria óleo combustível e que deveria atender a curva do sistema, ilustrada acima. Sabe-se que a vazão necessária é de 600,00 m³/h, que a altura manométrica total deve ser de 2,5 kgf/cm² e que, para essa instalação, estão disponíveis três tipos de bombas centrífugas: a bomba A, cuja curva está plotada no mesmo gráfico da curva do sistema; a bomba B, cujas características nominais são: vazão de 300,00 m³/h para a altura manométrica de 1,25 kgf/cm², com rendimento no ponto de operação de 60%; a bomba C, que possui como características nominais uma vazão de 600 m³/h para uma pressão de recalque de 1,3 kgf/cm² e NPSH requerido de 8,5 m.c.a. Com base no gráfico e nessas informações, julgue o próximo item.
A bomba B só atenderá aos requisitos se for associada em série com outra bomba com as mesmas características operativas.
Provas
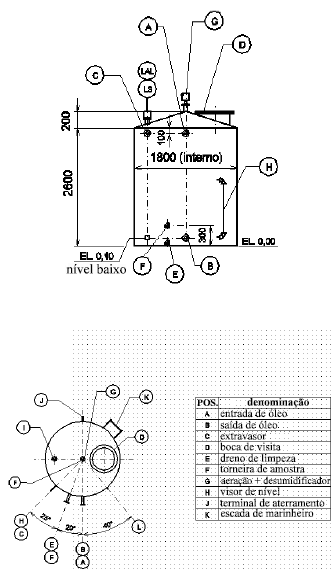
Um tanque de armazenamento de óleo será adquirido por uma companhia produtora de petróleo. Foi elaborada a especificação técnica contendo as características necessárias para a fabricação do tanque, bem como as diretrizes para o seu fornecimento. Nessa especificação técnica, foi determinado o transcrito abaixo como exigência para a fabricação do tanque.
O tanque de armazenamento de óleo deverá ser do tipo cilíndrico vertical, fixo, com teto cônico. Deverá possuir: conexões para entrada, saída e dreno de óleo, torneira para retirada de amostra de óleo, bocas de visita no costado e no teto, conexão de aeração dotada de desumidificador com sílica gel, conexão no teto para instalação de chave de nível e os respectivos relés de nível para anunciação de nível alto e baixo, visores de nível e respectivas conexões, escada e terminal de aterramento elétrico. A capacidade do tanque de armazenamento deverá ser de 6 m³, sem contar o teto cônico. O tanque deverá ser projetado e fabricado para a pressão atmosférica de acordo com os requisitos da norma ABNT NBR 7821 – Tanques Soldados para Armazenamento de Petróleo e Derivados; o material do fundo, do teto e da parte cilíndrica deverá ser chapa de aço ASTM A 283 de grau C, com a espessura não inferior a 9,52 mm. As conexões de entrada, saída, dreno e de aeração do tanque de armazenamento deverão ser flangeadas, conforme ANSI B 16.5, face com ressalto. O tanque de armazenamento deverá ser fornecido com visor de nível de vidro temperado com régua de indicação de inox ou latão. No bocal previsto no teto do tanque deverá haver uma chave de nível de topo instalada.
Durante processo de compra, um fabricante enviou o desenho abaixo para aprovação, na expectativa de ganhar o fornecimento do tanque.

Todas as dimensões do desenho estão em milímetros e as elevações, em metros. O fabricante também informou que o material de construção é o aço ASTM A-36 de Grau C e a chapa tem espessura de #1/4" mais 3,00 mm de sobreespessura anticorrosão.
Conforme o exposto na situação hipotética acima, julgue o item subseqüente.
O volume útil do tanque apresentado no desenho é superior à capacidade especificada.
Provas
Purgadores de vapor são dispositivos automáticos que separam e eliminam o condensado das linhas de vapor e dos aparelhos de aquecimento. Quanto à utilização desses dispositivos, julgue os itens a seguir.
A descarga do purgador deve, necessariamente, ser feita em uma linha de condensado fechada.
Provas

Considerando que um eixo precise ser acoplado em uma bucha de acordo com as dimensões nominais e tolerâncias indicadas na figura acima, julgue os itens subseqüentes, acerca do ajuste entre as referidas peças.
Somente as dimensões efetivas das peças garantirão se o ajuste será com folga ou interferência.
Provas

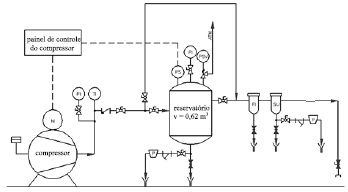
A figura acima é um fluxograma de um sistema de ar comprimido. Sabendo-se que o compressor é do tipo pistão resfriado a ar e que o ponto de serviço requer o ar à pressão de 7,0 kgf/cm², julgue os itens que se seguem.
O sistema possui dois manômetros, um pressostato e um termômetro.
Provas

A figura acima é um fluxograma de um sistema de ar comprimido. Sabendo-se que o compressor é do tipo pistão resfriado a ar e que o ponto de serviço requer o ar à pressão de 7,0 kgf/cm², julgue os itens que se seguem.
O uso de filtro e separador de umidade na mesma linha representa uma redundância, porque os dois acessórios desempenham a mesma função de retirar material condensado da tubulação
Provas

Acerca de terminologia e simbologia de soldas e com base na figura acima, julgue os itens subseqüentes.
A penetração da solda é igual a 5.
Provas
O projeto de vasos de pressão é conduzido por normas internacionalmente aceitas como o código ASME (American Society of Mechanical Engineers). Acerca do projeto de vasos de pressão, julgue os itens a seguir.
No código ASME, as três divisões da seção VIII determinam os critérios de projeto para vasos de pressão.
Provas
Caderno Container