Foram encontradas 50 questões.
Ao entrarmos em uma indústria metalúrgica e observarmos as máquinas e os equipamentos presentes nos processos de fabricação, notamos uma grande variedade de peças que constituem a estrutura das máquinas, ou seja, peças fabricadas com um metal ferroso com boas características para ser trabalhado em fundição e capacidade de absorver vibrações. Este material é o ferro fundido. Os fatores que determinam a estrutura do ferro fundido são a composição química e a velocidade de resfriamento no momento de sua produção. Considerando os tipos de ferro fundido, leia a frase abaixo e, ao final, responda o que se pede:
O ferro fundido _________ constitui o tipo com maior resistência a tração dos ferros fundidos.
Qual o tipo de ferro fundido que completa de forma CORRETA a lacuna acima?
Provas
A soldagem MIG/MAG e a com arame tubular (FCAW) têm sido as que apresentaram um maior crescimento em termos de utilização, nos últimos anos, em escala mundial. Na soldagem com eletrodos consumíveis, o metal fundido na ponta do eletrodo tem que se transferir para a poça de fusão. O modo de ocorrência desta transferência é muito importante na soldagem MIG/MAG, pois afeta muitas características do processo, como, por exemplo: a estabilidade do arco, a quantidade de gases (principalmente hidrogênio, nitrogênio e oxigênio) absorvida pelo metal fundido, a aplicabilidade do processo em determinadas posições de soldagem e o nível de respingos gerados. De uma forma simplificada, pode-se considerar que existem quatro formas básicas de transferência de metal de adição do eletrodo para peça.
Marque a alternativa que apresenta de forma CORRETA esses tipos de transferência.
Provas
São elementos mecânicos que utilizam a pressão do óleo do circuito para efetuar seu movimento, podendo ser de dois tipos, lineares ou rotativos e giratórios.

Assinale a alternativa CORRETA.
Provas
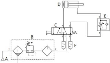
Analise as assertivas abaixo e ao final, responda o que se pede:

I - No Diagrama acima, o componente pneumático (C), simboliza um cilindro tetradiedro simples.
II - Cilindro de atuação simples. O óleo ou o ar comprimido atuam somente de um lado do pistão.
III - O manômetro tem a finalidade de indicar a pressão de óleo ou ar.
IV - Os símbolos são usados para mostrar ligações, trajetórias de fluxo, e função dos componentes representados. Contudo, as situações que ocorrem durante a transição de um arranjo da trajetória de fluxo para outro não podem ser indicadas através de símbolos.
Marque a alternativa que contém a resposta CORRETA:
Provas
Os termos básicos comumente usados no campo da hidráulica e pneumática são de fundamental importância na prática industrial. Considerando esses termos, leia a frase abaixo e, ao final, responda o que se pede:
A palavra ___________ é definida como a força por unidade de área.
Qual a palavra que completa de forma CORRETA a lacuna acima?
Provas
Utilizando-se o termo mancal no sentido mais geral, pode-se entender que sempre que duas partes têm movimento relativo, elas constituem um mancal por definição, sem levar em conta sua forma ou configuração. Normalmente, precisa-se de lubrificação em qualquer mancal para reduzir o atrito e remover o calor. Os mancais podem rolar, escorregar ou fazer ambos simultaneamente. Em relação aos mancais de rolamento e lubrificação, analise as assertivas abaixo e, ao final, responda o que se pede:
I- Os lubrificantes podem ser gasosos, líquidos ou sólidos.
II- Os assim chamados lubrificantes EP (Extreme Pressure) adicionam ácidos graxos ou outros compostos ao óleo para atacar o metal quimicamente e formar uma camada contaminante que protege e reduz o atrito mesmo quando o filme de óleo é espremido da superfície pelas altas cargas de contato. Os óleos são classificados por sua viscosidade bem como pela presença de aditivos para aplicações EP.
III- A viscosidade é uma medida da resistência de um fluido ao cisalhamento. Ela varia diretamente com a temperatura e inversamente com a pressão, ambos de maneira linear.
IV- A viscosidade pode ser expressa tanto como uma viscosidade absoluta quanto como uma viscosidade cinemática.
Assinale a alternativa CORRETA:
Provas
O torneamento cônico utilizando a inclinação do carro superior do torno é uma operação que necessita de cálculo para sua realização. O Soldado Armeiro do Centro de Material Bélico (CMB) deverá calcular o ângulo de inclinação do carro superior para tornear o perfil cônico com comprimento de 43 mm, diâmetro maior do cone 47mm e diâmetro menor do cone 28mm, conforme desenho abaixo.
Marque a opção com o valor CORRETO da tangente correspondente ao ângulo do cone:

Provas
O Sgt Alpha após fabricar um saca-pino de Aço SAE 1045 utilizando o torno CNC, realizou um tratamento térmico para que o saca-pino tivesse maior dureza e resistência ao impacto, porém ao testar o funcionamento do saca-pino, teve a péssima surpresa de vê-lo quebrar. Quanto aos tratamentos térmicos, responda ao que se pede:
Qual tratamento térmico que se efetua nos aços mediante aquecimento a uma determinada temperatura, e esfriamento através de métodos variáveis, porém sempre adequados. Confere ao aço uma grande dureza, mas também uma elevada fragilidade, o que prejudica a sua boa funcionalidade.
Marque a alternativa CORRETA.
Provas
O aço-carbono é classificado apenas em função do teor de carbono em sua composição. Os elementos resultantes do processo de fabricação (fósforo, manganês, enxofre e silício) não são considerados na classificação, pois estão em uma quantidade tão reduzida que não influenciam as propriedades físicas e químicas do aço. Considerando a classificação dos aços em função do teor de carbono, marque alternativa CORRETA que contenha o percentual de carbono de um aço SAE/ABNT 1070:
Provas
Em relação aos processos de fabricação e com base na obra “Processos de fabricação mecânica”, analise as assertivas abaixo e, ao final, responda o que se pede:
I- Calandrar é o processo de fabricação que consiste em conformação por compressão através de roletes. O material pode ser trabalhado a quente, resultando dessa operação um produto com estrutura homogênea, compacta e de granulação fina, e, ainda, a frio, onde se obtém bom acabamento, boa precisão dimensional e aumento da resistência mecânica.
II- Extrusão é o processo de conformação em que um bloco de material metálico é forçado por compressão de um êmbolo a passar através de um orifício de uma matriz sob alta pressão, a fim de que sua secção transversal seja reduzida.
III- No processo de trefilação as barras pré-laminadas são trefiladas a frio, passando através de uma fieira. A redução da secção é progressiva; a barra passa nos furos do trefilador em diâmetros cada vez menores, até que adquira medida desejada. Atuam forças de tração, que obrigam a barra a passar pelo orifício, e de compressão, que reduzem a secção da barra.
IV- Laminar é um processo de conformação, a partir de chapas, tubos, pela passagem entre três ou quatro cilindros.
Sobre as assertivas acima, é CORRETO o que se afirma em:
Provas
Caderno Container