Foram encontradas 86 questões.
Considere a apresentação do MS-PowerPoint 2010, em sua configuração original, exibida a seguir.

A quantidade de slides dessa apresentação é
Provas
Considere o trecho da tabela do MS-Excel 2010, na sua configuração padrão, apresentado a seguir.

Sabendo-se que a fórmula do IPVA, dada por =SE(A2="Moto";B2*2%;B2*4%), foi inserida na célula C2 e copiada e colada para as células C3 e C4, a alternativa que contém o valor do IPVA da Moto é:
Provas
Examine o texto.
Aluno Oficial PM
A formatação aplicada na palavra “Oficial”, que foi digitada no MS-Word 2010, na sua configuração padrão, é:
Provas
Analise os arquivos armazenados em uma pasta do MS-Windows 10, em sua configuração original, exibidos por meio do explorador de arquivos a seguir.

O arquivo que é uma planilha eletrônica é o
Provas
Nos moldes do que dispõe expressamente a Constituição do Estado de São Paulo, se um servidor público tiver sua capacidade de trabalho reduzida em decorrência de acidente de trabalho ou doença do trabalho, ele
Provas
A afirmativa que expressa conformidade com a Constituição Federal no que diz respeito aos Direitos e Deveres Individuais e Coletivos é:
Provas
Cinco espécies de boto podem ser encontradas na América do Sul: os tucuxis (Sotalia fluviatilis e S. guianensis), o boto-cor-de-rosa (Inia geoffrensis), o boto boliviano (I. boliviensis) e o boto-do-araguaia (I. araguaiaensis). Pesquisadores citam a fragilidade dessas espécies perante ações humanas. No Brasil, as hidrelétricas na Amazônia estão entre as principais ameaças ao boto-cor-de-rosa e a outras espécies aquáticas, como aponta o Instituto Chico Mendes de Conservação da Biodiversidade (ICMBio) na lista de animais ameaçados.
(Phillippe Watanabe. “Botos do Amapá têm comportamento e hábitat inusitados”. Folha de S.Paulo, 27.07.2021. Adaptado.)
Os botos pertencem a uma classe de vertebrados que possui e .
As lacunas do texto são preenchidas, respectivamente, por:
Provas
Leia a tirinha de Marco Merlin.

De acordo com conhecimentos sobre a biologia das duas plantas apresentadas na tirinha,
Provas
O inglês Charles Darwin viajou a bordo do navio Beagle por quase cinco anos e, nessa viagem, observou e coletou materiais que lhe permitiram elaborar o conceito de seleção natural. Esse conceito foi o cerne da sua teoria evolucionista, que tem como premissa a
Provas
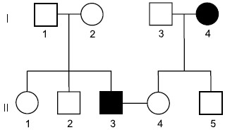
A incapacidade de dobrar a língua em forma de U é uma condição genética autossômica recessiva. A genealogia ilustra uma mulher (I-4) e um homem (II-3) com essa condição genética.

Sabendo-se que a mulher II-4 está gestando uma criança do homem II-3, a probabilidade de essa criança ser do sexo biológico feminino e apresentar o mesmo fenótipo do pai (o homem II-3) é
Provas
Caderno Container