Foram encontradas 80 questões.
Considere o ponto de funcionamento de uma bomba centrífuga em que ela consegue elevar 1 l/s (10-3 m³/s) de água à altura de 10 m. Admita que a massa específica da água seria de 1000 kg/m³, a aceleração da gravidade de 10 m/s² e que o motor ligado à esta bomba este já fornecendo ao seu eixo a potência de 200 W. Assinale a alternativa correspondente ao rendimento da bomba nesta condição:
Provas
Questão presente nas seguintes provas
Em relação à Mecânica dos Fluidos, assinale a alternativa correta:
Provas
Questão presente nas seguintes provas
A curva tensão-deformação (σ-ε) mostrada foi obtida a partir de um ensaio de tração realizado em um corpo de prova cilíndrico com diâmetro de 10 mm e comprimento útil de 150 mm, confeccionado de um material metálico. São indicados alguns pontos desta curva (A, B, C, D, E e F) utilizados para se obter determinadas propriedades do material. Com base nestes pontos, assinale a alternativa correta.
Provas
Questão presente nas seguintes provas
As ligas de alumínio podem apresentar resistência mecânica superior a outras ligas quando aplicado um tratamento térmico conveniente. Com a ajuda do diagrama de fase Al-Cu, escolha a alternativa que corresponda a um tratamento térmico de solubilização seguida de envelhecimento de uma liga de Al+4,0%Cu.

Provas
Questão presente nas seguintes provas
Os ensaios de dureza dos materiais são caracterizados pelo método utilizado. Dentre eles, os métodos que utilizam a penetração se diferenciam principalmente pela força aplicada e pelo tipo de penetrador. Assinale a alternativa que relacione corretamente o ensaio com o tipo de penetrador utilizado:
Provas
Questão presente nas seguintes provas
O método de difração de raios X é frequentemente utilizado como técnica complementar de caracterização dos materiais. Assinale a alternativa que melhor corresponda ao difratograma apresentado a seguir.

Provas
Questão presente nas seguintes provas
Considere o diagrama pressão x volume a seguir.

Em relação a este diagrama assinale a afirmativa correta:
Provas
Questão presente nas seguintes provas
162450
Ano: 2017
Disciplina: Engenharia de Materiais
Banca: IESES
Orgão: Polícia Científica-SC
Disciplina: Engenharia de Materiais
Banca: IESES
Orgão: Polícia Científica-SC
Provas:
Na figura a seguir é mostrado uma imagem da região fraturada de um aço obtida com o auxílio de um microscópio eletrônico de varredura (MEV) com um aumento de 500x. Esta figura é também conhecida como fractografia e traz uma característica típica que indica o mecanismo de fratura predominante nesta região. Assinale a alternativa que possui a descrição correspondente às suas características e o mecanismo de fratura ocorrido na região apresentada na figura.

Provas
Questão presente nas seguintes provas
162449
Ano: 2017
Disciplina: Engenharia Eletrônica
Banca: IESES
Orgão: Polícia Científica-SC
Disciplina: Engenharia Eletrônica
Banca: IESES
Orgão: Polícia Científica-SC
Provas:
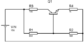
Dado o circuito abaixo contendo um amplificador com o transistor Q1, que tem uma tensão base-emissor de 0,7 V. Os resistores R1 a R4 tem, respectivamente, os seguintes valores: 8,4k!$ \Omega !$, 1,6 k!$ \Omega !$, 100!$ \Omega !$ e 1k!$ \Omega !$. A tensão de entrada da fonte é de 10V. Sobre o comportamento deste circuito, leia as proposições abaixo.
I. A corrente no Resistor R3 depende do valor da resistência ali colocada.
II. Esse circuito possui uma configuração do transistor como fonte de corrente.
III. A tensão sobre o Resistor R4 é 0,90V
IV. O funcionamento desse circuito independe dos dados de fabricação do transistor Q1.
II. Esse circuito possui uma configuração do transistor como fonte de corrente.
III. A tensão sobre o Resistor R4 é 0,90V
IV. O funcionamento desse circuito independe dos dados de fabricação do transistor Q1.

Assinale a alternativa correta:
Provas
Questão presente nas seguintes provas
162447
Ano: 2017
Disciplina: Engenharia Eletrônica
Banca: IESES
Orgão: Polícia Científica-SC
Disciplina: Engenharia Eletrônica
Banca: IESES
Orgão: Polícia Científica-SC
Provas:
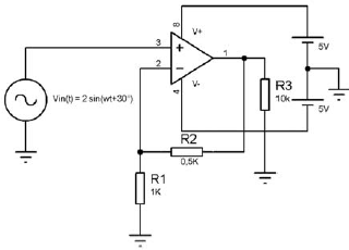
Dado um amplificador operacional ideal, conectado conforme indica a figura abaixo, com R1 igual a 1k!$ \Omega !$, R2 igual a 0,5k!$ \Omega !$ e R3 igual a 10k!$ \Omega !$. Se a tensão de entrada for dada pela equação: Vin(t) = 2.sin(!$ \omega !$t+30°), com !$ \omega !$ representando a frequência angular. Qual das alternativas abaixo representa corretamente a amplitude máxima da tensão sobre o resistor R3?

Provas
Questão presente nas seguintes provas
Cadernos
Caderno Container