Foram encontradas 625 questões.
O maior múltiplo comum de 12 e 60 que está entre 100 e 200 é:
Provas
Analise as afirmativas e identifique-as com V ou F, conforme sejam verdadeiras ou falsas:

Provas
A velocidade média é obtida dividindo-se a distância percorrida pelo tempo que se levou para percorrê-la.
Um atleta fez um percurso de 45 km = 4.500 m em 2h05min = 125 min. Então, a velocidade média desse atleta, em m/min, é:Provas
Provas
Um supermercado recebeu de seu fornecedor 12 caixas de óleo de soja e 21 caixas de óleo de algodão. Cada caixa contém 20 latas de óleo.
Sabendo que a lata de óleo de soja custa R$ 0,89 e a de algodão, R$ 1,05, o supermercado pagou por toda essa mercadoria a quantia de:Provas
No Campeonato Mundial de Vôlei masculino, participaram 24 seleções. Cada equipe inscreveu 12 atletas. Então, o número de atletas que participaram desse campeonato foi:
Provas
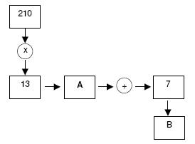
Observe o diagrama:

Provas
muito tempo que evolução começou, mas pessoas não acompanharam.
A seqüência que completa, CORRETAMENTE, o período abaixo é:Provas
TEXTO 2
O SISTEMA ESTÁ FORA DO AR
Fernando Brant
Você está na fila, contando os minutos que cada um dos que estão à sua frente demoram diante do guichê, quando um murmúrio de desalento se espalha pelo salão: o sistema caiu. Não se paga mais a conta, se tira o dinheiro que é seu, não se deposita nem se faz nada. Volta-se à fase anterior à idade da pedra.
Não existem recursos manuais para aliviar a situação. Foram todos jogados no lixo, imprestáveis. Com a presunção da infalibilidade das novas tecnologias, abandonou-se o que era lento, mas funcionava. Não há o que fazer, diz o Caixa, só esperar que os deuses da modernidade tenham piedade de nós.
Isso acontece nos bancos, nas lojas e nos aeroportos, em qualquer templo do consumo contemporâneo. E atinge os cidadãos de todas as classes sociais: o que veio pegar o mínimo da previdência social, o que quer jogar na loteria, o que pretende passar uns dias no interior, pois até as rodoviárias estão automatizadas. Tudo para o maior conforto e comodidade da população. A intenção é boa, admito, mas o progresso tem essa face radical: ou tudo ou nada, veloz ou impossível. Não se marcam mais bilhetes com caneta Bic.
Longe de mim destratar os avanços da humanidade e da ciência. Mas, agora mesmo, sentado diante de uma tela de computador, percebo que todas as vírgulas e acentos que digito mudaram de forma. Quero um acento grave e aparece um colchete, necessito de uma vírgula e surge um til. Como ordenar as idéias de autor e homem primitivo que sou, se as maldades da máquina moem minha paciência?
Tudo o que foi criado, nos últimos anos, veio para tornar mais simples as nossas vidas. Mas eu me arrisco a dizer que o mundo ficou, em alguns aspectos, muito mais difícil. Antes bastava-nos aprender a ler, escrever e ter boas noções de gramática para criar um texto. Agora nos exigem conhecimentos técnicos que zombam de nossa ignorância. Aí temos que recorrer aos filhos mais novos, eles sabem tudo dessas engenhocas, mas nem sempre eles estão à mão para nos salvarem. Foram ao futebol, ao namoro ou à festa.
Eles merecem. E ficamos nós, na noite chuvosa de Minas, irremediavelmente dependentes deles. E, enquanto não chegam, nos entregamos à indispensável maravilha que é o correio eletrônico, os e-mails e congêneres que revolucionaram nossa existência.
A noite anda e eu descubro uma raridade na tevê a cabo: um filme bom. No clímax da ação, a operadora sai do ar. Espero alguns minutos e, ao telefone, uma gravação me informa: “O atendimento é feito de seis da manhã até as 24 horas”. É provocação: são 30 minutos da manhã. Para não continuar vendo e ouvindo chuviscos, desisto e vou dormir.
Estado de Minas, 20 dez. 2006 (adaptado).
VOCABULÁRIO:
1- infalibilidade – que não erra, não falha, nem se engana
2- congêneres – similares, que têm o mesmo gênero.
Todas as palavras destacadas têm a natureza substantiva, EXCETO:
Provas
Há erro de ortografia, EXCETO em:
Provas
Caderno Container