Foram encontradas 492 questões.
Muitas vezes ouvimos relatos de pessoas que realizam feitos que parecem super-humanos, nos quais elas afirmam terem superado suas forças para salvar alguém em situação de perigo. Essa “força incomum” resulta de um conjunto de eventos comandados pelo sistema nervoso autônomo, desencadeados pela liberação do hormônio adrenalina na corrente sanguínea, que preparam o corpo para situações de emergência e/ou perigo. Estão entre esses efeitos
Provas
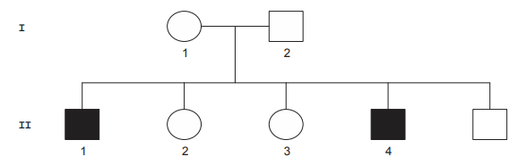
O daltonismo é uma doença hereditária recessiva, ligada ao cromossomo X. O heredograma abaixo representa a história desta doença em uma família.

Se II2 se casar com um homem normal e o primeiro filho for um menino daltônico, a probabilidade de nascer outra criança daltônica será de
Provas
Uma das mais fascinantes questões da biologia envolve as razões da manutenção da reprodução sexuada entre os seres vivos. Esse processo está associado a um elevado dispêndio energético (disputas territoriais, acasalamento e meiose) e expõe os indivíduos a uma série de riscos, como predação, parasitismo e ferimentos causados em disputas por fêmeas. Apesar disso, esse mecanismo é adotado por 95% das espécies multicelulares e apenas poucas espécies conhecidas de vertebrados adotam normalmente a reprodução assexuada.
(BORGES, Jerry. Revista Ciência Hoje. Publicado em 12/01/2007)
Foram feitas afirmações abaixo sobre a reprodução sexuada.
I. Acontece apenas em organismos multicelulares, não sendo conhecido nenhum mecanismo de recombinação de genes em seres unicelulares.
II. Promove a mistura de genes de origem materna e paterna nos organismos eucarióticos por meio de mecanismos como segregação independente dos cromossomos e permutação.
III. Produz variabilidade a partir de mutações, que são transmitidas à descendência dos organismos multicelulares, não importando em que célula ocorram.
Está correto o que se afirma APENAS em
Provas
A chamada Lei Maria da Penha, decretada em 2006, pode ser considerada uma conquista dos movimentos sociais em defesa dos direitos das mulheres uma vez que
Provas
A transição política para um governo civil, ao fim do regime militar brasileiro, foi marcada
Provas
O movimento modernista no Brasil contribuiu para as reflexões sobre a identidade nacional à medida em que
Provas
Na historiografia encontra-se com alguma frequência o termo “república oligárquica” usado para designar, na história do Brasil, o período
Provas
Após a abolição da escravidão, boa parte da população negra no Brasil continuou marginalizada social, política e economicamente. Apesar de a Constituição de 1891 atestar que todos eram iguais perante a lei, durante a Primeira República,
Provas
Durante a II Guerra Mundial alguns governos de caráter autoritários apoiaram o nazismo, e, dentre esses, pode-se citar o
Provas
A solidariedade internacional aos processos de independência na África e o combate à desigualdade racial foram algumas das bandeiras do movimento pan-africanista que, após a II Guerra, viveu um marco institucional importante, a saber,
Provas
Caderno Container