Foram encontradas 40 questões.
Provas
Provas
O circuito a seguir representa um circuito RLC série energizado a 127 Vef.

O valor da impedância é:
Provas
Em um gerador trifásico existem três enrolamentos separados fisicamente de 120° entre si, resultando em três tensões induzidas defasadas de 120°. A figura representa uma ligação em Y.

A corrente IB é:
Provas
O circuito da figura representa uma ligação elétrica industrial.

Considerando as informações contidas na ligação, o valor da corrente da carga é:
Provas

O circuito representado pela figura anterior possui um sinal CA gerado pelo gerador onde V = VM x SEN⌀. Considerando o instante em que no ciclo da senoide tenha sem 30°, o valor da corrente que flui pela resistência R é:
Provas

Um engenheiro eletricista está realizando o projeto de um sistema de iluminação utilizando luminárias com lâmpadas de vapor de mercúrio com fluxo luminoso de 22.000 para galpão conforme a figura anterior. É sabido que o iluminamento médio é de 450 lux, o fator de depreciação do serviço de iluminação é de 0,55 e o fator de utilização é igual a 0,54. A quantidade de luminárias encontrada pelo projetista e o fluxo luminoso são, respectivamente:
Provas
Um osciloscópio, cujas escalas estavam ajustadas para 5 ms/DIV e 20 V/DIV, exibiu a forma de onda mostrada na figura a seguir.

O valor da tensão de pico a pico e a frequência do sinal são, respectivamente:
Provas
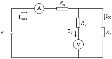
A figura representa um método de medição para definição de resistências elétricas conhecido como voltímetro amperímetro a jusante.

O valor real de RX é de 2 Ω. A corrente aplicada no ensaio é de 150 mA, o voltímetro utilizado na medição possui resistência interna de 5 Ω e indica até 300 mV. O valor obtido de RX e o erro relativo percentual da medição são, respectivamente:
Provas
O quadro a seguir contextualiza a questão. Analise-o.

Ao energizar um banco capacitivo de 13,8 kV, ligado em Y, instalado próximo um conjunto de TC’s de proteção 400-5A, C100, com impedância do circuito secundário de (1,2+j3,468) Ω, classe A, foram levantados os seguintes dados:
• corrente impulsiva: 25000 A; • frequência do transitório: 3200Hz; e, • a tabela apresenta características dos TC´S.O valor da tensão impulsiva do secundário é:
Provas
Caderno Container