Foram encontradas 50 questões.
Para o circuito da figura a seguir, determine a corrente do amperímetro.

Provas
Questão presente nas seguintes provas
Para o circuito com as impedâncias abaixo, determine o valor da corrente eficaz fornecida pela fonte, sabendo que ela fornece tensão no formato V = Vm sen(ωt + θ). Considere as unidades no SI.


Provas
Questão presente nas seguintes provas
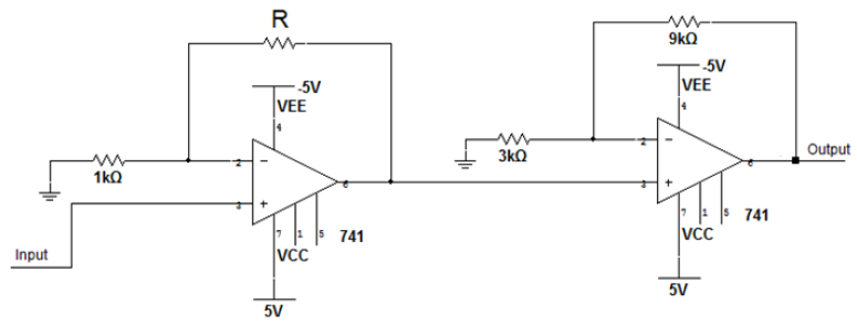
Determine o valor de R, sabendo que o circuito com AMPOP a seguir possui ganho de tensão de 30dB.

Provas
Questão presente nas seguintes provas
Determine a potência acumulada no medidor de energia ativa monofásico após 20 horas de operação, sabendo que a potência instantânea medida no wattímetro W1 é de 226,9W e no wattímetro W2 é de 136,1W.


Provas
Questão presente nas seguintes provas
Determine a expressão booleana simplificada equivalente.
Y = /(A+B) . ABC + A/B . /(/A/C)
Provas
Questão presente nas seguintes provas
Em uma instalação elétrica residencial, foi instalado em um dos circuitos de carga resistiva o disjuntor que apresenta a curva de disparo do gráfico abaixo. Para uma sobrecarga de 30A, quantas vezes mais rápido seria o desligamento se fosse alterado o disjuntor de corrente nominal de 20A para 15A?


Provas
Questão presente nas seguintes provas
Instrução: A questão refere-se ao texto abaixo. Os destaques ao
longo do texto estão citados na questão.
Pó de Estrela
Por Jeferson Tenório


(Disponível em: https://noticias.uol.com.br/reportagens-especiais/po-de-estrela---jeferson-tenorio.htm –
texto adaptado especialmente para esta prova).
Provas
Questão presente nas seguintes provas
Em relação ao conjunto universo U = {0,1,2,3,4,5}, podemos afirmar que o conjunto
verdade da sentença aberta “x é múltiplo de 3 ou x é par” é igual a:
Provas
Questão presente nas seguintes provas
Determine a expressão booleana para o circuito a seguir:

Provas
Questão presente nas seguintes provas
Baseado na norma brasileira de instalações elétricas, determine a potência aparente para as tomadas e iluminação necessárias para o quarto de uma residência como a da figura abaixo.


Provas
Questão presente nas seguintes provas
Cadernos
Caderno Container