Foram encontradas 60 questões.
Em relação às normas de segurança em laboratórios, assinale a alternativa correta.
Provas
- Instalações ElétricasSubestaçõesCustos, diagramas unifilares básicos, tipos de barramentos, sistemas auxiliares
São normas de segurança de laboratório, EXCETO:
Provas
A Figura 8 abaixo apresenta um sistema de aterramento largamente adotado em instalações elétricas comerciais e industriais, que se chama:

Figura 8
Provas
Durante o processo de instalação elétrica em uma escola, o técnico instalador foi designado para realizar o cabeamento dos circuitos de iluminação de uma ampla sala de aula. O instalador avaliou a distância entre o quadro de distribuição do andar e a sala em aproximadamente 25 metros. Ele também observou que os condutores de neutro e retorno já haviam sido instalados, e sua tarefa era fazer chegar o condutor de fase. Considerando que o instalador seguiu as orientações da NBR 5410, ele dirigiu-se ao almoxarifado e solicitou 25 metros de condutor:
Provas
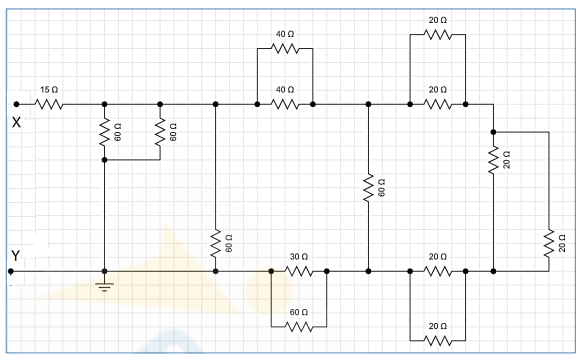
Determine a Req entre os pontos X e Y representados na Figura 7 abaixo.

Figura 7
Provas
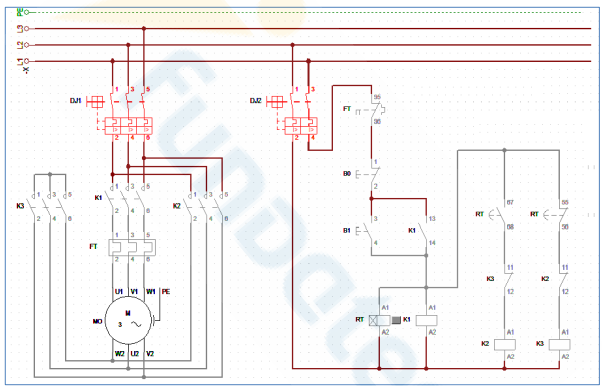
Analise a Figura 6 abaixo, que apresenta o diagrama de força e controle de um motor trifásico de 6 terminais, assinale a alternativa correta.

Figura 6
Provas
A Figura 4 abaixo apresenta a placa de identificação de um motor. Sobre esse motor, é correto afirmar que:

Figura 4
Provas
Considerando o circuito da Figura 2 a seguir, determine a leitura do amperímetro A2. Realize arredondamentos até a segunda casa decimal e assuma comportamento ideal de componentes e instrumentos.

Figura 2
Provas
Conforme o disposto no Código Municipal de Meio Ambiente de Gravataí, são consideradas unidades de conservação, EXCETO:
Provas
Durante o expediente, um servidor acessa sua conta do Gmail para ler um e-mail institucional recebido. Ao abrir o e-mail, ele observa que há o seguinte ícone na barra superior:

Clicando nele, é aberta uma aba de opções disponíveis na barra superior da mensagem, que permitem organizar, tratar ou sinalizar o conteúdo recebido. São itens constantes nessa aba:
I. Adiar.
II. Adicionar ao Tarefas.
III. Filtrar mensagens assim.
IV. Denunciar spam.
Quais estão corretos?
Provas
Caderno Container