Foram encontradas 40 questões.
3522003
Ano: 2024
Disciplina: Segurança e Saúde no Trabalho (SST)
Banca: FUNDEP
Orgão: Pref. Manhuaçu-MG
Disciplina: Segurança e Saúde no Trabalho (SST)
Banca: FUNDEP
Orgão: Pref. Manhuaçu-MG
Provas:
As Normas Regulamentadoras (NRs) são fundamentais
para garantir a segurança e a saúde no trabalho.
Assinale a alternativa que apresenta o principal objetivo da NR-10.
Assinale a alternativa que apresenta o principal objetivo da NR-10.
Provas
Questão presente nas seguintes provas
A análise de viabilidade deve considerar diferentes
aspectos financeiros.
Qual das seguintes métricas é utilizada para avaliar a eficiência de um investimento em um projeto?
Qual das seguintes métricas é utilizada para avaliar a eficiência de um investimento em um projeto?
Provas
Questão presente nas seguintes provas
Os sensores são componentes essenciais em sistemas
de instrumentação industrial, pois convertem grandezas
físicas em sinais elétricos.
Assinale a alternativa que descreve corretamente como um sensor de temperatura do tipo termopar mede a temperatura.
Assinale a alternativa que descreve corretamente como um sensor de temperatura do tipo termopar mede a temperatura.
Provas
Questão presente nas seguintes provas
O uso de transistores MOSFET em circuitos de
chaveamento é comum em aplicações de alta potência
devido às suas características de controle de tensão.
Por que os MOSFETs são preferidos em aplicações de chaveamento rápido em circuitos digitais?
Por que os MOSFETs são preferidos em aplicações de chaveamento rápido em circuitos digitais?
Provas
Questão presente nas seguintes provas
A conversão entre sistemas numéricos é fundamental para
a compreensão de sistemas digitais.
Assinale a alternativa que apresenta o resultado da conversão do número hexadecimal 2CF para decimal.
Assinale a alternativa que apresenta o resultado da conversão do número hexadecimal 2CF para decimal.
Provas
Questão presente nas seguintes provas
Os transistores bipolares de junção (BJTs) podem operar
em diferentes regiões de funcionamento, dependendo da
polarização de suas junções base-emissor e base-coletor.
Em qual região de operação um transistor BJT atua como um interruptor fechado, permitindo a condução máxima de corrente do coletor para o emissor?
Em qual região de operação um transistor BJT atua como um interruptor fechado, permitindo a condução máxima de corrente do coletor para o emissor?
Provas
Questão presente nas seguintes provas
A operação dos sistemas de potência exige um controle
rigoroso da frequência da rede elétrica.
Assinale a situação que pode indicar que há uma queda na frequência da rede elétrica em um sistema elétrico de potência.
Assinale a situação que pode indicar que há uma queda na frequência da rede elétrica em um sistema elétrico de potência.
Provas
Questão presente nas seguintes provas
Os sistemas elétricos de potência envolvem a transmissão
de energia, em longas distâncias, entre usinas
e consumidores.
Assinale a alternativa que apresenta uma das principais razões para se utilizar alta tensão nas linhas de transmissão de energia elétrica.
Assinale a alternativa que apresenta uma das principais razões para se utilizar alta tensão nas linhas de transmissão de energia elétrica.
Provas
Questão presente nas seguintes provas
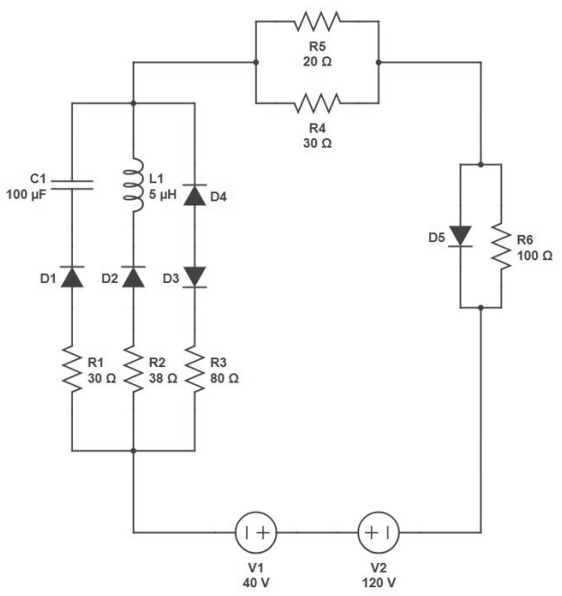
O circuito representado na imagem a seguir é composto por fontes de tensão, diodos ideais, capacitores, indutores e resistores.
Assinale a alternativa que apresenta a tensão no resistor R4, em Volts, após o sistema atingir o estado estacionário.
Assinale a alternativa que apresenta a tensão no resistor R4, em Volts, após o sistema atingir o estado estacionário.
Provas
Questão presente nas seguintes provas
A distinção entre amostra e população é essencial em Estatística para determinar o tipo de análise a ser feita.
Assinale a alternativa que apresenta corretamente uma relação entre amostra e população.
Assinale a alternativa que apresenta corretamente uma relação entre amostra e população.
Provas
Questão presente nas seguintes provas
Cadernos
Caderno Container