Foram encontradas 40 questões.
3353428
Ano: 2024
Disciplina: Direito Administrativo
Banca: Instituto Access
Orgão: Pref. Miraí-MG
Disciplina: Direito Administrativo
Banca: Instituto Access
Orgão: Pref. Miraí-MG
Provas:
A concorrência é modalidade de licitação para contratação de bens e serviços especiais e de obras e serviços comuns e especiais de engenharia, cujo critério de julgamento poderá ser:
Provas
Questão presente nas seguintes provas
3353427
Ano: 2024
Disciplina: Direito Administrativo
Banca: Instituto Access
Orgão: Pref. Miraí-MG
Disciplina: Direito Administrativo
Banca: Instituto Access
Orgão: Pref. Miraí-MG
Provas:
Com base na Lei Federal nº 14.133/2021, assinale a alternativa correta sobre a fase de habilitação em licitação.
Provas
Questão presente nas seguintes provas
- Manual de Redação da Presidência da RepúblicaAs Comunicações OficiaisPadrão OfícioPartes do documento no Padrão Ofício
- Manual de Redação da Presidência da RepúblicaAs Comunicações OficiaisPadrão OfícioO Padrão Ofício
Qual deve ser a estrutura de um documento oficial, quando ele não é usado para encaminhamento de documentos?
Provas
Questão presente nas seguintes provas
3353425
Ano: 2024
Disciplina: Direito Administrativo
Banca: Instituto Access
Orgão: Pref. Miraí-MG
Disciplina: Direito Administrativo
Banca: Instituto Access
Orgão: Pref. Miraí-MG
Provas:
Conforme o Art. 147 da Lei Federal nº 14.133/2021, havendo sido confirmada irregularidade na execução contratual sem
possibilidade de saneamento, a decisão sobre a suspensão da execução ou sobre a declaração de nulidade do contrato
somente será adotada em que hipótese?
Provas
Questão presente nas seguintes provas
3353424
Ano: 2024
Disciplina: Administração Geral
Banca: Instituto Access
Orgão: Pref. Miraí-MG
Disciplina: Administração Geral
Banca: Instituto Access
Orgão: Pref. Miraí-MG
Provas:
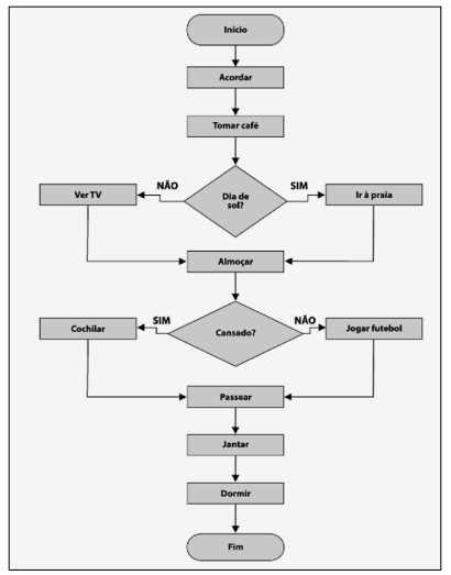
No fluxograma a seguir, qual símbolo representa uma decisão a ser tomada?


Provas
Questão presente nas seguintes provas
3353423
Ano: 2024
Disciplina: Gestão de Pessoas
Banca: Instituto Access
Orgão: Pref. Miraí-MG
Disciplina: Gestão de Pessoas
Banca: Instituto Access
Orgão: Pref. Miraí-MG
Provas:
A gestão de pessoas em uma organização refere-se às políticas e às práticas necessárias para administrar o trabalho das
pessoas. Assinale a alternativa que apresenta corretamente um exemplo de prática de gestão de pessoas.
Provas
Questão presente nas seguintes provas
3353422
Ano: 2024
Disciplina: Gestão de Pessoas
Banca: Instituto Access
Orgão: Pref. Miraí-MG
Disciplina: Gestão de Pessoas
Banca: Instituto Access
Orgão: Pref. Miraí-MG
Provas:
A interação socioemocional pode favorecer o resultado do trabalho e as relações interpessoais. O que ocorre quando a interação socioemocional é positiva no ambiente de trabalho?
Provas
Questão presente nas seguintes provas
Assinale a alternativa que diferencia corretamente os processos de protocolo e de registro de documentos.
Provas
Questão presente nas seguintes provas
3353113
Ano: 2024
Disciplina: Ética na Administração Pública
Banca: Instituto Access
Orgão: Pref. Miraí-MG
Disciplina: Ética na Administração Pública
Banca: Instituto Access
Orgão: Pref. Miraí-MG
Provas:
- Ética, Moral, Princípios e Valores
- UniãoExecutivoDecreto 1.171/1994: Código de Ética do Servidor Público Civil do Poder Executivo Federal
A ética no serviço público estabelece diretrizes que buscam garantir a excelência e a confiança na administração pública. Qual dos
princípios a seguir é fundamental para garantir que o servidor público atue sem qualquer tipo de preconceito ou favoritismo?
Provas
Questão presente nas seguintes provas
3353112
Ano: 2024
Disciplina: Ética na Administração Pública
Banca: Instituto Access
Orgão: Pref. Miraí-MG
Disciplina: Ética na Administração Pública
Banca: Instituto Access
Orgão: Pref. Miraí-MG
Provas:
- Ética, Moral, Princípios e Valores
- UniãoExecutivoDecreto 1.171/1994: Código de Ética do Servidor Público Civil do Poder Executivo Federal
De acordo com a ética profissional no serviço público, assinale a alternativa correta.
Provas
Questão presente nas seguintes provas
Cadernos
Caderno Container