Foram encontradas 50 questões.
Disciplina: Engenharia Eletrônica
Banca: SELECON
Orgão: Pref. Primavera Leste-MT
A figura 7 mostra um diagrama ladder, no qual duas entradas, A e B, acionam uma bobina L.
Figura 7

O diagrama representa a função lógica:
Provas
Disciplina: Engenharia Elétrica
Banca: SELECON
Orgão: Pref. Primavera Leste-MT
O valor eficaz de uma forma de onda senoidal de tensão representa uma tensão em corrente contínua que, em um resistor, dissipa:
Provas
Disciplina: Engenharia Elétrica
Banca: SELECON
Orgão: Pref. Primavera Leste-MT
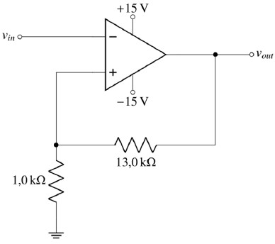
O circuito da figura 6 representa um Schmitt trigger inversor:
Figura 6

Considerando que sua tensão de saturação seja 14 V, a histerese deste comparador é:
Provas
Disciplina: Engenharia Elétrica
Banca: SELECON
Orgão: Pref. Primavera Leste-MT
Em um circuito elétrico, dois resistores de valores diferentes estão em paralelo. As tensões e as correntes neles serão, respectivamente:
Provas
Disciplina: Engenharia Elétrica
Banca: SELECON
Orgão: Pref. Primavera Leste-MT
Um fusível da categoria L é indicado para proteger:
Provas
Disciplina: Engenharia Eletrônica
Banca: SELECON
Orgão: Pref. Primavera Leste-MT
Se, em um flip-flop JK mestre-escravo, as entradas J e K forem curto-circuitadas para ter apenas uma entrada, ele se torna um flip-flop do tipo:
Provas
Disciplina: Engenharia Elétrica
Banca: SELECON
Orgão: Pref. Primavera Leste-MT
Em circuitos de corrente alternada, a potência reativa é negativa quando suas cargas são:
Provas
Disciplina: Engenharia Eletrônica
Banca: SELECON
Orgão: Pref. Primavera Leste-MT
O SCR é um dispositivo cuja condução é:
Provas
Disciplina: Engenharia Elétrica
Banca: SELECON
Orgão: Pref. Primavera Leste-MT
A figura 5 mostra diagramas de força e de comando para a partida de um motor trifásico. Admita que a bobina da contatora deve ser acionada com tensão de linha.
Figura 5

No circuito de comando da figura 5, o contato 13/14 de K1 tem o objetivo de:
Provas
Disciplina: Engenharia Elétrica
Banca: SELECON
Orgão: Pref. Primavera Leste-MT
A figura 5 mostra diagramas de força e de comando para a partida de um motor trifásico. Admita que a bobina da contatora deve ser acionada com tensão de linha.
Figura 5

Esse tipo de partida é denominado:
Provas
Caderno Container