Foram encontradas 60 questões.
982750
Ano: 2019
Disciplina: Segurança e Saúde no Trabalho (SST)
Banca: FUNDATEC
Orgão: Pref. Santa Rosa-RS
Disciplina: Segurança e Saúde no Trabalho (SST)
Banca: FUNDATEC
Orgão: Pref. Santa Rosa-RS
Provas:
Para a realização dos serviços em espaço confinado, a NR 33 estabelece uma série
de medidas de proteção individual. Sobre isso, analise as assertivas abaixo:
I. É obrigatório o exame médico específico para a função que irá desempenhar, incluindo os fatores de riscos psicossociais com a emissão do respectivo Atestado de Saúde Ocupacional – ASO. II. É vedada a execução do trabalho por um trabalhador sozinho ou isolado. III. É obrigatória a colocação de placa de sinalização de espaço confinado pelo supervisor antes de iniciar os trabalhos. IV. O espaço confinado deve possuir dispositivo para a ventilação com oxigênio puro em uma situação de emergência.
Quais estão corretas?
I. É obrigatório o exame médico específico para a função que irá desempenhar, incluindo os fatores de riscos psicossociais com a emissão do respectivo Atestado de Saúde Ocupacional – ASO. II. É vedada a execução do trabalho por um trabalhador sozinho ou isolado. III. É obrigatória a colocação de placa de sinalização de espaço confinado pelo supervisor antes de iniciar os trabalhos. IV. O espaço confinado deve possuir dispositivo para a ventilação com oxigênio puro em uma situação de emergência.
Quais estão corretas?
Provas
Questão presente nas seguintes provas
982545
Ano: 2019
Disciplina: Engenharia Eletrônica
Banca: FUNDATEC
Orgão: Pref. Santa Rosa-RS
Disciplina: Engenharia Eletrônica
Banca: FUNDATEC
Orgão: Pref. Santa Rosa-RS
Provas:
- Conversores Analógicos Digitais (AD) e Digitais Analógicos (DAC)
- Eletrônica Digital na Engenharia Eletrônica
Sabendo que um sensor de temperatura que varia entre 0 e 100°C tem o seu sinal
quantizado por um conversor analógico/digital (ADC) de aproximações sucessivas de 10 bits,
determine o erro máximo de quantização da temperatura com duas casas decimais por
arredondamento do valor.
Provas
Questão presente nas seguintes provas
982544
Ano: 2019
Disciplina: Engenharia Eletrônica
Banca: FUNDATEC
Orgão: Pref. Santa Rosa-RS
Disciplina: Engenharia Eletrônica
Banca: FUNDATEC
Orgão: Pref. Santa Rosa-RS
Provas:
- Conversores Analógicos Digitais (AD) e Digitais Analógicos (DAC)
- Eletrônica Digital na Engenharia Eletrônica
Sabendo que o conversor ADC do circuito abaixo está realizando conversões na
frequência do gerador de clock, determine o valor do capacitor do filtro RC de primeira ordem, de
modo que a frequência de corte esteja em uma oitava abaixo da máxima frequência do sinal pelo
critério de Nyquist. O valor escolhido do capacitor será o valor calculado truncado sem casas decimais.


Provas
Questão presente nas seguintes provas
982543
Ano: 2019
Disciplina: Engenharia Eletrônica
Banca: FUNDATEC
Orgão: Pref. Santa Rosa-RS
Disciplina: Engenharia Eletrônica
Banca: FUNDATEC
Orgão: Pref. Santa Rosa-RS
Provas:
Identifique o circuito equivalente ao da imagem abaixo somente por portas NAND.

Provas
Questão presente nas seguintes provas
982542
Ano: 2019
Disciplina: Engenharia Eletrônica
Banca: FUNDATEC
Orgão: Pref. Santa Rosa-RS
Disciplina: Engenharia Eletrônica
Banca: FUNDATEC
Orgão: Pref. Santa Rosa-RS
Provas:
Identifique o circuito equivalente para a saída S (simplificado) que implementa a
tabela verdade, a partir dos valores de entrada (ABCD, sendo A o mais significativo) abaixo.


Provas
Questão presente nas seguintes provas
982541
Ano: 2019
Disciplina: Engenharia Eletrônica
Banca: FUNDATEC
Orgão: Pref. Santa Rosa-RS
Disciplina: Engenharia Eletrônica
Banca: FUNDATEC
Orgão: Pref. Santa Rosa-RS
Provas:
Nas entradas de um sistema digital, foram aplicados os seguintes valores em
hexadecimal 1Bh e 0Dh (EDCBA, sendo A o valor menos significante). Tendo conhecimento do circuito,
determine os valores das saídas (S4 S3 S2 S1, sendo S1 o valor menos significante) em hexadecimal.


Provas
Questão presente nas seguintes provas
982540
Ano: 2019
Disciplina: Engenharia Eletrônica
Banca: FUNDATEC
Orgão: Pref. Santa Rosa-RS
Disciplina: Engenharia Eletrônica
Banca: FUNDATEC
Orgão: Pref. Santa Rosa-RS
Provas:
Analisando o circuito abaixo e os sinais de entrada e saída, podemos afirmar que a
topologia tem comportamento de:


Provas
Questão presente nas seguintes provas
982539
Ano: 2019
Disciplina: Engenharia Eletrônica
Banca: FUNDATEC
Orgão: Pref. Santa Rosa-RS
Disciplina: Engenharia Eletrônica
Banca: FUNDATEC
Orgão: Pref. Santa Rosa-RS
Provas:
Considerando o circuito com amplificadores operacionais abaixo e sabendo que os
amplificadores estão devidamente alimentados com tensões simétricas, determine o valor da saída do
circuito baseado na tensão de VCC.


Provas
Questão presente nas seguintes provas
982538
Ano: 2019
Disciplina: Engenharia Eletrônica
Banca: FUNDATEC
Orgão: Pref. Santa Rosa-RS
Disciplina: Engenharia Eletrônica
Banca: FUNDATEC
Orgão: Pref. Santa Rosa-RS
Provas:
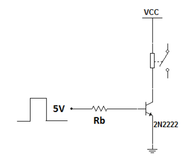
Determine o valor máximo de Rb, no circuito abaixo, de modo que o transistor opere
como chave para acionar a bobina do relé. Considere os seguintes parâmetros para o projeto e que o
transistor será acionado por um sinal TTL.
Transistor 2N2222 Vbe = 0,7 V Hfe = 50 Icmáx = 500 mA
Relé VCC = 12V I = 50 mA

Transistor 2N2222 Vbe = 0,7 V Hfe = 50 Icmáx = 500 mA
Relé VCC = 12V I = 50 mA

Provas
Questão presente nas seguintes provas
982537
Ano: 2019
Disciplina: Engenharia Eletrônica
Banca: FUNDATEC
Orgão: Pref. Santa Rosa-RS
Disciplina: Engenharia Eletrônica
Banca: FUNDATEC
Orgão: Pref. Santa Rosa-RS
Provas:
Para o circuito do regulador linear em malha aberta abaixo, determine a corrente no
resistor de 1KΩ ligado ao emissor do transitor, sabendo que o diodo zener apresenta Vz = 13V e que
o transistor TIP31A possui Vbe = 0,5V e hfe = 50.


Provas
Questão presente nas seguintes provas
Cadernos
Caderno Container