Foram encontradas 60 questões.
Disciplina: Administração de Recursos Materiais
Banca: FUNDATEC
Orgão: Pref. Santa Rosa-RS
Gonçalves (2010) define que a metodologia do just-in-time consiste em uma mudança radical nas práticas tradicionais que foi introduzida no Japão, na década de 1970, nas linhas de produção da Toyota, por Taicho Ohno, nas instalações da Toyota Motor Company. Segundo o autor, são abordagens do just-in-time, EXCETO:
Provas
Disciplina: Administração Geral
Banca: FUNDATEC
Orgão: Pref. Santa Rosa-RS
Para Chiavenato (2020), desde o século passado, tornou-se prática comum definir a administração conforme os termos das funções específicas apresentadas abaixo:
1. Planejamento: é a primeira função administrativa que define os objetivos a serem alcançados e decide sobre tarefas, recursos e competências necessárias para alcançá-los adequadamente.
2. Organização: é o processo de arranjar e alocar o trabalho, estabelecer a autoridade e os recursos necessários para o alcance dos objetivos organizacionais.
3. Direção/liderança: é o processo de influenciar e orientar as atividades relacionadas com as tarefas dos diversos membros da equipe ou da organização como um todo.
4. Controle: é o processo de assegurar que as atividades atuais estejam em conformidade com as atividades planejadas.
O resultado da somatória dos números correspondentes às afirmações corretas é:
Provas
Disciplina: Administração Geral
Banca: FUNDATEC
Orgão: Pref. Santa Rosa-RS
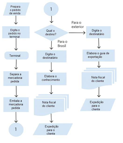
Chiavenato (2020) define que os fluxogramas são gráficos que representam o fluxo ou a sequência de procedimentos ou de rotinas. As rotinas constituem procedimentos padronizados e formalizados. Com base no autor, a Figura 2 abaixo representa qual tipo de fluxograma?

Figura 2 – Fonte: Chiavenato (2020).
Provas
Disciplina: Administração Geral
Banca: FUNDATEC
Orgão: Pref. Santa Rosa-RS
Segundo Maximiano (2017), Igor Ansoff desenvolveu um esquema pioneiro, conhecido como matriz de Ansoff, que classifica as estratégias empresariais nas seguintes categorias, EXCETO:
Provas
Disciplina: Administração Geral
Banca: FUNDATEC
Orgão: Pref. Santa Rosa-RS
Segundo Chiavenato (2021), a tecnologia sempre influenciou poderosamente as organizações desde as duas revoluções industriais nos séculos anteriores. A primeira revolução industrial foi o resultado da aplicação da tecnologia da força motriz do vapor na produção e que logo substituiu o esforço humano, permitindo o aparecimento das fábricas e indústrias, ferrovias e navegação a vapor. A segunda transformou totalmente as condições econômicas e sociais no mundo ocidental com a introdução do aço, petróleo e eletricidade e um desdobramento de grandes invenções. No final do século 18, a invenção da máquina de escrever e, no final do século 19, a invenção do telefone, permitiram a expansão das organizações rumo a novos e diferentes mercados. Agora estamos atravessando a Quarta Revolução Industrial envolvendo uma profunda e rápida integração entre o físico e o digital, a partir da chamada _____________, que está mudando completamente os modelos de negócio das organizações.
Assinale a alternativa que preenche corretamente a lacuna do trecho acima.
Provas
Disciplina: Administração Geral
Banca: FUNDATEC
Orgão: Pref. Santa Rosa-RS
Carmem é servidora pública de uma empresa estatal e anualmente é submetida ao processo de avaliação de desempenho. O método de avaliação de desempenho utilizado na empresa de Carmem consiste em avaliar o desempenho das pessoas por meio de frases descritivas com alternativas de tipos de desempenho individual, conforme formulário representado na Figura 1 abaixo. Os blocos são formados por duas frases de significado positivo e duas de significado negativo. O avaliador, ao efetuar a avaliação, escolhe a frase que mais se aplica e a que mesmo se aplica ao desempenho de Carmem. Sendo assim, com base em Chiavenato (2020), como se chama o método de avaliação de desempenho ao qual Carmem é submetida anualmente?

Figura 1 – Fonte: Chiavenato (2020).
Provas
Disciplina: Administração Geral
Banca: FUNDATEC
Orgão: Pref. Santa Rosa-RS
Marras (2016) define que o programa de gestão de cargos e salários é o instrumento fundamental para a administração dos cargos e salários de uma organização. Segundo o autor, o programa de gestão de cargos e salários está divido em seis fases, e a terceira fase do programa corresponde a avaliação de cargos, que consiste em avaliar os cargos já descritos. Há diversos fatores que podem ser utilizados em um plano de cargos e salários, mas dois são fundamentais: os requisitos mentais e os requisitos físicos. Nesse sentido, em relação aos requisitos mentais, assinale C, se corretos, ou I, se incorretos.
( ) Escolaridade.
( ) Concentração.
( ) Experiência.
( ) Habilidade manual.
A ordem correta de preenchimento dos parênteses, de cima para baixo, é:
Provas
Disciplina: Administração Geral
Banca: FUNDATEC
Orgão: Pref. Santa Rosa-RS
Para Marras (2016), na terceira etapa do treinamento está a execução do treinamento. Segundo o autor, entre as técnicas mais empregadas, está uma que é utilizada quando se deseja apresentar aos treinandos a opinião ou conhecimento de uma pessoa em especial. Em geral, nessa técnica é convidado ou contratado alguém para que os treinados possam conhecer e debater com ela detalhes do tema. Como se chama essa técnica?
Provas
Disciplina: Administração Geral
Banca: FUNDATEC
Orgão: Pref. Santa Rosa-RS
Segundo Chiavenato (2020), a compensação corresponde à recompensa que a pessoa recebe como retorno pela execução das tarefas organizacionais. A compensação financeira pode ser direta ou indireta. Nesse sentido, em relação à compensação financeira direta, assinale C, se correto, ou I, se incorreto.
( ) Salários.
( ) Bônus.
( ) Prêmios.
( ) Comissões.
( ) Gratificações.
A ordem correta de preenchimento dos parênteses, de cima para baixo, é:
Provas
Disciplina: Administração Geral
Banca: FUNDATEC
Orgão: Pref. Santa Rosa-RS
Para Chiavenato (2020), os planos de serviços e benefícios sociais podem ser classificados quanto aos seus objetivos em: assistenciais, recreativos e supletivos. Sobre o tema, relacione a Coluna 1 à Coluna 2, associando os tipos de planos aos respectivos serviços e/ou benefícios.
Coluna 1
1. Planos assistenciais.
2. Planos recreativos.
3. Planos supletivos.
Coluna 2
( ) Estacionamento privativo dos empregados.
( ) Seguro de acidentes pessoais.
( ) Áreas de lazer nos intervalos de trabalho.
( ) Assistência financeira por meio de empréstimos.
( ) Passeios e excursões programadas.
A ordem correta de preenchimento dos parênteses, de cima para baixo, é:
Provas
Caderno Container