Foram encontradas 300 questões.
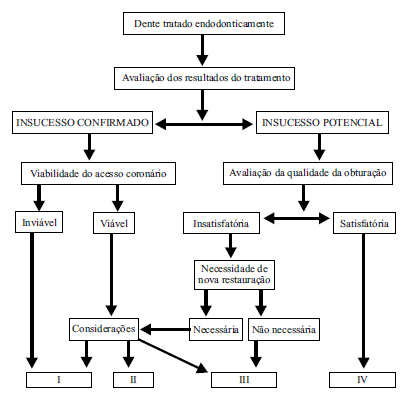
Considere a representação esquemática das considerações e critérios para a seleção de casos no retratamento endodôntico, apresentada a seguir.

Assinale a alternativa que contém os itens que preenchem corretamente o esquema.
Provas
Questão presente nas seguintes provas
O tratamento periodontal deve ser realizado avaliando o grau
de inflamação gengival e de destruição do aparelho de suporte.
Dependendo da gravidade do caso e da habilidade do profissional,
haverá variação no número de dentes que podem ser
incluídos em cada sessão de raspagem. Visando uma raspagem
efetiva, a operação de corte deve ser iniciada sempre no
Provas
Questão presente nas seguintes provas
O conhecimento das características da cárie é fundamental para escolha da abordagem terapêutica ideal.

Uma lesão de cárie inicial forma-se na subsuperfície e é dividida em quatro zonas. Com relação ao assunto, leia as informações apresentadas a seguir e associe a nomenclatura da zona à sua característica correspondente.
Assinale a alternativa que apresenta a associação correta.
Provas
Questão presente nas seguintes provas
O conceito básico de que a cárie dentária é uma doença
infecciosa multifatorial e que para seu estabelecimento
deve haver a intersecção dos fatores determinantes tem sido
completado pela incorporação de fatores secundários ou
“confundidores”, o que permite caracterizar a cárie como uma
doença comportamental. Assinale a alternativa que apresenta
somente fatores secundários.
Provas
Questão presente nas seguintes provas
A metemoglobinemia é uma condição na qual há o desenvolvimento
de um estado de cianose na ausência de anormalidades
cardíacas ou respiratórias. Sobre essa grave alteração, é
correto afirma que
Provas
Questão presente nas seguintes provas
As síndromes que acometem o complexo maxilo-facial comprometem
significativamente a condição bucal dos pacientes
afetados. Assinale a alternativa que apresenta a síndrome que
está associada exclusivamente à hiperdontia.
Provas
Questão presente nas seguintes provas

Provas
Questão presente nas seguintes provas

Provas
Questão presente nas seguintes provas
A alteração de desenvolvimento dentário caracterizada pela
união de dois dentes formados ligados ao longo de suas superfícies
dentárias pelo cemento é denominada
Provas
Questão presente nas seguintes provas
O sinal de Nikolsky é um exame complementar em que o
profissional induz a formação de uma bolha em uma pele
de aparência normal por meio de uma pressão lateral firme.
Quando esse sinal é positivo, pode ser diagnosticada a seguinte
patologia:
Provas
Questão presente nas seguintes provas
Cadernos
Caderno Container