Foram encontradas 40 questões.
Disciplina: Engenharia Elétrica
Banca: FUNDATEC
Orgão: Pref. Venâncio Aires-RS
• 4 oficinas para trabalhos manuais, cada uma com carga média de 500 W entre iluminação e tomadas.
• 6 salas de convivência, cada uma com carga média de 400 W entre iluminação e tomadas.
• Refeitório anexo à cozinha com consumo médio de 400 W em iluminação.
• 1 cozinha com:
- 4 tomadas de 100 W.
- 4 tomadas de 600 W para geladeiras e freezer.
- 2 tomadas de 1.500 W para forno elétrico e fritadeira.
- 2 torneiras elétricas de água quente 3.000 W.
- 20 Lâmpadas LED de 12 W.
• 1 vestiário feminino e 1 masculino, cada um com:
- 8 chuveiros elétricos de 6.000 W.
- 4 torneiras elétricas de água quente 3. 000 W.
- 20 lâmpadas LED de 12 W. o 2 secadores de cabelo de 1.500 W.
O centro social irá funcionar de segunda a sábado, ou seja, 24 dias por mês, no horário das 6h da manhã até as 22h. As oficinas e salas de convivência estarão ativas dentro do horário de funcionamento do centro social. O refeitório funcionará 3 vezes ao dia, totalizando 9 horas diárias, dentro do horário de funcionamento do centro social. A cozinha funcionará 12 horas por dia, dentro do horário de funcionamento do centro social.
Considere como média diária de uso para cada equipamento: Chuveiros: 4 horas, eventos de 20 minutos de permanência por usuário durante o dia. Torneiras elétricas: 1 hora, eventos de 5 minutos por usuário. Lâmpadas: ligadas desde as 6h da manhã até 22h, 16 horas diárias (exceto cozinhas e refeitório que seguirão períodos de tempo especificados). Secador de cabelo: 1 hora. Forno elétrico e fritadeira: ativas somente durante o período de funcionamento diário da cozinha. Torneira elétrica da cozinha: assumir mesma média diária das torneiras elétricas dos vestiários. Geladeiras e tomadas de 100 W da cozinha: em funcionamento durante 24 horas, todos os dias do mês (nesse caso, assuma mês de 30 dias).
Com base nos dados apresentados, qual será o consumo de energia elétrica mensal (Emensal) do centro social?
Provas
Disciplina: Engenharia Elétrica
Banca: FUNDATEC
Orgão: Pref. Venâncio Aires-RS
• Medir tensão (Vcarga): borne da ponteira preta em R, borne da ponteira vermelha em ___, ajuste da escala em A e ponteiras conectadas diretamente aos bornes da carga.
• Medir Corrente (Icarga): borne da ponteira preta em R, borne da ponteira vermelha em ___, ajuste da escala em C e desconectar condutor de fase da carga e conectá-lo a ponteira preta, conectar a ponteira ________ ao borne de alimentação da carga.
• Potência dissipada será obtida por ________________.
Assinale a alternativa que preenche, correta e respectivamente, as lacunas do trecho acima.
Provas
Disciplina: Eletroeletrônica
Banca: FUNDATEC
Orgão: Pref. Venâncio Aires-RS
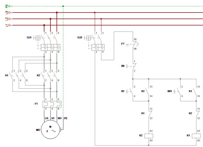
Com base na imagem abaixo, assinale a alternativa correta.
Provas
Disciplina: Segurança e Saúde no Trabalho (SST)
Banca: FUNDATEC
Orgão: Pref. Venâncio Aires-RS
Provas
Disciplina: Engenharia Elétrica
Banca: FUNDATEC
Orgão: Pref. Venâncio Aires-RS
Provas
Disciplina: Engenharia Elétrica
Banca: FUNDATEC
Orgão: Pref. Venâncio Aires-RS
Provas
Disciplina: Engenharia Elétrica
Banca: FUNDATEC
Orgão: Pref. Venâncio Aires-RS

Provas
Disciplina: Engenharia Elétrica
Banca: FUNDATEC
Orgão: Pref. Venâncio Aires-RS
• Vjunção = 0,7 V.
• Tensões de Zener: VDZ1 = 2,3 V e VDZ2 = 5,3 V.
Provas
Disciplina: Engenharia Elétrica
Banca: FUNDATEC
Orgão: Pref. Venâncio Aires-RS
Com base no projeto elétrico abaixo, analise as assertivas a seguir:
I. O circuito 8 é de iluminação.
II. O circuito 10 é de potência, para cargas superiores a 100 W.
III. O circuito 3 é de força.
IV. Somente um dos circuitos do projeto possui condutor de terra.
V. O circuito 2 é de iluminação.
Quais estão corretas?
Provas
Disciplina: Engenharia Eletrônica
Banca: FUNDATEC
Orgão: Pref. Venâncio Aires-RS
Considerando a tabela verdade abaixo, determine a expressão simplificada extraída função S.
Provas
Caderno Container