Foram encontradas 30 questões.
O ícone
no Microsoft Word 2016 significa:
Provas
Analise as afirmativas a seguir sobre o Microsoft Windows 10.
I. O painel de controle é usado para alterar as configurações do Windows.
II. A Central de Segurança do Windows Defender oferece um conjunto robusto de recursos de segurança que mantêm o dispositivo seguro.
III. O menu Iniciar tem várias opções de personalização, sendo uma delas remover ou editar um bloco fixado.
Estão corretas as afirmativas
Provas
Analise as afirmativas a seguir, conforme o cert.br, sobre os cuidados que se deve ter ao manipular arquivos recebidos via e-mail.
I. Deve-se desabilitar no programa leitor de e-mails, a autoexecução de arquivos anexados.
II. Duvidar de mensagens recebidas, a não ser que o endereço seja conhecido e registrado em seu catálogo de endereços.
III. Deve-se ter cautela ao clicar em links, independentemente da maneira como foram recebidos.
Está(ão) correta(s) a(s) afirmativa(s)
Provas
O Microsoft PowerPoint 2016 possui a funcionalidade de inserir animações em um texto contido em seus slides.
Nesse contexto, são tipos de animações válidas, exceto:
Provas
Provas
Analise esta peça, representada em vistas ortográficas.

Assinale a alternativa em que se tem a representação em perspectiva isométrica dessa peça.
Provas
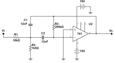
Analise o circuito a seguir, que utiliza um amplificador operacional 741.

Após essa análise, é correto afirmar que se trata de um
Provas
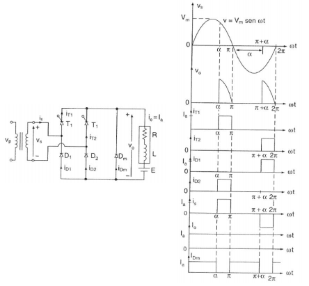
Analise o circuito a seguir e suas respectivas formas de onda.

Após análise, é correto afirmar:
Provas
Sobre os modos de endereçamento da família de microcontroladores MSP430, assinale com V as afirmativas verdadeiras e com F as falsas.
( ) Utilizando-se de instruções de 8 bits, o microcontrolador replica a parte baixa do operando na sua parte alta.
( ) Esse microcontrolador dispõe de sete modos diferentes de acessar um dado, utilizáveis tanto quanto fonte de uma operação como operando de destino.
( ) O modo indexado permite que se utilize uma constante, que somada a um registrador compõe o endereço fonte.
( ) No modo absoluto, qualquer registrador será utilizado para indexar o endereço, atuando como gerador de constantes.
Assinale a sequência correta.
Provas
Analise o diagrama Ladder a seguir.

Analise as seguintes afirmativas referentes a esse diagrama e assinale com V as verdadeiras e com F as falsas.
( ) O diagrama utiliza um bloco de função de um contador crescente cuja função é a contagem de eventos, transições falsas / verdadeiras na linha de controle.
( ) No primeiro degrau, o botão liga aciona a válvula e modifica o sentido do contador para decrescente através de um preset no contador.
( ) A cada transição de um para zero o sensor 01 aciona o contador, aumentando em uma unidade o valor acumulado, passando para C5: 1.
( ) Se a contagem atinge o valor pré-programado, 50, o bit Bul1.1764 vai para o nível lógico 0, e o contato associado a esse bit desliga a válvula através de reset da bobina.
Assinale a sequência correta.
Provas
Caderno Container