Foram encontradas 687 questões.
Atenção: Para responder à questão, considere a figura abaixo.

Provas
A tabela abaixo apresenta as dimensões de um modelo de eletroduto de PVC rígido. DN refere-se ao diâmetro nominal, usado como referência para especificação, orçamento e aquisição. A medida de L está dada em metro e as demais em milímetro.

Considerando que o eletroduto a ser usado seja o de diâmetro nominal 32 (1”) e que está prevista a enfiação de 5 condutores, cuja área útil total é de 160 mm2 (somatório das áreas externas dos cinco condutores), o eletroduto estará operando com taxa de ocupação de, aproximadamente,
Provas
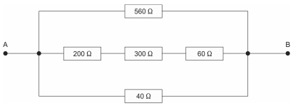
Considere a associação de resistores abaixo.

A resistência medida entre os pontos A e B tem o valor em ohms igual a
Provas
Provas
- EletrotécnicaCircuitos Elétricos em Eletricidade
- EletrotécnicaCircuitos de Corrente Contínua e de Corrente Alternada
Considere as colunas I e II relativas, respectivamente, a tipos de lâmpadas e exemplos de lâmpadas comerciais:
I. Tipos de lâmpadas
1. Incandescente
2. Fluorescente
3. Descarga
II. Exemplos de lâmpadas comerciais
a. Vapor de sódio
b. Halógena
c. Vapor de mercúrio de alta pressão
d. Dicroica
Está correta a associação:
Provas
- EletrotécnicaInstalações Elétricas em Eletricidade
- Legislação, Normas e ResoluçõesSegurança do Trabalho
Provas
Uma chave seccionadora que possui um sistema de molas e contatos auxiliares tem o seguinte funcionamento:
Durante o movimento de abertura dos contatos principais, os contatos auxiliares permanecem fechados dentro da câmara de extinção. Simultaneamente, uma mola é carregada, sendo disparada no instante em que os contatos principais estiverem quase abertos, fazendo com que os contatos auxiliares abram muito rapidamente.
Esse procedimento de abertura tem como objetivo
Provas
Atenção: Para responder à questão, considere a figura abaixo.

Provas
Provas
Provas
Caderno Container