Foram encontradas 40 questões.
Um eletricista foi designado para realizar a manutenção preventiva em um quadro de distribuição de alta tensão em uma fábrica. Antes de iniciar o trabalho, ele deve garantir que todos os procedimentos de segurança exigidos pela Norma Regulamentadora(NR) 10 sejam seguidos rigorosamente. Isso inclui o uso correto de Equipamentos de Proteção Individual (EPIs), além de Equipamentos de Proteção Coletiva
(EPCs). No entanto, o eletricista está incerto sobre qual seria o procedimento correto, caso o sistema não possa ser completamente desenergizado.
Em uma situação na qual a desenergização total não é possível, a NR 10 estabelece que
Em uma situação na qual a desenergização total não é possível, a NR 10 estabelece que
Provas
Questão presente nas seguintes provas
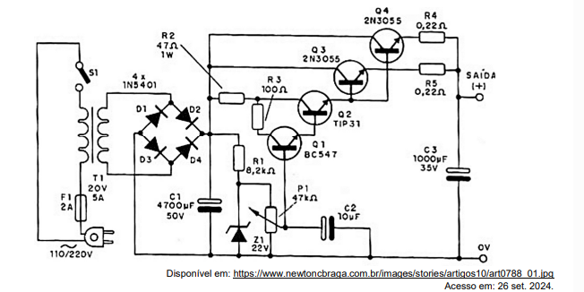
Para realizar o conserto de um equipamento, foi preciso consultar o seu diagrama eletrônico, que está
demonstrado na figura abaixo.
A função do capacitor de 4700 μF/50V no circuito eletrônico é
A função do capacitor de 4700 μF/50V no circuito eletrônico é
Provas
Questão presente nas seguintes provas
Durante a manutenção preventiva de um circuito eletrônico, realizou-se a substituição de um diodo semicondutor cujas informações técnicas foram obtidas por meio do datasheet abaixo. Com base nestas informações, analise as afirmações a seguir:
I. O nível máximo de dissipação de potência, a uma temperatura de 25 ºC, é de 0,5 W.
II. Um aumento de temperatura provocará uma diminuição do valor da sua potência máxima dissipada.
III. A corrente nominal é de 200mA.
IV. Quando aplicada uma tensão reversa de 100V a uma temperatura de 25ºC, o valor da corrente reversa será de 0,5 microampères.
Assinale a alternativa que contenha APENAS as afirmações corretas.
I. O nível máximo de dissipação de potência, a uma temperatura de 25 ºC, é de 0,5 W.
II. Um aumento de temperatura provocará uma diminuição do valor da sua potência máxima dissipada.
III. A corrente nominal é de 200mA.
IV. Quando aplicada uma tensão reversa de 100V a uma temperatura de 25ºC, o valor da corrente reversa será de 0,5 microampères.
Assinale a alternativa que contenha APENAS as afirmações corretas.
Provas
Questão presente nas seguintes provas
Um engenheiro foi encarregado de projetar um sistema de energia renovável para uma comunidade rural.
O sistema deve incluir painéis solares fotovoltaicos e turbinas eólicas, além de ser integrado à rede
elétrica local.
Quais são os principais fatores que o engenheiro deve considerar ao projetar e integrar um sistema de energia renovável para garantir sua eficiência e conformidade com as normas?
Quais são os principais fatores que o engenheiro deve considerar ao projetar e integrar um sistema de energia renovável para garantir sua eficiência e conformidade com as normas?
Provas
Questão presente nas seguintes provas
Os sistemas de energia renovável, como os solares fotovoltaicos e eólicos, têm ganhado destaque como soluções sustentáveis para a geração de eletricidade. No entanto, a integração desses sistemas à rede elétrica apresenta desafios técnicos, como a variabilidade da geração e a necessidade de manutenção adequada para garantir seu funcionamento eficiente. A adoção de técnicas de monitoramento e controle é essencial para otimizar a operação desses sistemas e minimizar os impactos na rede elétrica.
Qual é a principal vantagem da integração de sistemas de energia renovável, como os solares fotovoltaicos e eólicos, à rede elétrica?
Qual é a principal vantagem da integração de sistemas de energia renovável, como os solares fotovoltaicos e eólicos, à rede elétrica?
Provas
Questão presente nas seguintes provas
Durante a manutenção de uma placa eletrônica foi utilizado a função dos multímetros destinada à realização do “Teste de Diodo”. Ao fazer o referido teste em um diodo retificador (modelo 1N4007), o eletrotécnico obteve a seguinte medição.
O valor observado no display LCD do multímetro indica que o diodo
O valor observado no display LCD do multímetro indica que o diodo
Provas
Questão presente nas seguintes provas
Um sinal de onda senoidal é representado na tela de um osciloscópio, conforme a imagem. O osciloscópio foi ajustado para uma atenuação de 5 V/div e base de tempo de 2 ms/div.
Fonte: CRUZ, Eduardo César Alves; CHOUERI Júnior, Salomão. Eletrônica analógica básica. 2. ed. São Paulo: Érica, 2015.
Avalie as seguintes afirmações sobre este sinal de onda:
I. O seu valor de pico corresponde a 5 V. II. O seu valor de pico a pico corresponde a 30 V. III. Possui uma frequência de 125 Hz. IV. Possui um período de 20 ms.
Assinale a alternativa que contenha APENAS as afirmações corretas.
Fonte: CRUZ, Eduardo César Alves; CHOUERI Júnior, Salomão. Eletrônica analógica básica. 2. ed. São Paulo: Érica, 2015.
Avalie as seguintes afirmações sobre este sinal de onda:
I. O seu valor de pico corresponde a 5 V. II. O seu valor de pico a pico corresponde a 30 V. III. Possui uma frequência de 125 Hz. IV. Possui um período de 20 ms.
Assinale a alternativa que contenha APENAS as afirmações corretas.
Provas
Questão presente nas seguintes provas
Uma indústria tem um motor que consome 50 kW de potência ativa (P) e possui um fator de potência
(FP) de 0,6. A empresa deseja corrigir o fator de potência para 0,9.
Qual a potência reativa (Q) a ser compensada para alcançar o novo fator de potência?
Qual a potência reativa (Q) a ser compensada para alcançar o novo fator de potência?
Provas
Questão presente nas seguintes provas
Eficiência energética é o uso racional e eficaz da energia para atender às necessidades humanas sem comprometer o meio ambiente. Isso inclui medidas para reduzir o consumo de energia, melhorar a
eficiência de equipamentos e processos e aumentar a utilização de fontes de energia renováveis.
Fonte: https://www.programa-potencializee.com.br/noticias/eficiencia-energetica/ Acesso em: 25 set. 2024.
A eficiência energética é, atualmente, um tema importante na gestão de recursos e sustentabilidade. Neste contexto, analise as seguintes afirmações:
I. A eficiência energética pode ser definida como a relação entre a quantidade de energia consumida e o serviço ou produção que se obtém dessa energia.
II. A implementação de medidas de eficiência energética sempre resulta em um aumento nos custos operacionais da empresa, devido à necessidade de novos investimentos.
III. Técnicas de auditoria energética são ferramentas essenciais para identificar oportunidades de melhoria na eficiência energética de um sistema.
IV. A utilização de energias renováveis não impacta a eficiência energética, pois esses sistemas têm uma eficiência intrínseca independente do consumo energético.
Assinale a alternativa que contenha APENAS as afirmações corretas.
Fonte: https://www.programa-potencializee.com.br/noticias/eficiencia-energetica/ Acesso em: 25 set. 2024.
A eficiência energética é, atualmente, um tema importante na gestão de recursos e sustentabilidade. Neste contexto, analise as seguintes afirmações:
I. A eficiência energética pode ser definida como a relação entre a quantidade de energia consumida e o serviço ou produção que se obtém dessa energia.
II. A implementação de medidas de eficiência energética sempre resulta em um aumento nos custos operacionais da empresa, devido à necessidade de novos investimentos.
III. Técnicas de auditoria energética são ferramentas essenciais para identificar oportunidades de melhoria na eficiência energética de um sistema.
IV. A utilização de energias renováveis não impacta a eficiência energética, pois esses sistemas têm uma eficiência intrínseca independente do consumo energético.
Assinale a alternativa que contenha APENAS as afirmações corretas.
Provas
Questão presente nas seguintes provas
Uma empresa de manufatura implementou um novo sistema de iluminação LED, substituindo o sistema antigo, que consumia 1.200 watts por hora, por um sistema LED que consome 400 watts por hora. Antes da troca, a empresa operava 10 horas por dia, 20 dias por mês. Após a troca, o consumo foi reduzido em
75%.
Qual é a economia total de energia (em kWh) gerada pelo novo sistema em um mês de operação?
Qual é a economia total de energia (em kWh) gerada pelo novo sistema em um mês de operação?
Provas
Questão presente nas seguintes provas
Cadernos
Caderno Container