Foram encontradas 80 questões.
Em uma família o pai apresenta daltonismo e a mãe possui fenótipo normal para o daltonismo. Esse casal possui três filhos: o primeiro é um menino de visão normal, o segundo uma menina daltônica e o terceiro ummenino daltônico.
Que heredograma indica os membros dessa família e seus respectivos genótipos?
Provas

Provas
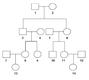
A neuropatia óptica hereditária de Leber (LHON) é uma doença mitocondrial neurodegenerativa que afeta o nervo óptico e muitas vezes caracterizada por perda de visão súbita nos portadores adultos jovens.
No heredograma a seguir, tem-se uma família na qual o indivíduo 2 possui o DNA mitocondrial para a Neuropatia Óptica Hereditária de Leber.

A partir da análise do heredograma e considerando que os indivíduos 4 e 5 não possuem a LHON, pode-se concluir que a perda de visão súbita irá poderá ocorrer em que descendentes da mulher indicada pelo número 2?
Provas
Provas
Ao examinar uma célula em um microscópio eletrônico, um pesquisador observou que os pares de cromossomos homólogos desta célula estavam todos pareados na sua placa equatorial. Também observou pares de centríolos nos polos da célula e, ao seu redor, fibras do áster.
Assim, pode-se concluir que esse pesquisador estava observando uma célula que se encontrava numa etapa da divisão celular responsável pela:
Provas

Os cristais de hemozoína carregam a forma de vida doTrypanosoma cruzi, conhecida como:
Provas
- Biologia CelularBioquímicaRespiração celular e fermentação
- Reino AnimalZoologiaZoologia Invertebrados

Considerando os fatores abióticos do ambiente em que vivem os loricíferos, é dispensável a presença de:
Provas
Provas
Cientistas chineses clonam macacos com técnica da ovelha Dolly

Em Zhong Zhong e Hua Hua, o material genético nuclear é originado de:
Provas

Uma mulher normal casou-se com um homem polidáctilo e o casal já possui um filho normal. Qual seria a probabilidade desse casal vir a ter uma segunda criança, também normal?
Provas
Caderno Container