Foram encontradas 400 questões.
Observe o diagrama em blocos abaixo para responder a questão.

Assinale a alternativa que apresenta a tipologia de No- Break configurada no diagrama.
Provas
Em relação à eletrônica analógica, correlacione os itens da Coluna A com suas respectivas características na Coluna B e, em seguida, assinale a alternativa que apresenta a sequência correta.
| COLUNA A |
COLUNA B |
| 1. Diodo. |
( ) Existem duas classes: termopares e extensômetros resistivos (strain Gauges). |
| 2. Amplificador Operacional. |
( ) Os problemas associados à polarização de transistores foram resolvidos através destes circuitos integrados, que já contêm todo o circuito de polarização e se aproximam de características ideais. |
| 3. Transdutor. |
( ) Ao realizar uma junção entre um semicondutor tipo n com um tipo p, uma junção pn, cria-se este como o primeiro dispositivo semicondutor. |
Provas
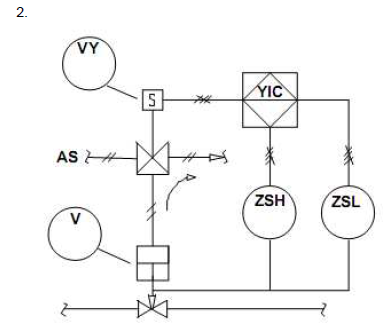
Observe o esquema abaixo para responder a questão

Trata-se do
Provas
No que diz respeito à lógica boleana (booleana), em eletrônica digital, assinale a alternativa incorreta.
Provas


As figuras tratam-se, respectivamente, de
Provas

Os símbolos tratam-se, respectivamente, de
Provas
Em relação aos circuitos comerciais básicos, marque V para verdadeiro ou F para falso e, em seguida, assinale a alternativa que apresenta a sequência correta.
( ) Sabe-se que todos os circuitos digitais, por mais complexos que sejam, são obtidos através de portas lógicas.
( ) Todo circuito integrado possui um conjunto de contatos internos, denominados “pinos” (leads ou ainda, terminais), cada qual com sua função específica.
( ) Os circuitos integrados que implementam funções lógicas podem possuir uma ou mais portas, geralmente todas de uma mesma função.
Provas

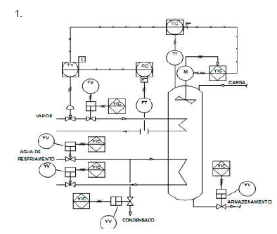
Com base na terminologia e simbologia da Norma Isa 5.1, as figuras se tratam, respectivamente,
Provas

As figuras representam, respectivamente, em um diagrama LADDER simples
Provas

A figura se trata de um
Provas
Caderno Container