Magna Concursos

Foram encontradas 100 questões.

3459384 Ano: 2006
Disciplina: Legislação Estadual e Distrital
Banca: FEPESE
Orgão: TCE-SC

Assinale a alternativa que completa corretamente o texto, de acordo com a Lei E. nº 6.745/1985.

Entende-se por _______________ a situação funcional transitória criada por ato administrativo e cometida a funcionário público estadual, mediante livre escolha, para desempenho de atribuições regimentais.

 

Provas

Questão presente nas seguintes provas
3459383 Ano: 2006
Disciplina: TI - Desenvolvimento de Sistemas
Banca: FEPESE
Orgão: TCE-SC

Considere um software construído como um conjunto de módulos, cada um produzido de forma isolada e o seguinte conjunto de testes previstos para este software:

  • Teste de unidade: teste do tipo “caixa branca”, sendo realizado um teste para cada módulo, com o objetivo de testar cada módulo individualmente;
  • Teste de integração: teste do tipo “caixa preta”, voltado a avaliar a compatibilidade entre módulos interligados;
  • Teste de requisitos: teste do tipo “caixa preta”, voltado a avaliar o cumprimento dos requisitos estabelecidos para o software.

Considere as seguintes afirmativas a respeito da situação acima descrita:

I. É possível aplicar os três tipos de teste em qualquer seqüência.

II. É possível produzir o plano de teste de requisitos, tanto antes, quanto após a aplicação do plano de teste de unidade.

III. Cada tipo de teste é aplicado exatamente uma vez durante o processo de produção de software.

A respeito das afirmativas acima, é correto afirmar que:

 

Provas

Questão presente nas seguintes provas
3459382 Ano: 2006
Disciplina: TI - Desenvolvimento de Sistemas
Banca: FEPESE
Orgão: TCE-SC

Considere as seguintes afirmativas a respeito de padrões de projeto:

I. No padrão model-view-controller (MVC), a parte controller corresponde à implementação do fluxo de controle da aplicação.

II. O padrão Procurador (Proxy) é voltado a estender a funcionalidade de um objeto dinamicamente.

III. O padrão de projeto Composto (Composite) é voltado a definir uma dependência “um para muitos” entre objetos, tal que, quando o estado de um objeto muda, todos os seus dependentes são notificados e atualizados automaticamente.

A respeito das afi rmativas acima, é correto afirmar que:

 

Provas

Questão presente nas seguintes provas
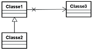
3459381 Ano: 2006
Disciplina: TI - Desenvolvimento de Sistemas
Banca: FEPESE
Orgão: TCE-SC

Considere as seguintes afirmativas a respeito da modelagem UML da figura abaixo, levando em conta que não há relacionamentos entre as três classes, além dos que aparecem na figura.

I. É possível que, em tempo de execução, uma instância de Classe1 aponte para uma instância de Classe3.

II. É possível que, em tempo de execução, uma instância de Classe2 aponte para uma instância de Classe3.

III. É possível que, em tempo de execução, uma instância de Classe3 aponte para uma instância de Classe1.

IV. É possível que, em tempo de execução, uma instância de Classe3 aponte para uma instância de Classe2.

Enunciado 3837122-1

A respeito das afirmativas acima, é correto afirmar que:

 

Provas

Questão presente nas seguintes provas
3459380 Ano: 2006
Disciplina: TI - Desenvolvimento de Sistemas
Banca: FEPESE
Orgão: TCE-SC

Considere as seguintes afirmativas a respeito de análise e projetos orientados a objeto:

I. Num procedimento de análise orientada a objetos, a modelagem com diagrama de classes deve iniciar antes da modelagem de casos de uso.

II. É possível refinar um caso de uso através de um diagrama de seqüência, sem a necessidade de identificação prévia de classes.

III. Casos de uso podem ser refinados através de diagramas de atividades

A respeito das afirmativas acima, é correto afirmar que:

 

Provas

Questão presente nas seguintes provas
3459379 Ano: 2006
Disciplina: TI - Desenvolvimento de Sistemas
Banca: FEPESE
Orgão: TCE-SC

Considere o documento XML abaixo.

<?xml version="1.0"?>
<clientes>
<cliente cod="1" sexo="F">
<nome>Maria Silva</nome>
<idade>23</idade>
<endereco>Rua A, 123</endereco>
</cliente>
<cliente cod="2" sexo="M">
<nome>Paulo Souza</nome>
<endereco>Rua B, 111</endereco>
<endereco>Rua C, 358</endereco>
</cliente>
<cliente cod="3" sexo="F">
<nome>Maria Santos</nome>
<idade>33</idade>
<cliente cod="4" sexo="M">
<nome>Paulo Oliveira</nome>
<idade/>
</cliente>
</clientes>

Este documento não é bem formado porque:

 

Provas

Questão presente nas seguintes provas
3459378 Ano: 2006
Disciplina: TI - Banco de Dados
Banca: FEPESE
Orgão: TCE-SC

Considere as tabelas Cidades(codCid, nome, população, codPais) e Países(codPais, nome), sendo codCid a chave primária de Cidades, codPais a chave primária de Países e codPais em Cidades uma chave estrangeira que faz referência à tabela Países. Considere também a seguinte consulta formulada em SQL sobre estas tabelas:

SELECT nome, população
FROM Cidades
WHERE codPais IN (SELECT codPais
FROM Países
WHERE nome = 'Brasil')

A consulta SQL que retorna o mesmo resultado da consulta acima é:

 

Provas

Questão presente nas seguintes provas
3459377 Ano: 2006
Disciplina: TI - Banco de Dados
Banca: FEPESE
Orgão: TCE-SC

A modelagem Entidade-Relacionamento (ER) abaixo é utilizada na questão.

Enunciado 3837118-1

Sobre o mapeamento da modelagem ER para um banco de dados relacional, é correto afirmar que:

 

Provas

Questão presente nas seguintes provas
3459376 Ano: 2006
Disciplina: TI - Banco de Dados
Banca: FEPESE
Orgão: TCE-SC

A modelagem Entidade-Relacionamento (ER) abaixo é utilizada na questão.

Enunciado 3837117-1

Sobre a modelagem ER, é correto afirmar que:

 

Provas

Questão presente nas seguintes provas
3459375 Ano: 2006
Disciplina: TI - Redes de Computadores
Banca: FEPESE
Orgão: TCE-SC

A respeito dos protocolos FTP (File Transfer Protocol) e HTTP (HyperText Transfer Protocol), é correto afirmar:

 

Provas

Questão presente nas seguintes provas