Foram encontradas 50 questões.

Assinale a alternativa que apresenta uma expressão que NÃO corresponde ao circuito.
Provas
- Circuitos ElétricosAnálise em Regime Permanente
- Circuitos ElétricosCircuitos Resistivos, RL e RC, e RLC
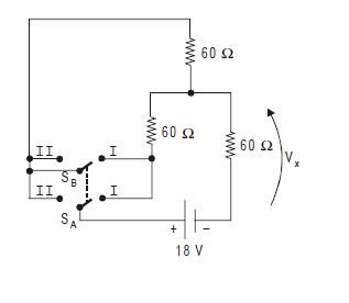
Considere o circuito abaixo, no qual as duas chaves SA e SB são acopladas mecanicamente.

Provas
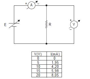
O experimento realizado por meio do circuito abaixo resultou na coleta de dados apresentada em forma de tabela.

Provas
Um aquecedor de ambiente é constitudo de uma restência de 11
, e especificado para ser alimentado em 110 V - 60 Hz. Nos meses de junho, julho e agosto, esse aquecedor permaneceu ligado exatamente 2 horas por dia. Considerando-se que a concessionária de energia elétrica cobra R$ 0,15 (quinze centavos) o kWh, o valor pago pelo uso desse aquecedor no referido período é, em R$,
Provas
Considere três resistores cujos anéis têm as cores seguintes:
R1 ⇒ vermelho - violeta - vermelho - dourado
R2 ⇒ laranja - laranja - laranja - prateado
R3 ⇒ marrom - preto - verde - dourado
Utilizando-se o código de cores normalizado, o valor e a tolerância desses resistores são
Provas
Deseja-se implementar uma resistência de 35 Ω usandose fio de níquel-cromo com 0,4 mm de diâmetro e resistividade de 0,70 Ω mm2/m. O fio deve ser enrolado em um núcleo de porcelana com diâmetro de 2 cm com o menor espaçamento possível entre as espiras, desde que elas não entrem em contato entre si, conforme mostra a figura abaixo.

Provas
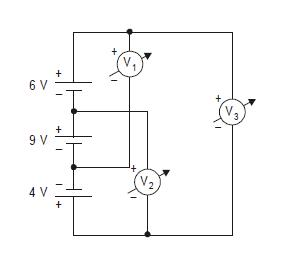
Considere o circuito de fontes de alimentação abaixo.

Provas
Numa unidade industrial de craqueamento de petróleo haviam dois reservatórios especiais. Um deles continha hidrogênio gasoso, H2 e o outro continha propano, C3H8. Fazendo uso dessas substâncias, um dos técnicos da fábrica preparou um bujão que, ao final, deveria conter uma mistura com 50% de moléculas de cada uma dessas substâncias. No interior do bujão cheio, a pressão final deveria ser 2,0 atm mas, ao enchê-lo, o técnico notou que um dos medidores de pressão usado estava defeituoso. Por esta razão, ele suspeitou que talvez a mistura não estivesse correta e solicitou a ajuda dos técnicos químicos do laboratório de controle de qualidade. Eles analisaram o gás contido no bujão, descobrindo, de fato, que a pressão da mistura gasosa no interior do bujão estava correta: 2,0 atm. Informaram, também, que no interior do bujão, a pressão parcial de H2 era de 0,50 atm. Sendo assim, o técnico da fábrica concluiu que, na realidade, a mistura de moléculas contida no interior do bujão era de
Provas
Os técnicos da Petrobrás perfuraram um poço de grande capacidade. Ao obterem a primeira amostra do petróleo extraído, verificaram que este tinha um odor extremamente desagradável e suas características físicas já indicavam que era de péssima qualidade para a obtenção de gasolina ou diesel. Este mesmo petróleo foi analisado pelos químicos nos laboratórios da Companhia que conseguiram obter, a partir dele, por tratamento adequado, uma substância sólida e amarela. Esta substância era combustível: queimava emitindo uma luz azulada e produzia um gás com forte e desagradável cheiro. Com a descoberta deste estranho petróleo, o Brasil iria tornar-se autosuficiente e exportador de uma importante matéria-prima da indústria química conhecida como
Provas
Na perfuração de um poço de alta profundidade na Bacia de Campos, no Rio de Janeiro, os técnicos da perfuração fizeram uso de uma sonda especial. Essa sonda era necessária para que fosse perfurada uma camada rochosa de alta dureza e, assim, atingir um lençol petrolífero. A sonda utilizada era de aço especial e sua ponta estava recoberta por uma camada descontínua de uma substância pura de alta dureza, necessária para perfurar a rocha. Esta substância simples era uma variedade alotrópica de outra encontrada em abundância na natureza. Assim, a substância descrita é o
Provas
Caderno Container