Foram encontradas 84 questões.
Assinale a opção correta acerca da linguagem PL/SQL.
Provas
Questão presente nas seguintes provas
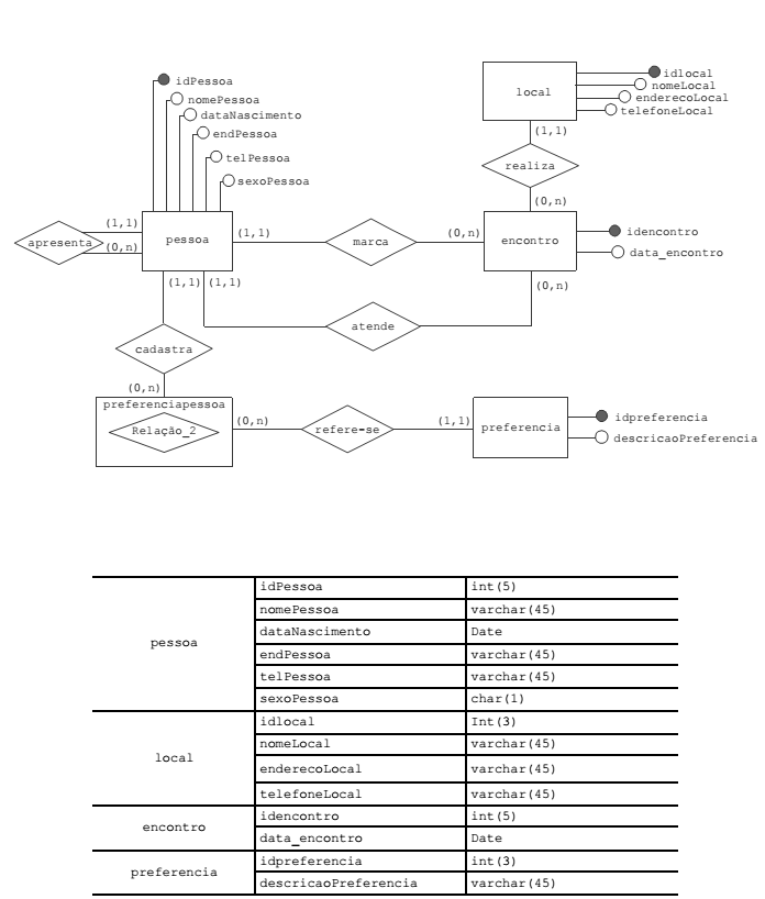
A seguir, são apresentados um modelo entidade-relacionamento conceitual e, na tabela, características dos seus atributos.

No modelo entidade-relacionamento apresentado, a entidade
pessoa tem uma relação com ela mesma. Considerando-se a
cardinalidade desse modelo, é correto afirmar que esse
relacionamento pode ser implementado
Provas
Questão presente nas seguintes provas
A seguir, são apresentados um modelo entidade-relacionamento conceitual e, na tabela, características dos seus atributos.

No modelo conceitual apresentado, foi identificado um novo campo prioridade_da_preferencia, a ser inserido em um banco
de dados relacional. Esse campo registra a importância determinada por uma pessoa em relação a cada uma das suas preferências,
informação que deve ser considerada na definição de um encontro e do seu local.
A partir dessas informações, é correto afirmar que, no modelo apresentado, a tabela que deve receber esse novo campo é
Provas
Questão presente nas seguintes provas
A seguir, são apresentados um modelo entidade-relacionamento conceitual e, na tabela, características dos seus atributos.

Considerando o diagrama entidade-relacionamento apresentado, assinale a opção que representa um significado semelhante (mesmo sentido
semântico) das relações entre a entidade pessoa e a entidade encontro.
Provas
Questão presente nas seguintes provas
A seguir, são apresentados um modelo entidade-relacionamento conceitual e, na tabela, características dos seus atributos.

Considere que, quando da realização do mapeamento do modelo conceitual para o modelo relacional-conceitual, tenham sido criadas na
tabela encontro as chaves estrangeiras idpessoa_marca e idpessoa_atende, que identificam, respectivamente, quem marcou um
encontro e quem atendeu a pessoa nesse mesmo encontro. A partir do modelo apresentado e dessas informações, assinale a opção que
apresenta comando que permite apresentar uma listagem que mostre uma vez o nome de quem não marcou nenhum encontro, mas atendeu
pelo menos a um.
Provas
Questão presente nas seguintes provas
A seguir, são apresentados um modelo entidade-relacionamento conceitual e, na tabela, características dos seus atributos.

Considerando que os relacionamentos do modelo mostrado tenham sido mapeados, assinale a opção que apresenta comando em linguagem
SQL capaz de criar fisicamente a tabela encontro, incluindo-se as chaves estrangeiras necessárias.
Provas
Questão presente nas seguintes provas
1195287
Ano: 2016
Disciplina: TI - Sistemas Operacionais
Banca: CESPE / CEBRASPE
Orgão: TRE-PE
Disciplina: TI - Sistemas Operacionais
Banca: CESPE / CEBRASPE
Orgão: TRE-PE
Provas:
Em um computador com Windows 7 Professional, as associações
entre os tipos de arquivos e os respectivos programas que
executarão tais arquivos podem ser feitas manualmente a partir do
acesso sucessivo ao
Provas
Questão presente nas seguintes provas
1195286
Ano: 2016
Disciplina: TI - Sistemas Operacionais
Banca: CESPE / CEBRASPE
Orgão: TRE-PE
Disciplina: TI - Sistemas Operacionais
Banca: CESPE / CEBRASPE
Orgão: TRE-PE
Provas:
O tipo de virtualização utilizada para separar o sistema operacional
e suas aplicações do dispositivo físico é denominado virtualização
de
Provas
Questão presente nas seguintes provas
1195285
Ano: 2016
Disciplina: TI - Sistemas Operacionais
Banca: CESPE / CEBRASPE
Orgão: TRE-PE
Disciplina: TI - Sistemas Operacionais
Banca: CESPE / CEBRASPE
Orgão: TRE-PE
Provas:
Considerando que o sistema operacional Linux pode ser
configurado de modo que ao iniciá-lo sejam criados pontos de
montagem automaticamente, assinale a opção que representa o
arquivo localizado em /etc/ a ser ajustado para que isso seja
possível.
Provas
Questão presente nas seguintes provas
1195284
Ano: 2016
Disciplina: TI - Sistemas Operacionais
Banca: CESPE / CEBRASPE
Orgão: TRE-PE
Disciplina: TI - Sistemas Operacionais
Banca: CESPE / CEBRASPE
Orgão: TRE-PE
Provas:
- Fundamentos de Sistemas OperacionaisInterrupções de Hardware e Sinais
- Fundamentos de Sistemas OperacionaisSistemas Multiusuário/Multiprogramáveis
Os sistemas operacionais
Provas
Questão presente nas seguintes provas
Cadernos
Caderno Container